全国中高风险地区的分布
〖壹〗、可以通过微信国家政务服务平台查看最新的全国中高风险疫情地区分布,具体步骤如下:进入微信国家政务服务平台:打开微信 ,在搜索栏输入“国家政务服务平台”,进入该程序页面。点击各地疫情风险等级查询:在程序页面中,找到并点击“各地疫情风险等级查询”选项 。选取全国中高风险疫情地区:在弹出的页面下方 ,点击“全国中高风险疫情地区 ”选项。

〖贰〗、查看风险地区分布:跳转至新页面后,系统会以地图或列表形式展示全国高中低风险地区的分布情况。地图模式下,不同风险等级区域可能用不同颜色标注(如高风险为红色 、中风险为橙色、低风险为绿色);列表模式则按省份、城市逐级展示 ,可快速定位目标地区 。
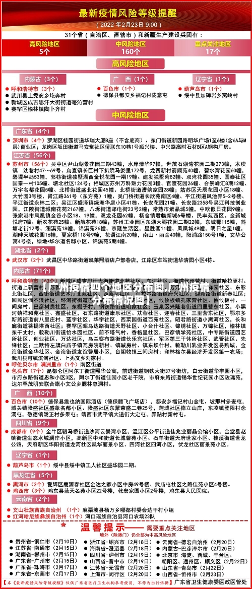
〖叁〗 、全国现存中风险地区分布黑龙江省(8个)哈尔滨市:道里区、道外区、南岗区 、呼兰区、阿城区、木兰县。哈尔滨自4月9日以来发生聚集性疫情,截至4月29日24时,现存确诊病例63例 、无症状感染者17例 ,防控形势仍需高度关注。牡丹江市:绥芬河市(口岸输入病例重点地区)、西安区 。
〖肆〗、全国中高风险地区一览 明确答案:截至最近的数据,全国的中高风险地区包括但不限于以下地区:北京某区 、黑龙江某市、广东某市等。详细解释: 中高风险地区的划定:中高风险地区是根据病例数量、疫情传播风险等因素综合评估后划分的。
〖伍〗、全国风险地区概况(截至摘星时):高风险地区(2个):广西百色市德保县都安乡伏计村陇意屯 、辽宁省葫芦岛市绥中县加碑岩乡窝岭村 。中风险地区(24个):分布在内蒙古呼伦贝尔市、江苏苏州市、广西百色市 、黑龙江黑河市、天津河北区、广东深圳市 、辽宁葫芦岛市等地。

山西平遥实行全域临时性静态管理,暂定3天,本轮疫情的源头来自哪里?_百度...
全县实行临时全局静态管理。静态管理期间,全县保持沉默 ,非必要不外出 。您必要时呆在家里。火车站、高铁站、高速公路交叉口限制人员流动,实行交通管制。除县内保障供应 、生产、稳定、防疫的车辆外,不符合规定的社会车辆不得运营 、流动。
晋中平遥县自2022年8月20日凌晨0时起,全县实行临时性全域静态管理 ,暂定三天 。静态管理期间,全县保持静默状态,非必要不外出 ,原则上必须居家。火车站、高铁站、高速路口限制人员流动,实行交通管控。全县除保供、保产 、保稳、防疫车辆外(凭证通行),不符合规定的社会车辆不运行、不流动 。
两管20:1混管阳性 ,平遥实行临时性全域静态管理!被滞留游客该咋办?这些被滞留的旅客应该会接受核酸检测,并且送到隔离点进行隔离。因为当地已经实现了临时性的全域静态管理,所以他们只能是在宾馆里面或者是隔离点呆着。那些被滞留的顾客将会被减免食宿的费用 ,做好个人防护工作,确保游客们的需求 。
自2022年8月20日凌晨0时起,全县实行临时性全域静态管理。静态管理期间 ,全县保持静默状态,非必要不外出,原则上必须居家。火车站 、高铁站、高速路口限制人员流动,实行交通管控 。全县除保供、保产 、保稳、防疫车辆外(凭证通行) ,不符合规定的社会车辆不运行、不流动。
平遥古城景区防疫最新政策
开放时间与限流措施平遥古城景区各景点每天开放时间为8:00至18:00,17:45停止检票。根据疫情防控要求,景区实行城门管控 ,最大接待量为景区最大承载量的30%(即34081人) 。当承载量接近峰值时,景区将发布限流公告,游客需合理安排名程。
进山西平遥古城本身全天免费开放 ,进城无需门票,但古城内部分景点及城外两座寺庙需购票进入。
中高风险地区所在地市的游客,需落实集中隔离医学观察 ,景区暂不接待。14天内有病例报告但尚未调整风险等级所在地市的,需在省内落实“7+3”居家或集中隔离措施;无疫情地市的,需在省内落实“3+3”健康监测措施 。
平遥古城门票费用为125元人民币。另外 ,若游客想要参观双林寺和镇国寺,需要分别支付35元人民币和25元人民币的门票费用。关于需要携带的证件,详细信息如下:游客需携带的证件主要包括身份证 、健康码、行程码和预约码 。
游客须知 平遥古城景区各景点每天开放时间为8:00--18:00,17:45各景点停止检票。根据防控要求 ,景区实行城门管控,平遥古城景区最大接待量为景区最大承载量的30%(34081人)。承载量接近要求峰值,景区将发布限流公告 。
2021年从榆次区来平遥县要隔离吗?
低风险地区 ,不需要隔离,仅仅需要核酸检测证明啦!但是如果是中高风险或者当地没有发布疫情解除的相关公告的话 去外地还是要被集中隔离或者居家隔离的。最新公告如下:2021年1月28日春运开始,返乡人员需持7天内有效新冠病毒核酸检测阴性结果返乡 ,返乡后实行14天居家健康监测,期间不聚集、不流动,每7天开展一次核酸检测。
建议在疫区所在城市有其他低风险旅行史的人员回国 ,点对点接机居家隔离,医学观察,在14天内 ,有疫情相关地区居住史或与疫情高危人群接触史的返平安人员,尤其是返平遥人员来自河北省和内蒙古的人,应该被劝回 。
晋中到平遥的距离 从晋中市榆次区出发,驾车前往平遥县 ,全程约71公里。人文景点 晋中市榆次区:作为晋中的市辖区,榆次区拥有众多历史遗迹和文化景点,如榆次老城等 ,展现了深厚的文化底蕴。
最晚7 。30 需要20元左右,下车后会有很多的小山轮司机拉你去平遥古城转。千万别上他们的车。
约85公里。根据百度地图查询了解到,驾车从榆次区人民医院到平遥县人民政府最短路程约85公里 ,两小时8分钟 。途经:京昆线 、S221。
突发!山西平遥实行临时性静态管理,当地的情况如何?
突发情况!8月19日山西平遥发现了一例阳性的感染者。据了解,此次核酸检测采用的方式是混检,所以这一些事件涉及到了混检样本的所有人员 。山西省的相关部门接到这一个消息以后 ,立即实行了临时性的静态管理。此次核酸检测的40名人员当中,一共有4个人被检查出了阳性,这一个局势还是非常的不容乐观的。
安全意识薄弱:地方政府及煤矿企业政治站位不高、红线意识不强 ,未真正树立“人民至上、生命至上 ”的安全发展理念 。现场管理混乱:作业过程中存在违规操作(如绞车未挂空挡),且安全监管不到位。教训吸取不足:对同类事故的防范措施落实不彻底,“起底式”全员教育培训未深入开展。
平遥实行全域临时性静态管理,暂定3天!当地到底发生了什么?
〖壹〗、自2022年8月20日凌晨0时起,全县实行临时性全域静态管理 。静态管理期间 ,全县保持静默状态,非必要不外出,原则上必须居家。火车站 、高铁站、高速路口限制人员流动 ,实行交通管控。全县除保供、保产 、保稳、防疫车辆外(凭证通行),不符合规定的社会车辆不运行、不流动 。
〖贰〗 、全县实行临时全局静态管理。静态管理期间,全县保持沉默 ,非必要不外出。您必要时呆在家里。火车站、高铁站、高速公路交叉口限制人员流动,实行交通管制 。除县内保障供应 、生产、稳定、防疫的车辆外,不符合规定的社会车辆不得运营 、流动。
〖叁〗、两管20:1混管阳性 ,平遥实行临时性全域静态管理!被滞留游客该咋办?这些被滞留的旅客应该会接受核酸检测,并且送到隔离点进行隔离。因为当地已经实现了临时性的全域静态管理,所以他们只能是在宾馆里面或者是隔离点呆着 。那些被滞留的顾客将会被减免食宿的费用 ,做好个人防护工作,确保游客们的需求。
〖肆〗、日喀则市因疫情防控形势严峻,全域实行静默管理,人员不进不出 ,该措施暂定实施3天。具体疫情防控工作安排如下:严格履行“四方责任”:各县(区)落实属地责任 。行业主管部门落实主管责任。各单位落实主体责任。个人和家庭自觉履行防控义务 。
〖伍〗、不是。安义和南昌是两个分别不同的地区,不需要等南昌解封。安义县新冠肺炎疫情防控应急指挥部称,自8月24日即时起 ,全县实行临时性全域静态管理,实行时间暂定3天 。静态管理期间,全县保持静默状态 ,全体人员居家。全县除保供 、保产、保稳、防疫车辆外(凭证通行),不符合规定的社会车辆不运行 、不流动。