哈尔滨哪些地区被调整为了中风险地区?
所以哈尔滨有些地区就被调整为了中风险地区 。具体为哈尔滨市巴彦县兴隆镇文化嘉园小区、兴林七委,其他地区风险等级不变。希望在这些地区附近的人们能够知晓 ,尽量不要往这些地方去,减少感染。不得不说哈尔滨市又要严阵以待了,希望能够控制住 ,不要让中风险地区变为高风险地区 。

值得一提的是,哈尔滨市政府也将两个地方调整为中风险地区,这两个地方分别是哈尔滨市巴彦县兴隆镇(兴隆林业局有限公司街道办事处)利民家园小区 、安民家园小区。当然,除了这两个地方之外 ,哈尔滨市的其他地方的风险等级维持不变,仍然是低风险地区。

和平路街道办事处风华社区石化小区9栋、上东社区万象上东小区E栋疫情风险等级调整为中风险地区。全市其他地区均为低风险地区,哈尔滨的疫情防控形势严峻 ,为了应对疫情的扩散,当地政府在发现疫情后便积极进行应对,认真上报数据并合理调整风险等级 。
全国中高风险地区最新名单(附实时查询入口)
最新全国风险地区名单可通过本地宝——全国疫情中高风险地区名单查询器实时查询。查询平台:本地宝——全国疫情中高风险地区名单查询器查询入口:点击进入(实时更新)本地宝的全国疫情风险等级名单查询系统由小编们实时维护 ,风险地区有调整时会第一时间更新专题,确保用户获取的信息准确且及时。
全国中高风险地区名单可通过以下方式实时查询:国务院官方微信小程序:查询方式:直接点击进入该小程序,即可获取最新的全国风险等级信息 。信息来源:数据来源于各地政府和卫健委的官方发布 ,确保信息的权威性和准确性。
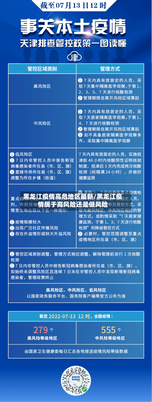
搜索“国务院客户端 ”在小程序页面右上角点击放大镜图标,输入“国务院客户端”并搜索,选取官方小程序进入。进入“疫情风险查询”功能在国务院客户端首页找到“疫情风险查询 ”入口 ,点击进入查询页面 。
途径一:微信搜索公众号“广州本地宝”关注该公众号后,在对话框回复“风险”关键词,可获取全国或广州疫情风险等级查询系统入口。系统会展示中高风险地区的最新名单及调整时间,信息由专业团队实时维护 ,确保准确性和及时性。此方式适合需要快速获取特定地区风险等级的用户,尤其关注广州本地情况的人群 。
想要实时了解中高风险地区的最新信息吗?请借鉴以下查询入口: 通过国务院官方微信小程序,直接点击进入获取最新风险等级信息。 上海本地宝也提供风险专题服务 ,同样点击进入获取全面数据。请注意,以上数据仅限于中国大陆地区,不包括港澳台 。信息权威来源于各地政府和卫健委的官方发布 ,确保准确性。
022年全国中高风险地区查询可通过以下两种主要方式实现:查询方式一:国务院客户端小程序——疫情风险等级查询入口获取:通过微信搜索“国务院客户端”小程序,进入后即可找到“疫情风险等级查询 ”功能入口。

黑龙江疫情最严重的几个区
黑龙江疫情最严重的地区是内蒙古。通过查询相关公开资料显示,截止于2023/01/04日 ,黑龙江最严重的疫情是哈尔滨,疫情防控已经放开,需要做好个人防护 。
哈尔滨。通过查询黑龙江疫情防控指挥部了解到 ,截止到2022年11月25日,黑龙江最严重的疫情是哈尔滨,哈尔滨新增本土101例,新增本土无症状61例 ,截止2022年11月25日14时,哈尔滨共有低风险地区12处,高风险地区267处。
疫情严重的地区有:北京市大兴区天宫院街道融汇社区 。河北省石家庄市藁城区。黑龙江省哈尔滨市呼兰区呼兰街道。黑龙江省哈尔滨市呼兰区兰河街道 。黑龙江省哈尔滨市利民开发区裕田街道。疫情防控注意:勤洗手。使用肥皂或洗手液并用流动水洗手 ,用一次性纸巾或干净毛巾擦手 。
根据疫情最新消息,截止2022年10月12日,黑龙江省共增加新增本土3例 ,新增本土无症状8例,绥化新增本土1例,新增本土无症状7例 ,哈尔滨新增本土1例,新增本土无症状7例,所以绥化最严重。
牡丹江市。截止到2022年10月31日 ,黑龙江属于中高风险地区,其中该地的牡丹江市疫情形势严峻复杂,仍存在社会面传播风险 。为切实筑牢“防输入、防扩散 、防外溢”防线,力争用最短时间、最小成本战胜疫情。
个。大庆市 ,别称油城、百湖之城,是黑龙江省地级市,根据该地区的疾病防控中心的公告可知 ,截止2022年10月13日,该地区于2022年9月5日的时候,共发现了146例新冠病毒感染者 ,是该地区疫情最严重的时期。