四川属于什么风险地区
四川广安邻水县自5月29日18时起全域调整为低风险地区 。具体信息如下:调整依据与决策过程:根据国务院联防联控机制有关规定 ,经省、市专家组综合评估,邻水县应对新型冠状病毒肺炎疫情应急指挥部研究决定,并按程序报备后 ,对部分区域风险等级进行调整。

近来国内被广泛认定为高危险的地带,主要包括四大无人区与四川瓦屋山迷魂凼,各自都存在致命的自然风险与未知隐患。

属于 。截至8月14日24时 ,四川全省有一处中高风险区,1个中风险区,1个低风险区,涉及德阳。中风险是德阳旌阳区天元街道王谊村原12组已划定为中风险区 ,低风险是德阳旌阳区 、德阳经开区除上述中风险区外的其他区域均为低风险区。


10月27日四川新增1例省外关联输入确诊病例(无症状转确诊)
〖壹〗、0月27日四川新增的1例省外关联输入确诊病例是由10月24日富顺县无症状感染者转确诊的 。以下是关于该病例的详细信息:病例来源与性质:该确诊病例属于省外关联输入病例,即病例的感染源与省外输入相关。病例转化情况:此病例原为10月24日富顺县报告的无症状感染者,后于10月27日转为确诊病例。
〖贰〗、0月27日0—24时 ,宜宾市新增1例确诊病例和1例无症状感染者,以上人员均已转送至市定点救治医院隔离治疗,涉及密接次密接等风险人群已排查管控。
〖叁〗 、眉山市新型冠状病毒肺炎疫情最新情况10月27日0—24时 ,眉山市新增本土确诊病例1例 。新增本土确诊病例情况:病例1,为省外返眉人员,在居家隔离医学观察中发现 ,于10月24日抵眉,10月27日核酸检测阳性,诊断为确诊病例 ,已闭环转至定点医院隔离治疗。该病例相关风险人员均已落实管控措施,疫情风险总体可控。
全国疫情“中高风险 ”地区一览
〖壹〗、高风险地区 津南区辛庄镇林锦花园 津南区辛庄镇林绣花园 津南区咸水沽镇丰达园以上3个区域因疫情形势严峻被划定为高风险地区,需严格落实封控措施,包括人员足不出户、服务上门等 。
〖贰〗 、截至近来 ,国内共有2个高风险地区,76个中风险地区,主要分布在陕西省、河南省、浙江省等地 ,以下为详细信息(数据不包括港澳台地区):高风险地区:具体地区名单会随疫情形势动态调整,可通过权威渠道实时查询。
〖叁〗、截至3月21日24时,全国现有38个高风险地区 ,602个中风险地区。以下是高风险地区的详细名单:天津市 西青区(2个):精武镇“和光尘樾”一期建筑工地,西营门街跃升里商业街西区(三区) 。河西区(1个):天塔街清海湾大众浴池。滨海新区(1个):天津临港经济区东方星城。
回成都途经疫情发生城市会被隔离吗?
〖壹〗 、回成都途经疫情发生城市不一定会被隔离,需根据具体情况判断 。成都市卫健委表示 ,近来四川省对国内有本土疫情的城市、地区来蓉人员均有不同程度的管控措施,是否隔离取决于出发地、途经地的疫情风险等级以及个人行程轨迹等因素。
〖贰〗 、返蓉规定低风险地区人员:健康码为绿色无需隔离。中高风险地区人员:对14天内有疫情发生所在县(市、区)旅居史的来返人员,进行社区排查和交通关口排查 ,要求提供48小时内核酸检测阴性报告,不能提供报告的应在24小时内就近完成核酸检测 。
〖叁〗、近来从国内其他地区乘飞机抵达成都,是否需要隔离取决于出发地是否属于四川划定的A类或B类管控地区,A类地区人员部分需要隔离 ,B类地区人员部分需要隔离,非A 、B类地区人员一般无需隔离,但需遵守其他防疫要求。
〖肆〗、节后回成都是否需要隔离 ,取决于旅居史情况,有中高风险地区旅居史或所在乡镇(街道)旅居史的人员需要隔离,其他情况一般无需隔离。具体如下:有中高风险地区旅居史:对有中高风险地区旅居史的来(返)蓉人员 ,实施集中隔离,期间每3天进行1次核酸检测,直至离开风险地区满14天为止 ,解除隔离时双采双检。
〖伍〗、从高风险地区以及部分中风险地区返回成都的人员需要隔离 。具体来说:高风险地区:来自高风险地区的返回人员,需要执行7天的集中隔离医学观察,并在隔离的第7天进行核酸检测。
〖陆〗 、回成都是否需要隔离的省份包括:北京、上海等部分省市。一般来说 ,四川省成都市的疫情防控政策会根据疫情发展情况进行动态调整 。对于来自不同省份的人员,成都市可能会有不同的防疫要求。近来,对于部分疫情较为严重的省市,如北京、上海等 ,成都市可能会要求其来蓉人员进行隔离。
四川公布183个县市区疫情分区分级情况,快来看看龙泉驿的分级!_百度...
龙泉驿的分级为中风险区(散发病例区) 。2月28日,四川省卫健委首次公布全省183个县(市 、区)疫情分区分级情况。根据通报,截至2月28日0时 ,全省现有无现症病例区(低风险)116个、散发病例区(中风险)66个、社区暴发和局部流行区(高风险)1个。其中,龙泉驿区被划分为中风险区(散发病例区) 。
月13日:按照中央以县级为单位划分低风险区、中风险区 、高风险区的要求,四川省根据新冠肺炎疫情严重程度 ,将无现症病例区对应为低风险区,将散发病例区对应为中风险区,将社区暴发区和局部流行区对应为高风险区。
截至3月19日0时 ,四川省183个县(市、区)已全部调整为低风险区。以下是具体信息:风险等级调整依据:根据3月19日发布的疫情通报,成都市武侯区由中风险县(市、区)转为低风险县(市 、区),标志着全省所有县(市、区)均达到低风险标准 。
月28日 ,四川省卫健委首次公布全省183个县疫情分区分级情况。根据通报,全省现有无现症病例区116个、散发病例区66个 、社区暴发和局部流行区1个。
四川省按照中央要求,以县级为单位划分低风险地区、中风险地区和高风险地区,具体划分依据和防控措施如下:分区划分依据低风险区(无现症病例区):本行政区域内无新冠肺炎病例;或最后1例新冠肺炎病例治愈出院且14天后无新发病;或最后1例住院(新发)病例转院至其他行政区域内后14天无新发病例。
月28日 ,四川省卫健委首次公布了全省183个县(市、区)疫情分区分级情况 。根据通报,龙泉驿区是成都市9个低风险县(市 、区)之一。这意味着龙泉驿区的疫情防控工作取得了积极成效,疫情风险相对较低。居家隔离与后续管理 对于从韩国入境的6人 ,龙泉驿区将严格按照居家隔离的要求进行管理 。
全国抗疫风险等级
二级响应:省级统筹下,各地根据疫情风险划分“高、中、低”风险区,实施差异化措施。例如 ,高风险区延续严格管控,中低风险区逐步恢复生产生活秩序。三级响应:市级政府主导,防控措施更贴近地方实际 。如部分城市允许餐饮堂食(限流 、单人单桌)、公共场所扫码入场等 ,同时保留口罩佩戴、体温检测等基础要求。
总结:全国县域风险等级调整为低风险是疫情防控的重要成果,但“外防输入、内防反弹 ”的任务依然艰巨。个人 、社区及政府需共同落实常态化防控措施,巩固来之不易的抗疫成果 。
步骤2:进入城市服务界面在支付页面中 ,向下滑动找到【城市服务】入口,点击进入。步骤3:选取抗疫查询功能在城市服务界面中,找到【抗疫服务】分类,点击【抗疫查询】。步骤4:进入风险等级查询在抗疫查询页面中 ,选取【疫情风险等级查询】功能 。
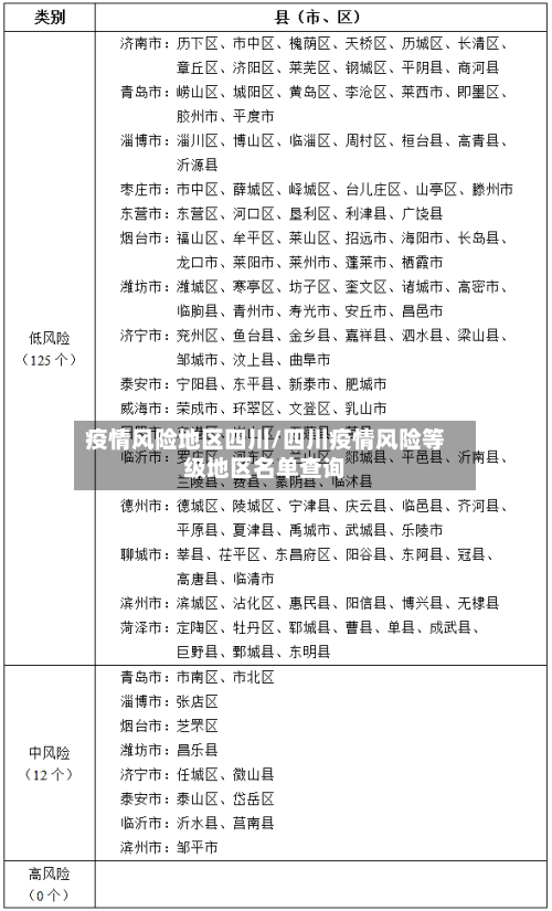
最新全国疫情风险等级提醒 (截至12月13日21时)高风险地区(0个)暂无。中风险地区(15个):新疆(1个):新疆维吾尔自治区吐鲁番市高昌区红盾小区。
查询疫情风险等级:在抗疫查询页面中,选取“疫情风险等级查询”功能。定位所在城市:系统会自动定位当前所在城市,也可手动选取目标城市 ,页面将显示该地区的疫情风险等级(如低风险、中风险、高风险) 。注意事项:查询前需确保微信已开启定位权限,否则需手动选取城市。