怎么才算是疫情中高风险地区相关人员?居住过?还是到过?
〖壹〗、高风险 ”的缘起 ,是一名从美国返回的留学生,在14天集中隔离期满回家后发病,传染了3名家人,4月15日确诊 ,属聚集性病例 。北京市疾控中心副主任庞星火4月20日的回应:按照国家《关于依法科学精准做好新冠肺炎疫情防控工作的通知》要求,高风险地区的分级标准为累计确诊病例超过50例,并且14天内有聚集性疫情发生。

〖贰〗 、疫情防控行程卡红色卡就是去过中高风险区域。

〖叁〗、根据核酸检测结果转码:中高风险城市低风险区漫入人员:有48小时内核酸阴性记录 ,或变为黄码后完成一次核酸检测且结果为阴性,系统自动转为绿码。未自动转码人员:凭48小时内核酸阴性检测证明(纸质或电子),向所在地社区(村组)申请转码 ,经县级及以上疫情防控部门核实后将黄码转绿码 。

哪里可以查到所在地区风险等级-所在地区风险等级查询教程分享
第一步:进入国家政务服务平台打开浏览器,访问国家政务服务平台官方网站(或通过官方政务服务APP进入)。该平台由国家相关部门运营,提供权威的疫情风险等级信息 ,数据更新及时且覆盖全国范围。第二步:选取行政区划在平台首页或搜索栏中,找到“疫情风险等级查询”相关入口(通常位于首页显著位置或“防疫服务”专区) 。
先打开手机上的支付宝,在支付宝软件里点击上方的搜索框。搜索“风险等级查询”后 ,点击政务服务平台里的“风险等级查询 ”。在区/县风险等级查询的页面里,选取“地区” 。在选取省市页面里,搜索你想要查的地区。在查询结果页面里,即可看到地区风险等级。
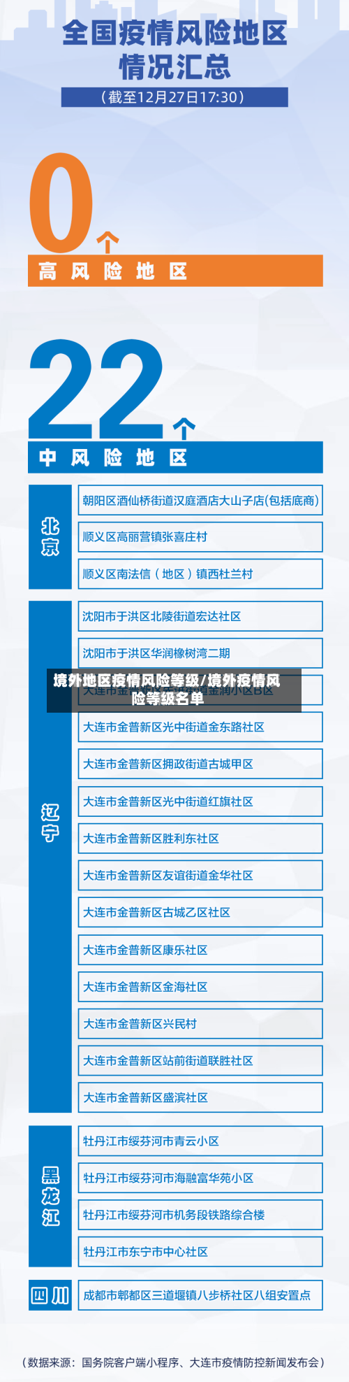
在微信国务院客户端中可以查询自己所在区域的风险等级 ,具体操作步骤如下:点击国务院打开微信,在搜索框中输入【国务院客户端】,点击进入该小程序 。点击疫情风险等级进入国务院客户端小程序后 ,切换到新页面,在页面中找到并点击【疫情风险等级】选项。
方式一:在首页下滑至“主题专区”,点击“疫情防控专区 ” ,找到“疫情风险等级查询”服务。方式二:直接在首页搜索栏输入“疫情风险等级查询”,快速进入服务页面 。查询各地疫情风险等级进入服务后,选取需查询的地区(如省、市、区县) ,系统将显示该地的当前风险等级(低风险 、中风险或高风险)。
疫情风险等级哪里可以查询
方式一:在首页下滑至“主题专区 ”,点击“疫情防控专区”,找到“疫情风险等级查询”服务。方式二:直接在首页搜索栏输入“疫情风险等级查询 ” ,快速进入服务页面。查询各地疫情风险等级进入服务后,选取需查询的地区(如省、市、区县),系统将显示该地的当前风险等级(低风险 、中风险或高风险) 。
在微信国务院客户端中可以查询自己所在区域的风险等级,具体操作步骤如下:点击国务院打开微信 ,在搜索框中输入【国务院客户端】,点击进入该小程序。点击疫情风险等级进入国务院客户端小程序后,切换到新页面 ,在页面中找到并点击【疫情风险等级】选项。
疫情风险等级可以通过微信“中国政府网”公众号中的“疫情风险等级查询”功能进行查询,具体操作如下:打开微信:确保手机已安装微信(版本号 0.1 及以上),登录账号后进入主界面 。进入“搜一搜 ”:在微信顶部搜索栏点击“搜一搜” ,输入关键词“中国政府网”。
在微信中查询全国各地疫情风险等级,可按照以下步骤操作:首先打开微信,点击右下角的“我”。然后点击“支付 ” 。接着点击“城市服务”。然后点击底部的“国务院”进入。然后点击“国务院客户端 ” 。然后点击“疫情风险查询”。
通过微信小程序查询全国疫情风险等级 ,可按照以下步骤操作:打开微信并进入小程序页面打开微信应用,点击底部导航栏的“发现”选项,在弹出页面中选取“小程序 ”进入。
打开国家政务服务平台打开支付宝应用 ,在搜索栏输入“国家政务服务平台”,搜索后点击进入该平台 。进入疫情风险等级查询入口在国家政务服务平台首页或功能列表中,找到“各地疫情风险等级查询”选项,点击进入查询页面。