湖南哪些地方疫情比较严重
湖南省疫情最严重的是邵阳县。邵阳市就达49例,这说明 ,邵阳疫情是全省最严重的地区 。而10月22日的数据又是邵阳近一周内新增阳性病例比较多的。

岳阳市华容县。岳阳市华容县属于中高风险地区,华容县章华镇兴南村、章华镇南门菜市场,采取措施:足不出区 、错峰取物 。区域内连续7天无新增感染者 ,且第7天风险区域内所有人员完成一轮核酸筛查均为阴性,降为低风险区。华容县,隶属湖南省岳阳市。

邵阳 。湖南省 ,简称“湘 ”,是中华人民共和国省级行政区,省会长沙。湖南邵阳有疫情最严重 ,截至2022年11月10日邵阳新增3例确诊病例,无症状感染者41例,是湖南新增比较多的地区。

天心区,开福区 ,望城区,长沙县,雨花区疫情比较严重 。截至到2022年12月6日11时 ,根据湖南省疫情防控查询,湖南有41个高风险地区,主要集中在天心区 ,开福区,望城区,长沙县 ,雨花区。
尽量减少外出,以免给更多人带来麻烦,减轻国家负担。湖南的张家界、株洲、长沙 、湘西自治州、湘潭、益阳 ,那里的疫情相当严重。长沙 、益阳、衡阳、永州 、怀化、张家界等 。,这些地方的疫情非常严重,而且处于不断更新的状态。长沙、浏阳、望城 、开福、南岳、衡阳 、衡南、衡山、启东等。,那里疫情相当严重 。
除了湖北 ,疫情比较严重的省份有以下省份广东 、湖北、河南、浙江 、湖南、安徽、江西。各省疫情高发的地区是广东的深圳与广州。河南的信阳 、南阳、郑州、驻马店:浙江的温州、杭州 、宁波、台州:安徽的合肥、蚌埠 、阜阳、亳州江西的南昌、新余 、上饶、九江:还有就是湖南的长沙、岳阳;重庆的万州 。

元旦去长沙需要隔离吗?要核酸吗?
元旦去长沙是否需要隔离或核酸检测,需根据出发地风险等级判断,低风险地区无需隔离和核酸 ,中高风险地区需配合防控措施并可能需核酸证明,同时建议关注最新政策。 具体如下:低风险地区来长沙 无需隔离:从低风险 、无病例地区前往长沙,无需进行隔离观察。
低风险地区往返无需隔离:如果从你出发地到目的地以及返回的路程中 ,都在低风险地区,并且你的个人防疫健康码保持绿色,那么无需隔离 ,也无需强制性做核酸检测 。疫情变化需关注:但需要注意的是,疫情情况每天都在变化,具体的隔离政策还需以各地的最新政策为准。
对2022年元旦以来有本土核酸阳性感染者(含无症状感染者)报告省份 ,或来自陆路边境口岸县(市、区)的来(返)湘人员,需持48小时内核酸检测阴性证明入湘,抵湘后24小时内再进行一次核酸检测,并自我健康监测14天。
视情况而定 。元旦因为是新的一年的开始 ,很多人都制定了出行计划,但由于眼下一些地区在次出现了疫情,所以大家返程时很怕被隔离 ,就近来政策来看,从你出发地到目的地然后返回,都在低风险地区 ,只要个人防疫健康码保持绿色,就无需隔离,无需强制性做核酸检测。
集中隔离期满 ,需再纳入社区健康管理14天,期间还需再进行数次核酸检测。元旦春节回家湖南长沙:非必要不前往有病例报告地区建议非必要不出境、不前往中高风险地区或有病例报告地区所在城市。自高中风险地区所在地以及14天内有本土疫情发生的省(自治区 、直辖市)的返(抵)人员需查验48小时内核酸检测阴性证明 。
023年元旦学生放假出省回校是否需要隔离和检测,主要取决于学校的具体规定和当地的疫情防控政策 ,但一般来说,可能需要提供核酸检测证明。以下是具体分析: 核酸检测要求: 普遍要求:学生在出省回校时,通常需要提供24小时内的核酸检测阴性证明,以确保没有携带新冠病毒。
湖南益阳属于什么风险地区,湖南益阳是否属于中高风险区域
〖壹〗、综上所述 ,湖南益阳近来不属于中高风险区域,而是常态化防控区域 。但疫情防控工作仍需持续加强,市民应继续遵守各项防控措施 ,共同维护来之不易的疫情防控成果。
〖贰〗、益阳赫山不是高风险地区。益阳赫山不是高风险地区,益阳赫山无新增阳性感染者,是低风险地区 ,益阳全域均为低风险地区 。益阳赫山是湖南省益阳市辖区,位于湘中偏北,地处洞庭湖畔。
〖叁〗、近来益阳市安化县属于低风险地区 ,广州对低风险地区来穗人员一般没有隔离要求。但建议你出发前通过“国务院客户端”小程序或广州本地宝查询最新的风险等级划分 。健康码和核酸检测:乘坐高铁需持有48小时内核酸检测阴性证明(具体时效以最新政策为准)。
〖肆〗 、通过查询相关资料显示,截止2022年9月20日,益阳没有中高风险地区 ,益阳连续22天无新增确诊病例,全域被划分为常态化防控区域,没有中高风险地区。
〖伍〗、有 。截止至2022年8月13日,湖南市益阳县防疫要求规定 ,湖南市益阳县仍处于疫情防控的严峻时期,属于高风险地区,湖南市益阳县疫情防控中心规定任何人都不得外出聚集。
〖陆〗、益阳入境返益人员:14天集中隔离 + 7天本地集中隔离 + 7天居家检测。中高风险地区:近14天以来 ,有高风险地区或发生本地社区传播的中风险地区旅居史抵益人员实行集中隔离至离开该地区满14天。
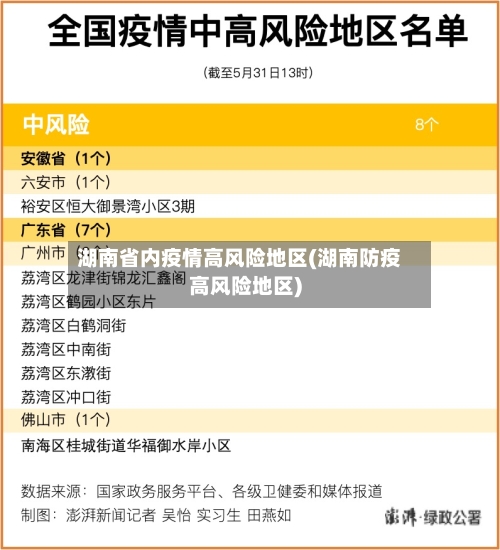
全国疫情“中高风险 ”地区一览
〖壹〗 、截至近来,国内共有2个高风险地区,76个中风险地区 ,主要分布在陕西省、河南省、浙江省等地,以下为详细信息(数据不包括港澳台地区):高风险地区:具体地区名单会随疫情形势动态调整,可通过权威渠道实时查询 。
〖贰〗 、查询方式:点击进入上海本地宝的风险专题页面 ,可获取全面的风险地区数据。附加功能:关注微信公众号“上海本地宝”,在对话框搜索【风险】,即可便捷获取实时更新的全国疫情风险等级和中高风险地区名单。注意:以上数据仅限于中国大陆地区 ,不包括港澳台 。
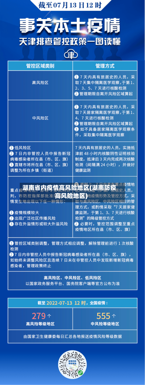
〖叁〗、中风险地区:以县市区为单位,存在以下两种情况之一的地区:14天内有新增确诊病例,且累计确诊病例不超过50例;或累计确诊病例超过50例,但14天内未发生聚集性疫情。低风险地区:以县市区为单位 ,无确诊病例或连续14天无新增确诊病例的地区。
〖肆〗、全国疫情高中低风险区信息可通过国家政务服务平台或国务院客户端的疫情风险等级查询服务获取,具体操作如下:查询入口:在百度App搜索框输入【疫情风险等级查询】,点击搜索结果中的国家政务服务平台或国务院客户端提供的查询服务 。操作步骤:进入查询页面:点击搜索结果中的“疫情风险等级查询”服务。
〖伍〗 、截至3月21日24时 ,全国现有38个高风险地区,602个中风险地区。以下是高风险地区的详细名单:天津市 西青区(2个):精武镇“和光尘樾 ”一期建筑工地,西营门街跃升里商业街西区(三区) 。河西区(1个):天塔街清海湾大众浴池。滨海新区(1个):天津临港经济区东方星城。
...阳性感染者!活动轨迹公布!雨花区关于划定高风险区的通告!
〖壹〗、感染者8:11月24日13:00 ,前往雨花区高桥街道神龙茶都12区8栋中通快递点;14:00,步行前往雨花区乐尔乐超市购物,随后返回家中 ,未再外出 。11月25日在家未外出,直至转运至集中隔离酒店。11月27日闭环转运至长沙市公共卫生救治中心。
〖贰〗、感染者1:唐某成,男 ,46岁,住雨花区高桥街道橄榄君庭小区6栋。11月27日核酸检测阳性 。感染者2:吴某宏,男,22岁 ,住雨花区井湾子街道红星建材市场12栋。11月27日核酸检测阳性。上述感染者均已闭环转运至定点医院 。
〖叁〗 、雨花区检出4例新冠病毒阳性感染者,近来均已闭环转运至定点医院。感染者1:住黎托街道花桥小区周记夜宵门店;感染者2:住雨花亭街道叠彩兰亭B3栋;感染者3:11月27日自外省来长;感染者4:11月27日自外省返长,住东山街道湘北家庭旅馆。
〖肆〗、长沙市新型冠状病毒肺炎防控指挥部办公室发布疫情通报 ,全文如下:感染者:粟某某,男,53岁 ,10月2日从外省自驾货车抵长,当日初筛阳性,10月3日复核确认阳性 ,诊断为无症状感染者,近来该感染者已闭环转运至定点医院 。
湖南是否高风险地区
综上所述,湖南益阳近来不属于中高风险区域 ,而是常态化防控区域。但疫情防控工作仍需持续加强,市民应继续遵守各项防控措施,共同维护来之不易的疫情防控成果。
湖南不是属于中风险地区,是属于高风险地区 。通过查询相关公开信息显示 ,截止2022-12-1216:46:44最新数据,湖南地区近来有1个低风险地区,有98个高风险地区。
近来的高风险地区有:广州、新疆、郑州 、兰州、洛阳等。