江西现在属于什么风险地区
〖壹〗、低风险地区来沪规定:江西除上饶市有中风险地区外 ,全省无高风险地区,其他地区均为低风险地区 。低风险地区来沪人员无需进行核酸检测,上海火车站 、机场暂无查验核酸检测阴性证明的通知 ,也无需隔离。中风险地区来沪规定:上海对所有来自或途经国内疫情中风险地区的来沪返沪人员,一律实施14天严格的社区健康管理,实行2次新冠病毒核酸检测。

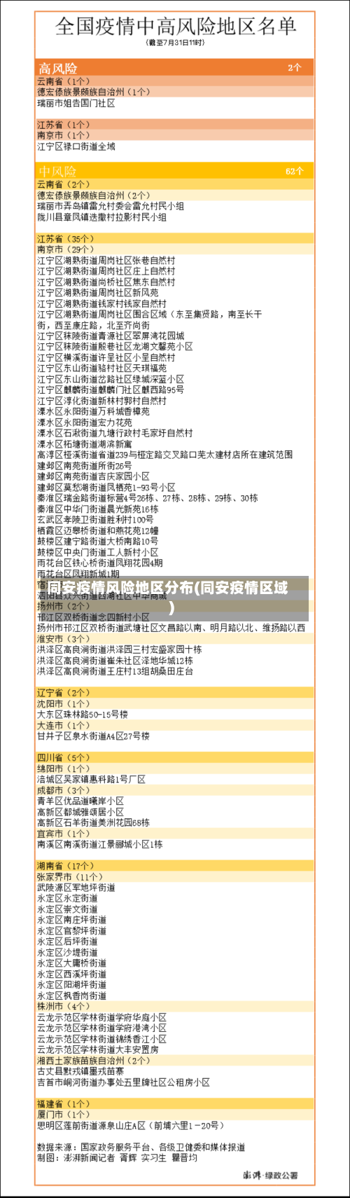
〖贰〗、近来全国共有5个高风险地区 ,分布在内蒙古、北京 、甘肃、宁夏、黑龙江 。中风险地区:新增9个中风险地区,涉及河南郑州市 、周口市,云南瑞丽市,辽宁大连市 ,四川成都市。

〖叁〗、022年1月江西疾控针对新冠疫情发布了紧急风险提醒,提示公众关注河南安阳疫情输入风险并加强防控措施。具体内容如下:河南安阳疫情情况2022年1月9日,河南省安阳市安阳县新增1例新冠病毒感染者 ,内黄县新增1个中风险地区 。

〖肆〗、021年9月16日江西全省都属于低风险地区。截至2021-09-16 07:42:22全国疫情中高风险地区名单 高风险地区:福建厦门市同安区新民镇湖里工业园以东、同明路以西 、集安路以南、集贤路以北的区域。福建莆田市仙游县枫亭镇全镇。中风险地区:福建泉州市泉港区界山镇东丘村 。
厦门现在只能进不能出吗
进出厦门是否需要报备需分情况讨论,进厦门时国内中高风险地区或有本土病例的重点关注地区人员需主动报备,出厦门时本市中小学幼儿园教职员工和学生出市、出省需报备。 具体如下:进厦门报备对象:从国内中高风险地区或有发生本土病例的重点关注地区入(返)厦人员 ,需主动报备。
厦门允许外地车进入,但部分时间和区域有限行规定 。常规情况下允许进入 在正常情况下,厦门并未全面禁止外地车辆进入。外地车辆可以在遵守交通规则的前提下 ,自由进出厦门市区。
综上所述,厦门允许外地车进入,但需注意特殊赛事期间的限行规定以及日常的交通规则和限行政策 。
一般情况下允许进入:在正常的交通情况下 ,厦门并没有全面禁止外地车辆进入。特定时间和区域限行:在特定活动期间,厦门会对部分道路进行临时交通管制,限制车辆通行,包括外地车辆。这些限行区域和时间段会提前公布 ,并设有明显的交通标志 。通行证制度:在限行期间,持有特定活动通行证的车辆可以通行。

中高风险地区是整个城市吗
中高风险地区所在设区市是指被划定为中高风险地区的村/街道/社区/小区所在的那个县(市 、区)所属的地级及以上城市。以下是关于中高风险地区所在设区市的详细解释:定义范围 中高风险地区通常是根据疫情形势和防控工作需要,由相关部门动态划定的 。
中高风险地区一般指城市中疫情爆发的某个区 ,或者是市下辖的县或县级市,具体认定以街道、乡镇为基本单位。详细说明如下:中高风险地区通常所指范围中高风险地区一般是指城市中疫情爆发的某个区,或者是市下辖的县或县级市 ,是根据确诊或疑似患者的数量建立的隔离区域。
中风险地区不代表整个市。具体分析如下:中风险地区的划分依据中风险地区是根据具体位置的具体情况划分的,可以是全省、全市 、某一个区、某一个县或村,其划分主要依据疫情人数及严重程度 ,而非单纯以省市辖区为标准 。中风险地区的具体范围按照国家划分要求,中风险地区具体到街道和区域。
中风险地区的范围:中风险地区并不是指整个市,而是具体定位到该城市的某一点或某一个位置 ,如某个村、街道 、社区或小区。中风险地区的管理:被划定为中高风险地区的人员非必须比较好不要离开,并且应按照疫情防控部门要求做好核酸检测等措施 。
中风险地区不是代表整个市。中高风险地区是具体到某一点某一位置的,和中高风险地在同一个城市,并不代表着你是中高风险人员。中风险地区是指14天内有新增确诊病例 ,累计确诊病例不超过50例,或累计确诊病例超过50例,14天内未发生聚集性疫情 。按照国家的划分要求 ,中风险地区具体到街道和区域。
中高风险地区可以是整个城市也可以是在该所属城市下辖的乡镇、街道、社区等。依据人民网官方网站发布的消息显示,如北京市自2020年7月份起将风险分区划定至社区(村) 。