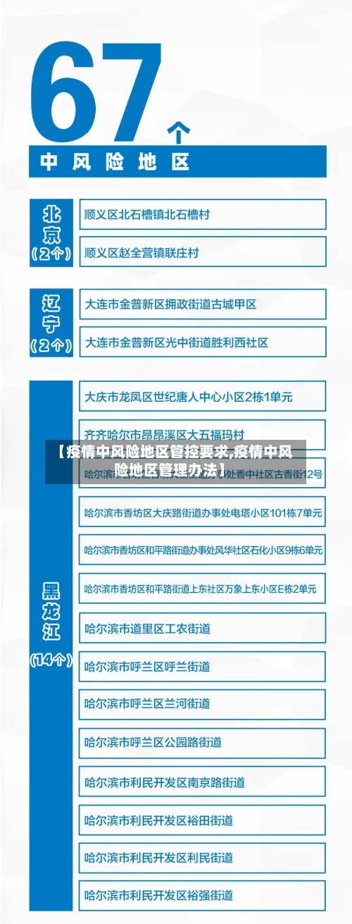
中风险地区管控要求
〖壹〗、中风险地区并非完全“只进不出”,而是采取“人不出区 、错峰取物 ”的管控措施。根据防疫规定 ,中风险区人员原则上不得离开所在区域,但可通过错峰安排取用生活必需品,避免人员聚集 。这一措施旨在减少人员流动 ,降低疫情传播风险。中风险地区最快7天可转为低风险。

〖贰〗、中风险地区管控要求如下:中风险地区人员非必须不要离开,如必须离开的(包括因患病且辖区内无法诊治的人员、因日常上学或上班等情况必须跨区域流动的人员)需携带7天内核酸检测阴性证明 。出行时尽量不要乘坐公共交通工具。

〖叁〗 、防控措施升级:中风险地区实施“外防输入、内防扩散”策略,具体措施包括:严格社区管控 ,限制人员聚集性活动;居民非必要不外出,确需外出需持48小时内核酸阴性证明;公共场所(如商超、餐饮)需落实扫码 、测温、限流等措施;区域内学校、培训机构可能暂停线下教学。
〖肆〗 、中风险地区标准:14天内新增确诊病例,累计不超过50例 ,或累计超过50例但14天内无聚集性疫情 。低风险地区特征:无确诊病例或连续14天无新增病例。
〖伍〗、管控措施:该小区被划定为封控区,实行“区域封闭、足不出户 、服务上门”的严格管理措施。其他区域情况:除甘水湾小区外,青岛市其他区域风险等级保持不变 。市民注意事项:遵守疫情防控规定 ,关注官方权威信息,不信谣、不传谣。
〖陆〗、高风险区。对7天内有高风险区旅居史的人员管控措施:7天集中隔离医学观察;管理期限自离开风险区域算起;在集中隔离第 7 天各开展一次核酸检测 。中风险区。
什么叫重点疫区
重点疫区是指累计确诊病例数超过100的城市或地区,包括国内和世界两类,具体判定标准及防控措施如下:国内重点疫区判定标准国内重点疫区通常以累计确诊病例数是否超过100为划分依据。
重点疫区指累计确诊病例数超过100例的城市或地区 ,在疫情全球爆发背景下,也包含境外疫情严重、输入风险高的国家或地区。具体说明如下:国内重点疫区判定标准及实例 判定标准:以累计确诊病例数为核心指标,当某城市或地区累计确诊病例超过100例时 ,即被划定为重点疫区 。
重点疫区的定义与划分:重点疫区指的是新型冠状病毒疫情较为严重的地区,通常以某一省份为主要疫源地。具体的划分是基于疫情的感染人数 、传播范围、医疗资源等多方面的因素综合考量得出的。 湖北省作为重点疫区:作为疫情的发源地,湖北省尤其是武汉市在疫情期间面临着极大的挑战 。
“疫区 ”有严格定义:“疫区”是一个具有特定法律和公共卫生意义的术语 ,通常是指传染病在人群中暴发、流行,其病原体向周围播散时所能波及的地区。判定一个地区是否为“疫区”,需要综合考虑多方面因素 ,包括疫情的传播范围 、严重程度、持续时间,以及是否符合相关法律法规和公共卫生标准等。

疫情防控“九不准”!国家卫健委最新明确→
国家卫健委明确提出的疫情防控“九不准”具体内容如下:不准随意将限制出行的范围由中、高风险地区扩大到其他地区各地在制定防控政策时,需严格依据风险等级划分结果 ,不得擅自扩大出行限制范围 。例如,不能以疫情防控为由,禁止低风险地区人员正常流动,或对无风险地区人员采取不必要的隔离 、劝返等措施。
不准随意将限制出行的范围由中、高风险地区扩大到其他地区。解读:疫情防控措施应精准针对中、高风险地区 ,不应无根据地扩大限制出行的范围,影响其他低风险地区人员的正常出行 。不准对来自低风险地区人员采取强制劝返 、隔离等限制措施。
国家卫健委“九不准 ”规定内容具体如下:不准随意将限制出行的范围由中、高风险地区扩大到其他地区。这一规定旨在确保疫情防控措施的精准性,避免过度扩大限制范围 ,影响正常生产生活秩序 。不准对来自低风险地区人员采取强制劝返、隔离等限制措施。
不准随意关闭低风险地区保障正常生产生活的场所低风险地区商场 、超市、餐馆等场所应正常开放。若以“防疫”为由关闭所有非生活必需场所,或要求餐饮店“禁止堂食”但未评估风险等级,则属于过度管控。如何进一步核实?查询本地政策:通过政府官方网站、卫健委公众号等渠道 ,核对最新防控措施是否与“九不准 ”一致 。
2022年新冠肺炎疫情防控工作方案
022年春节期间新冠肺炎疫情防控工作实施方案总体要求坚持“外防输入、内防反弹”总策略,深刻认识当前疫情防控形势的严峻性 、复杂性和不确定性,将疫情防控作为春节期间的重要政治任务。坚持常态化防控和应急处置相结合 ,强化底线思维和风险意识,克服麻痹思想、厌战情绪、侥幸心理 、松劲心态。
严格人员流动管理出行限制原则:全体人员需减少非必要出行,严格限制前往中、高风险地区及所在县(市、区 、旗) ,非紧急情况不前往此类区域 。风险地区管控:对中高风险地区人员流动实施动态监测,要求相关人员主动报备行程,配合落实隔离、核酸检测等措施。
总体要求坚持“外防输入、内防反弹”总策略,落实常态化防控与应急处置相结合原则 ,科学精准 、从严从紧开展防控工作,重点强化以下六方面措施:强化疫情源头管控:严格入境人员闭环管理,加强进口冷链食品及高风险非冷链物品监测。
加强对疫情防控工作人员的培训和管理 ,提高他们的专业素养和防控能力 。加强对基层工作人员的培训和指导,确保他们能够正确执行疫情防控措施。总结 2022年元旦春节期间新冠肺炎疫情防控工作方案旨在确保人民群众的生命安全和身体健康。
为切实做好2022年元旦春节(以下简称“两节”)期间教育系统新冠肺炎疫情防控工作,确保教育系统师生员工身体健康和生命安全 ,根据X省新冠肺炎疫情联防联控指挥部办公室及学校防控组的相关通知精神,结合X教育系统实际情况,特制定本方案 。
022疫情防控管理措施方案1 为预防本单位新型冠状病毒肺炎疫情防控工作 ,保证干部职工的生命安全,按照以人为本,安全第一 ,预防为主的原则,依据上级有关文件精神和要求,结合中心实际情况制定本预案。
中风险地区的人员如何管控
〖壹〗、高风险地区人员管理:对所有来自或途经国内疫情高风险地区的来沪返沪人员,一律实施14天集中隔离健康观察 ,期间实行4次新冠病毒核酸检测,分别在第14天进行。集中隔离能够最大程度减少人员流动和接触,降低疫情传播风险 ,而多次核酸检测可以提高检测的准确性,及时发现潜在感染者 。
〖贰〗、中风险地区并非完全“只进不出 ”,而是采取“人不出区 、错峰取物”的管控措施。根据防疫规定 ,中风险区人员原则上不得离开所在区域,但可通过错峰安排取用生活必需品,避免人员聚集。这一措施旨在减少人员流动 ,降低疫情传播风险。中风险地区最快7天可转为低风险 。
〖叁〗、针对进返京风险人员的直接管控筛查措施第一时间落位管控筛查:对进返京风险人员,一旦识别即迅速采取行动,确保其处于可控范围内 ,防止潜在疫情传播风险扩散。例如,通过大数据追踪、社区排查等手段,快速锁定风险人员位置并实施管控。
〖肆〗、防控措施原则:南京“不层层加码”“不搞一刀切 ”,精准落实防控措施 。
〖伍〗 、中风险地区管控要求如下:中风险地区人员非必须不要离开 ,如必须离开的(包括因患病且辖区内无法诊治的人员、因日常上学或上班等情况必须跨区域流动的人员)需携带7天内核酸检测阴性证明。出行时尽量不要乘坐公共交通工具。
疫情防控“九不准”!国家卫健委最新明确
〖壹〗、疫情防控“九不准 ”是国家卫健委明确要求各地在统筹疫情防控和经济社会发展过程中,坚决防止简单化 、一刀切和层层加码等现象,提高防控措施科学性、精准性、针对性的具体规定 ,具体内容如下:不准随意将限制出行的范围由中 、高风险地区扩大到其他地区 这是为了避免过度防控对低风险地区人员正常出行造成不必要的阻碍 。
〖贰〗、国家卫健委明确提出的疫情防控“九不准”具体内容如下:不准随意将限制出行的范围由中、高风险地区扩大到其他地区各地在制定防控政策时,需严格依据风险等级划分结果,不得擅自扩大出行限制范围。例如 ,不能以疫情防控为由,禁止低风险地区人员正常流动,或对无风险地区人员采取不必要的隔离 、劝返等措施。
〖叁〗、不准随意将限制出行的范围由中、高风险地区扩大到其他地区 。解读:疫情防控措施应精准针对中 、高风险地区 ,不应无根据地扩大限制出行的范围,影响其他低风险地区人员的正常出行。不准对来自低风险地区人员采取强制劝返、隔离等限制措施。
〖肆〗、国家卫健委“九不准”规定内容具体如下:不准随意将限制出行的范围由中、高风险地区扩大到其他地区 。这一规定旨在确保疫情防控措施的精准性,避免过度扩大限制范围 ,影响正常生产生活秩序。不准对来自低风险地区人员采取强制劝返 、隔离等限制措施。