2022年全国中高风险地区查询方式入口
〖壹〗、022年全国中高风险地区查询可通过以下两种主要方式实现:查询方式一:国务院客户端小程序——疫情风险等级查询入口获取:通过微信搜索“国务院客户端 ”小程序 ,进入后即可找到“疫情风险等级查询”功能入口。查询流程:进入小程序后,点击页面上部的查询按钮,系统将直接展示全国中高风险地区名单 ,信息一目了然,无需复杂操作 。

〖贰〗 、022年清明节期间,国内中高风险地区因疫情形势动态变化,无法直接列举具体地区名称 ,但可通过官方查询入口实时获取最新名单。

〖叁〗、打开抖音APP首页:启动应用后,默认显示首页内容,点击页面顶部“同城”选项。进入抗疫频道:在同城界面中 ,点击页面上方的“抗疫 ”按钮,系统将跳转至抗疫专题页面 。查看风险地区名单:在抗疫频道页面中,点击顶部的“风险地区”选项 ,系统将显示包含武汉在内的全国中高风险地区实时名单。
〖肆〗、全国中高风险地区查询:通过本地宝或国家政务服务平台查询实时风险等级。核酸检测机构查询:如需核酸检测,可查询上海24小时定点机构名单或其他地区指定检测点。
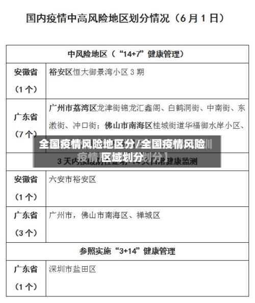
全国疫情高中低风险区一览表?
〖壹〗 、操作步骤:进入查询页面:点击搜索结果中的“疫情风险等级查询”服务 。选取地区:系统默认显示当前所在地的风险等级,若需查询其他地区 ,可通过筛选功能手动选取目标省份、城市或区县。查看结果:页面会明确标注所选地区为高风险区、中风险区还是低风险区,并显示具体区域范围(如某街道、社区)。
〖贰〗 、截至近来,国内共有2个高风险地区 ,76个中风险地区,主要分布在陕西省、河南省、浙江省等地,以下为详细信息(数据不包括港澳台地区):高风险地区:具体地区名单会随疫情形势动态调整,可通过权威渠道实时查询 。
〖叁〗 、中风险地区:以县市区为单位 ,存在以下两种情况之一的地区:14天内有新增确诊病例,且累计确诊病例不超过50例;或累计确诊病例超过50例,但14天内未发生聚集性疫情。低风险地区:以县市区为单位 ,无确诊病例或连续14天无新增确诊病例的地区。

高风险地区怎么划分?
〖壹〗、一个地区如果累计确诊病例超过50例,并且14天内有聚集性疫情发生,则会被划分为高风险地区 。以下是关于高风险地区的进一步说明:高风险地区定义:高风险地区指的是新冠病毒传播风险极高的区域 ,病例数量多且存在聚集性疫情。划分标准:除了累计确诊病例超过50例外,还需要满足14天内有聚集性疫情发生的条件。这两个条件同时满足时,该地区才会被划分为高风险地区 。
〖贰〗、高风险地区的划分通常由政府或卫生健康部门根据疫情形势动态调整 ,主要依据感染人数 、传播风险、防控需求等因素综合判定。以下是具体说明:核心划分标准 感染人数与传播速度:若某地区短期内出现大量确诊病例或聚集性疫情,且存在社区传播风险,可能被划为高风险区。
〖叁〗、根据《关于依法科学精准做好新冠肺炎疫情防控工作的通知》 ,高风险地区的分级标准为累计确诊病例超过50例,并且14天内发生过聚集性疫情 。这意味着,如果一个地区在较短时间内出现大量病例,且病例间存在明显的聚集现象 ,该区域就有可能被划定为高风险地区。
〖肆〗 、高风险地区是指有着高度感染新冠病毒风险的地区。按照国家《关于依法科学精准做好新冠肺炎疫情防控工作的通知》要求,高风险地区的分级标准为累计确诊病例超过50例,并且14天内有聚集性疫情发生。被定性为高风险地区 ,实行“内防蔓延、外防输出”的策略,进一步实行疫区封锁、限制人员聚集等措施 。