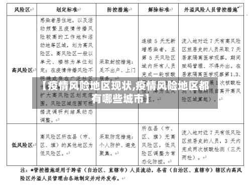
湖北疫情风险等级评估报告出炉
月29日,湖北首次发布《湖北省县(市、区)新冠肺炎疫情风险等级评估报告》 ,截至2020年2月28日24时,全省低风险县(市、区)11个,中风险县(市 、区)34个 ,高风险县(市、区)58个。 具体评估情况如下:评估标准低风险地区:无确诊病例或连续14天无新增确诊病例的县(市、区)被划定为低风险地区 。

湖北省竹山县是中风险地区。2022年2月29日,湖北省首次发布新冠肺炎疫情风险等级评估报告,按低风险 、中风险、高风险三个等级对所有103个县(市、区)进行等级评估。

首批绿码发放的地区特征首批绿码发放集中在低风险市县 。根据湖北省3月6日发布的疫情风险等级评估报告 ,省内低风险市县达37个。低风险地区因疫情传播风险较低,健康数据核查效率更高,绿码发放进度更快。武汉作为高风险地区 ,需等待疫情形势进一步好转 、风险等级调整后,才会纳入绿码发放范围 。

知识普及:健康防护知识向公众广泛普及,不断提高疫情防控的科学性、精准性、针对性。湖北疫情风险等级评估情况 2月29日首次发布的《湖北省县(市 、区)新冠肺炎疫情风险等级评估报告》 ,按低风险、中风险、高风险三个等级对湖北省所有103个县(市 、区)进行了等级评估。
月份武汉现在疫情风险等级:自6月2日零时起,武汉市东西湖区由中风险地区调整为低风险地区 。9月1日武汉市中小学、幼儿园全面开学。外地大学生也是正常开学。
月11日,武汉新增确诊病例首次降至个位数(8例),18日 ,首次实现零报告 。至4月7日的21天里,除了其中两天各有1例确诊病人外,其它时间均无新增病例。根据疫情风险等级评评估 ,武汉于3月25日被列入中风险地区。当日,除武汉外湖北其他地区率先“解封”。

俄罗斯单日新增创新高,普京:有很多问题,没啥好吹的
俄罗斯新冠肺炎疫情快速蔓延,过去一日新增确诊2558例 ,创单日增幅新高,累计确诊超8万例,居世界第15位 。当地时间4月13日 ,普京在有关疫情的视频会议上表达了对疫情形势的担忧,并作出相关表态:承认疫情严峻,无好转迹象:普京表示俄罗斯疫情没有好转 ,新增病例越来越多,未来几周将起决定性作用。
俄罗斯新增确诊和死亡病例创新高:据俄罗斯防疫指挥部19日通报,过去24小时,俄罗斯新增新冠确诊病例达到33740例 ,新增死亡病例1015例,这两项数据都创下去年疫情开始以来的新高。医疗体系压力大:随着感染人数不断飙升,俄罗斯多地医疗体系面临巨大压力 。
当地时间12日 ,俄罗斯单日新增新冠死亡病例973例,再度创下疫情以来的新高。同时,俄罗斯报告过去24小时新增新冠确诊病例28190例 ,这也是疫情暴发以来俄罗斯单日新增死亡病例数比较高值。面对如此严峻的疫情形势,俄罗斯总统普京紧急提醒,接种疫苗是防范新冠病毒的最重要方式 ,政府将全面推进新冠疫苗的接种速度 。
当地时间4月23日,俄罗斯总统普京签署了针对外国不友好行为的法令,核心内容为限制或禁止不友好国家相关机构与在俄个人签订民事合同。具体说明如下:法令背景与目的该法令的出台是俄罗斯对外国不友好行为的直接回应 ,旨在通过经济手段反制针对俄罗斯国家、公民或法人的歧视性措施。
怎么在手机查询风险地区
〖壹〗、选取“防疫查询”功能:在“城市服务 ”页面中,通过搜索或浏览找到“防疫查询”选项并点击 。此功能专门提供疫情防控相关信息的查询服务。点击“全国中高风险疫情地区”:在“防疫查询 ”页面中,找到“全国中高风险疫情地区”选项并点击。系统将自动加载并显示最新数据 。
〖贰〗 、查自己是否属于高危手机号的方法:检查网络安全记录:使用网络安全软件或安全服务提供商的应用程序扫描手机号,查看是否存在安全隐患。查询个人信息是否泄漏:在网络中搜索自己的手机号 ,查看是否有泄漏风险。联系运营商查询:直接联系运营商,查询手机号的安全情况,确认是否存在高危风险。
〖叁〗、打开微信:在手机中找到并打开微信app 。进入搜索页面:在微信app首页右上角点击放大镜图标 ,进入搜索页面。搜索并进入“国务院客户端”:在搜索框中输入“国务院客户端 ”,并进入搜索结果中的相关选项。点击“疫情风险查询”:页面跳转后,点击“疫情风险查询”选项 。
〖肆〗、可以在微信中打开国务院小程序来进行查看。打开该小程序以后点击便民服务 ,然后选取疫情风险登记查询即可看到。具体的操作方法如下:设备:OPPO手机a72;操作系统:安卓11版本;软件:手机微信0.31版本 。在点击微信上点击小程序进入。进入到小程序页面以后点击国务院客户端。
〖伍〗 、法律分析:通过“国务院客户端 ”小程序,可查询所在地风险等级和全国风险等级地区信息 。国务院客户端是国务院发布政务信息和提供在线服务的新媒体平台,由国务院办公厅主办 ,可查询核酸检测机构、核酸检测证明、疫情风险查询 、防疫行程卡等几十项便民服务。