定陶现在可以出去吗
可以。通过查询相关资料显示:截止到2022年8月15日,定陶属于低风险地区 ,可以出去 。但防疫部门建议坚持非必要不离陶,非必要不前往报告新冠肺炎本土确诊病例和无症状感染者地区,不前往中高风险地区及疫情发生地区。

可以。通过查询相关资料显示:截止到2022年8月15日 ,定陶区属于我国疫情低风险地区,外地人员可以前往定陶区,但需要出示健康码和行程码并配合车站工作人员进行体温检测即可 。
从定陶出去旅游 ,以下是一些值得推荐的景点:定陶仿山旅游景区:位置:位于定陶县城北6公里。特色:仿山是山东省重点文物保护单位,系周代曹国国君墓地,文化底蕴深厚 ,是苏鲁晋冀豫皖周边闻名遐迩的名胜古迹和旅游胜地。曹州牡丹园:位置:位于山东省菏泽市牡丹区人民北路 。
山东菏泽24小时疫情询问电话
具体防疫要求以目的地社区居委会的安排为准,建议大家来菏返菏前,询问市民热线再次确认疫情防控政策(电话0530-12345)。
菏泽:0530-5969828;0530-5334143。
自2022年4月4日起 ,菏泽至济南班线客车暂停营运,已购买车票的旅客可线上办理免费退票,或者于班线开通后一个月内到站办理免费退票手续 。至此,菏泽汽车总站所有班线均处于停运状态 ,具体恢复时间另行通知。您可以关注菏泽汽车总站公众号,或拨打客服热线95105186询问,给您带来不便 ,敬请谅解。
须持有48小时内核酸检测阴性证明,抵达后进行5天3检,每次检测间隔24小时 。 推广落地检 ,按照自愿免费,即采即走,不限制流动的原则 ,抵达菏泽市后,立即进行1次核酸检测。 具体防疫要求以目的地社区居委会的安排为准,建议大家来菏返菏前 ,询问市民热线再次确认疫情防控政策(电话0530-12345)。
简述简易程序特点如下:『1』便于当事人诉讼。我国幅员辽阔,人口众多,许多地区交通不便,这些客观情况给人民群众进行诉讼造成一定困难 。
省内无疫情城市来济 省内无疫情城市来济南需要提前3天报备 ,携带48小时核酸,抵达后做1次核酸检测。疫情实时变动,具体以目的地社区居委会的安排为准 ,建议大家来济返济前,询问市民热线再次确认疫情防控政策(电话0531-12345)。

哪里是疫情区
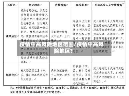
通常以小区、村组或楼栋为单位划定,实行“足不出户 、上门服务”的封控措施 。例如:某小区7天内累计新增10例及以上本土确诊病例 ,或2起及以上聚集性疫情。中风险区:病例数较少,但存在传播风险(如病例轨迹涉及多个场所)。一般以街道或乡镇为单位划定,实行“人不出区、错峰取物”的管控措施 。
深圳疫情封控区域主要分布在罗湖区和龙岗区 ,具体如下:罗湖区 封控区:国威电子商务大厦、国广成电子大厦1栋及产业园3栋空置房。近来封控区核酸采样结果全部为阴性。管控区:西起聚宝路,北至聚宝路,东至畔山路 ,南至国威路 。区域内人员实施前4天每天一检,居民小区围合式管理,落实测温扫码措施。
判定依据:病例和无症状感染者居住地,以及活动频繁且疫情传播风险较高的工作地和活动地等区域。具体条件:病例和无症状感染者居住地 ,以及活动频繁且疫情传播风险较高的工作地 、活动地等区域,可划为高风险区 。原则上以居住小区(村)为单位划定,可根据流调研判结果调整风险区域范围。
打开微信并进入搜索页面:打开手机中的微信APP ,点击右上角搜索图标。输入关键词并搜索:在搜索页面输入“疫情风险区 ”,点击搜索。选取查询入口:在搜索结果中,点击“中高风险疫情地区”选项 。选取查询渠道:在弹出的窗口中 ,任意选取一个查询渠道(如官方卫生健康平台、权威媒体等)。
一)封闭区 指划定的中、高风险区,感染者的发现点 、居住点、工作点、活动点及相关区域。(二)管控区 指感染者的密切接触者 、次密切接触者及共同暴露高风险人群的居住点、工作点、活动点及相关区域 。(三)防范区 指封闭区 、管控区以外可能暴露的重点人群的活动区域。
定陶区疫情防控电话
〖壹〗、定陶区疫情防控电话为:0530-2217117 该电话为疫情防控专用,随着新冠疫情放开管理 ,人员流动不受限制,核酸检测工作停止,疫情防控电话 ,也会转移到其他用途。该电话在疫情防控过程中,为无数人员答疑解惑 。高峰时段询问人员过多,想要顺利接通电话,都是一件困难事情。作为普通人的我们 ,应该感谢电话另一端接线工作人员。
〖贰〗、牡丹区:0530-5685896 曹县:0530-3214934 定陶区:0530-3626021 成武县:0530-8989022 单县:0530-4692246 巨野县:0530-8214642 鄄城县:0530-3618976 东明县:0530-7215327 拓展:疫情防控要求:报名时,考生需通过健康山东服务号或爱山东、微信 、支付宝等APP申领山东省电子健康通行码 。
〖叁〗、封。菏泽定陶封了。根据当前疫情防控形势,按照区疫情防控要求 ,决定自11月29日起,暂时关闭公共文博场馆、文化娱乐场所,暂停文化旅游经营活动 。
〖肆〗 、东营回定陶报备五号走 ,晚了一天电话联系社区进行报备。通过查询相关公开信息显示截止于2022年12月9日东营和定陶地区在过去14日内没有新冠疫情出现,防疫防控情况是低风险,防疫管控措施要求是持48小时核酸阴性证明可以前往。
〖伍〗、例如 ,山东省菏泽市定陶区高速口落地检方舱实验室采购项目、山东临沭县人民医院核酸检测实验室改造紧急采购项目 、浙江省宁波市海曙区月湖街道常态化核酸采样服务外包项目等均因政策原因终止。这些项目的终止反映了疫情防控策略的调整,从大规模核酸检测转向更精准的防控措施 。
〖陆〗、菏泽市定陶区发现1例核酸检测初筛阳性人员3月30日,定陶区委统筹疫情防控和经济运行工作领导小组报告发现1名自上海返回大货车司机核酸检测初筛阳性。菏泽市立即启动应急机制 ,全面开展流行病学调查、核酸采样和封控管理等措施,后续情况将按规定及时公布。
菏泽市定陶区发现1例核酸检测初筛阳性人员
〖壹〗 、菏泽市定陶区发现1例核酸检测初筛阳性人员3月30日,定陶区委统筹疫情防控和经济运行工作领导小组报告发现1名自上海返回大货车司机核酸检测初筛阳性 。菏泽市立即启动应急机制,全面开展流行病学调查、核酸采样和封控管理等措施 ,后续情况将按规定及时公布。
〖贰〗、022年3月30日0时-24时菏泽市报告新增确诊病例1例该感染者为上海市返菏货车跟车人员。3月28日返回菏泽 。3月29日21时,20:1混检阳性。3月30日4时30分,定陶区疾病预防控制中心 、定陶区人民医院单检结果阳性 ,由120负压救护车转运至定点医院。10时14分,市疾控中心复检结果阳性 。
〖叁〗、菏泽近来属于低风险地区。疫情实时在变化,点击进入全国疫情风险等级查询入口菏泽疫情最新消息疫情数据2022年3月30日0时-24时菏泽市报告新增确诊病例1例【点击查看详情】该感染者为上海市返菏货车跟车人员。3月28日返回菏泽 。3月29日21时 ,20:1混检阳性。
〖肆〗、定陶1例,重点人员筛查检出(省外入鲁人员);鄄城县1例,集中隔离点检出(省外入鲁人员)。11月19日0时至24时 ,新增解除医学观察本土无症状感染者20例。
〖伍〗、同车厢人员11人先于无症状感染者下车出站,并“点对点”闭环送至集中隔离点 。阳性人员在我市闭环管理中发现,社区传播风险较低。
10月28日菏泽疫情最新消息(10月28日菏泽疫情最新消息是什么)
〖壹〗 、022年10月27日0时至24时 ,全市无新增本土确诊病例,新增本土无症状感染者1例。10月27日0时至24时,新增解除医学观察本土无症状感染者2例 。截至10月27日24时,全市现有9例本土无症状感染者 ,其中鲁西新区1例,定陶区5例,鄄城县1例 ,牡丹区1例,郓城县1例。
〖贰〗、0月28日日照人去菏泽要隔离。因为截止到2022年11月月6日菏泽的政策是,9月15日(含)以来有重点时段和地区旅居史、经停史的来菏返菏人员 ,在做好个人防护的前提下,立即向居住地所属社区(村) 、工作单位或居住宾馆(酒店)进行报备,按要求配合做好核酸检测、隔离观察、健康监测等防疫措施 。
〖叁〗 、022年10月28日0时至24时 ,全市无本土确诊病例出院。本土无症状感染者解除医学观察2例,均在嘉祥县。截至2022年10月28日24时,全市无本土确诊病例 ,现有本土无症状感染者40例 。
〖肆〗、0月28日日照疫情最新消息10月28日下午,日照市召开疫情防控新闻发布会,通报日照最新疫情防控工作情况。27日15时至28日12时,五莲县新增6例无症状感染者。累计确诊病例6例、无症状感染者6例 。