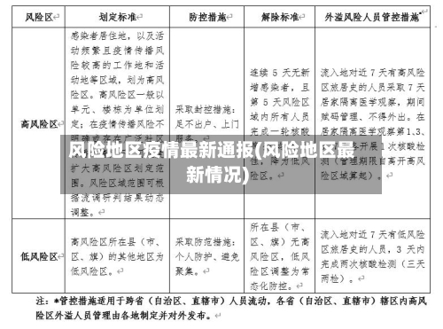
乐乐疫情什么时候解封
〖壹〗 、题主是否想要询问:“乐山疫情什么时候解封”?预计15天左右 。乐山,四川省辖地级市 ,古称嘉州,乐山处在南丝绸之路、长江经济带交汇点,是成渝城市群规划建设的成都平原中心城市之一。截止2022年9月22号 ,乐山存在3个中风险地区,5个封控区和3个管控区,预计全面解封还需要一段时间,按照疫情解封标准需要当地15天没有新增病例 ,具体解封以官方通知为准。

〖贰〗、解封了 。根据乐东县的疫情防控报告显示,乐山县属于低风险地区,趋于常态化防控管理 ,乐乐利国并未继续封禁。进入只需要出示14天行程记录和48小时核酸报告即可。

〖叁〗 、海外熊猫乐乐和丫丫事件引发公众对熊猫的关注,带动了成都基地的花花和北动的萌兰的流量。疫情解封后,大量民众外出 ,动物园和熊猫基地人潮涌动,原本清静的基地现在变得热闹非凡 。为了看花花,人们需要排队两小时才能欣赏三分钟。一些博主分享熊猫日常视频 ,吸引新粉丝,增加了熊猫的知名度。

〖肆〗、截止2022年12月6日容桂天佑城已解封 。天佑城于11月11日起恢复正常营业,经市疾控中心检测复核 ,确认天佑城全部工作人员及货品安全无感染。天佑城疫情防控得当,购物环境安全无忧。网监局封禁网红有的永久查封,有的整改完毕后解封 。如天佑、仙洋、王乐乐 、杨清柠等人要5年后才能解封了。
〖伍〗、因为新冠疫情部分大熊猫将送回国。现在在国外新冠疫情发展越来越严重,已经影响了大熊猫的食物新鲜竹子的运输 。这就导致一些国家借走的大熊猫出现食物不足问题 ,在加拿大动物园里的两只大熊猫提前被送回中国。
〖陆〗、武汉一只蓝猫独自在家生存40天并成功生育抚养4只小猫。这只蓝猫名叫乐乐,是一只母猫 。在疫情发生前,乐乐已经怀孕。然而 ,随着疫情的爆发,乐乐的主人被确诊并需要住院治疗,这意味着乐乐将独自一猫在家度过预产期并产仔。
乐山浪琴湾被封了
题主是否想询问“乐山浪琴湾被封了吗 ”?是的。根据乐山浪琴湾截止2022年11月22号疫情大数据报告可知确诊人数2人 ,实行封控管制所以乐山浪琴湾被封了 。
乐山罗浮盛世没有解封。通过查询相关资料信息,截止于2022年11月4日,乐山市区域内浪琴湾小区 、罗浮盛世小区实施封闭管理 ,做到足不出户、上门服务。其他区域人员非必要不出小区,所有小区院落只保留1个出入口,非本小区居民不得进入小区 。
月3日0时至24时 ,乐山市无新增确诊病例,新增本土无症状感染者1例。新增本土无症状感染者情况:现居于乐山市市中区浪琴湾小区,11月3日核酸检测结果呈阳性,经市级专家组综合研判 ,诊断为新冠病毒无症状感染者。其密切接触者均已纳入相应隔离管控措施 。
由于开发商的原因造成购房者未在合同约定的期限内取得房产证;或者期房预购人在房屋交付之日起90日内未取得房产证或者已竣工商品房的买受人自订立合同之日起90日内未能取得房产证的,开发商应当承担违约责任。

受疫情影响明天礼拜一乐山七中读书吗
不读书。受疫情影响明天礼拜一乐山七中是不读书的,处于居家隔离状态 ,通过查询乐山疫情防控中心显示:截至2022年11月14日,经核实该地区的疫情确诊病例还没有完全清零,还处于部门地区封控状态 。
寄宿。乐山七中内设有学生宿舍 ,在2022年新生军训时,有要求学生住校,为了更好的进行军训时期的人员管理 ,也是一个很好的疫情防控政策,学校2022年的军训截止2022年9月14日,已经圆满结束。乐山市公立初中主要职责:实施初中义务教育 ,促进基础教育发展 。
乐山七中不可以住校,伙食一般,是公立学校。以下是详细解住宿情况:不可以住校:乐山七中不提供学生住宿服务,学生需要自行安排住宿。伙食情况:伙食一般:学校食堂的伙食水平属于中等 ,能够满足学生的基本饮食需求。但每个人的口味和评价标准不同,因此“伙食还好吧”这一评价仅供借鉴 。
乐山七中在乐山排名第一。通过查询相关公开信息,2021年乐山七中中考升学率为365% ,位居乐山市第一。在2021年6月全市中考中,乐山七中被乐山一中录取221人,位居乐山市市中区第一 。