2021关于常州市来澄返澄人员健康管理的通告
021年关于常州市来澄返澄人员健康管理的通告核心内容如下:风险地区调整信息11月3日 ,常州市天宁区兰陵街道九洲新世界花苑君玺 、天宁区兰陵街道工人新村南、武进区湖塘御城被调整为中风险地区。重点人员主动报告要求 时间范围:10月28日以来有常州市旅居史的人员 。

外市来(返)澄人员要求外市来(返)澄人员须持48小时核酸阴性证明、健康码绿码,提前通过“入锡申报系统”自主申报并及时向属地村(社区)报备,经道路查验点核验后进出 ,并按规定落实相应管控措施。

提前2天通过“来澄人员申报 ”。通过查询江阴市相关防疫政策相关资料显示,去江苏泰兴返澄要提前2天通过“来澄人员申报”进行自主申报或向所在村(社区) 、单位或入住酒店报备配合做好核酸检测、健康监测等相关措施 。江阴市,简称澄 ,因地处“大江之阴”而得名,是一座滨江港口花园城市。
常州是否中高风险地区
需要双绿码和48小时内的核酸阴性报告且14天内没有经过中高风险地区即可进入常州。
常州不是中高风险地区 。截止2022-10-3010:15:27最新数据显示,常州地区近来没有低、中 、高风险区域,都是常态化防疫控区。
法律分析:根据相关规定返常州的地区不是疫情中高风险区的 ,不用隔离,省外提供48小时核酸检测证明即可正常通行。
常州没有高风险地区。通过查询相关公开信息,截止2022年12月22日 ,常州取消了风险区的划分,常州的防疫要求是不在检查核酸,可自行选取隔离 。
倡导就地过节 ,减少跨区域流动非必要不离常:建议市民在市域内进行乡村游、休闲游,避免前往中高风险地区或本土疫情发生的城市。减少聚集风险:跨区域流动可能增加感染概率,就地过节可降低疫情传播风险 ,保障个人及家庭健康。
常州市现在属于什么风险地区
〖壹〗、风险地区调整信息11月3日,常州市天宁区兰陵街道九洲新世界花苑君玺、天宁区兰陵街道工人新村南 、武进区湖塘御城被调整为中风险地区 。重点人员主动报告要求 时间范围:10月28日以来有常州市旅居史的人员。重点对象:有常州市中风险地区旅居史的人员;与确诊病例(含无症状感染者)轨迹交叉的人员。
〖贰〗、省内无疫情地区及部分城市来(返)常人员,持48小时核酸阴性证明可自由流动 ,具体健康管理措施如下:针对14日内无中高风险地区和社会面本土疫情所在省内设区市旅居史的来(返)常人员:若持有48小时核酸检测阴性证明,可自由流动,但需在抵达常州市1两小时内进行1次核酸检测 。
〖叁〗、是。截止2022年05月7日,11点最新数据显示 ,常州武进地区近来没有中 、高风险区域,都是低风险地区。一般区是低风险,这个区以内的县乡镇也是低风险 ,所以江苏省常州市武进区李家镇是属于低风险地区 。
江苏省常州市是低风险地区吗?
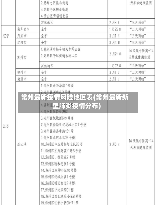
〖壹〗、苏州市:全市低风险。扬州市:全市低风险。徐州市:全市低风险 。无锡市:全市低风险。常州市:部分高风险和中风险(点此查看详情)。南通市:全市低风险。宿迁市:部分中风险(点此查看详情) 。淮安市:全市低风险。盐城市:全市低风险。镇江市:全市低风险 。泰州市:全市低风险。连云港市:部分有中风险(点此查看详情)。
〖贰〗、法律分析:是的,截止11月2日,江苏省常州市报告3例新冠肺炎确诊病例和1例无症状感染者 ,根据新冠肺炎疫情精准防控工作要求,划定了中风险地区和社区管控范围,常州各级各类学校紧急停课 。在连续一周无新增病例后 ,10日,常州疫情防控指挥部发出通告,各类学校错峰复学。
〖叁〗 、常州属于低风险地区。凭健康码、行程卡绿码就可以自由通行 ,疫情期间也要注意防控 。甲类、乙类传染病暴发 、流行时,县级以上地方人民政府报经上一级人民政府决定,可以宣布本行政区域部分或者全部为疫区,国务院可以决定并宣布跨省、自治区、直辖市的疫区。
〖肆〗 、跨省通勤人员:需持48小时内核酸阴性证明 ,并落实“三天一检 ”常态化检测;部分城市(如无锡、常州)要求通勤人员每天进行健康申报。学生与务工人员:学校及企业需提前核查返校/返岗人员健康状况,中高风险地区人员暂缓返程;低风险地区人员需提供核酸证明并完成健康监测 。
〖伍〗、调整后,常州市全域为低风险地区。 低风险不等于零风险 ,“解封”不等于“解防”。 当前疫情防控形势依然严峻复杂,全市要按照“外防输入、内防反弹 ”总体要求,切实落实常态化疫情防控的各项措施 ,压实“四方责任”,加强全链条闭环管理。

常州疫情摘星需要什么条件
〖壹〗 、摘星需要的条件是:当前面前14天内的行程没有包含中高风险地区的城市,或行程卡标有“”的城市所有中高风险地区都调为低风险地区时 ,通信大数据行程卡上不再保留“”,即视为“摘星 ” 。行程卡“摘星”意味着该城市将没有中高风险地区,整个城市处于低风险地区。但这并不等于解除防控 ,低风险并不意味着无风险。
〖贰〗、满足14天内行程不包含中高风险地区的条件,行程卡即可摘星 。具体说明如下:操作流程通过国务院客户端小程序操作:进入后点击【疫行程卡】,再选取【行程卡使用说明】进入详情页面。系统会根据用户14天内的行程数据自动判定是否显示星号。
〖叁〗、前面14天内的行程没有包含中高风险地区的城市或者行程卡标有星号的城市所有中高风险地区都调为低风险地区时可以摘星 。通信大数据行程卡里面到达或途径的城市右上角的星号标记,表示在过去14天访问过的城市中近来存在中等或高风险区域 ,但这并不意味着实际访问过这些中等和高风险区域。
〖肆〗 、疫情摘星条件是中风险地区调整为低风险,而转为低风险就需要封控区、封控管控区、防范区符合以下标准: 封控区解除标准:封控区14天内(自最后一例感染者隔离管控日期起算起)无新增感染者,近期区域内未产生密切接触者。通信大数据行程卡 ,俗称“行程码” 。
〖伍〗 、行程码摘星需要满足的条件是:行程卡标有“* ”的城市,所有中高风险区域都调为低风险区域时,就会自动摘星。摘星后还需要注意以下几点:“摘星”不等于解除防控:虽然行程码摘星意味着该城市没有中高风险地区 ,但低风险不等于无风险,仍需严格落实常态化疫情防控措施。
〖陆〗、摘星后去外地是否需要隔离以当地防控政策为准 。摘星需要满足当前面14天内的行程没有包含中高风险地区的城市,或行程卡标有“*”的城市所有中高风险地区都调为低风险地区这两个条件之一。