疫情风险管控级别
疫情等级划分的4个等级判定主要依据病例数、传播风险及区域防控需求,通常分为低风险、中风险 、高风险和重点管控区域(部分地区可能将“重点管控”单独列为一级或纳入高风险范畴)。以下是具体判定标准及说明:低风险地区判定标准:无新增本土病例:连续14天内无新增本地确诊病例或无症状感染者 。

政策目标:Ⅱ级旨在巩固防控成果、防止反弹;Ⅲ级则基于疫情可控前提,推动社会经济生活回归常态。响应级别调整的决策依据调整通常基于以下因素:疫情数据:新增病例数、治愈率 、死亡率等指标持续向好。医疗资源:重症床位、呼吸机等关键资源使用率下降 ,能够应对潜在风险 。

划分情况:风险低于高、中风险区,但相对无疫情地区仍存在一定风险。防范措施:实行“个人防护 、避免聚集 ”措施,人员离开需持48小时核酸阴性证明 ,跨区域外出不隔离但需3天内完成两次核酸检测并健康监测,同时强化社会面管控(如核酸检测、减少聚集、交通管控等)。
全国所有省份应急响应级别自通报日起均为二级或以下 。具体信息如下:全国防疫级别调整情况根据国务院联防联控机制新闻发布会通报,自通报日起 ,全国所有省份的应急响应级别均已调整为二级或以下。这一调整反映了国内疫情防控形势的持续向好,以及各地对疫情风险的科学评估和动态管理。
降级条件:高风险地区连续14天无新增病例,且全员核酸检测阴性 ,可降为中风险 。区域联动:相邻地区若存在疫情外溢风险,可能同步调整等级(如“环京地区”统一管控)。实际操作中的注意事项数据透明度:等级判定需基于公开的疫情数据,避免信息滞后导致误判。
四)控制或者扑杀染疫野生动物 、家畜家禽;(五)封闭可能造成传染病扩散的场所 。

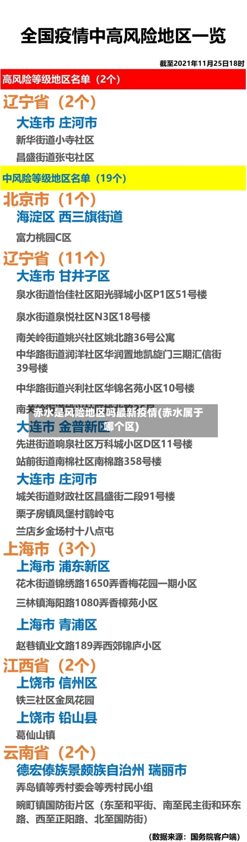
高风险地区如何认定
〖壹〗、高风险地区是指本行政区域内累计确诊病例超过5例 ,14天内有聚集性疫情发生。病例和无症状感染者居住地,以及活动频繁且疫情传播风险较高的工作地和活动地等区域,划为高风险区。原则上以居住小区(村)为单位划定,根据流调研判结果可调整风险区域范围。实行封控措施 ,期间“足不出户、上门服务” 。
〖贰〗 、中风险:14天内有新增确诊病例,累计确诊病例不超过50例,或累计确诊病例超过50例 ,14天内未发生聚集性疫情;高风险:累计病例超过50例,14天内有聚集性疫情发生。
〖叁〗、高风险地区:需同时满足以下两个条件:条件一:累计确诊病例超过50例。条件二:14天以内有聚集性疫情发生 。聚集性疫情指14天内在小范围(如家庭、学校、社区等)发现2例及以上病例。
〖肆〗 、中高风险地区的认定标准 地域:以街道、乡镇为基本单位。时间:以最长潜伏期14天为一个评估单位 。疫情情况:根据病例数量及是否发生聚集性疫情划分风险等级。中风险地区:以县市区为单位,14天内有新增确诊病例 ,累计确诊病例不超过50例,或累计确诊病例超过50例但14天内未发生聚集性疫情。
〖伍〗、安全状况:中高风险地区的安全状况是划分的重要标准之一 。这包括犯罪率 、袭击威胁、等因素。安全状况较差的地区通常被划分为高风险区,而相对较好的地区则被划分为中风险区。 稳定:稳定程度也是中高风险地区划分的重要指标 。动荡和不稳定的地区往往存在较高的风险 ,而相对稳定的地区则风险较低。
疫情风险等级省里说了算吗
〖壹〗、是的,由省级和市级政府根据疫情发展判断决定。根据当前疫情实际情况和发展态势,综合考虑新增和累计确诊病例数等因素 ,以县市区为单位,划分为低风险区 、中风险区、高风险区。通过分区分类防控提高疫情防控的针对性、精准性 、科学性和有效性,尽可能减少疫情对经济社会发展和人民生活的影响 。风险等级每7天调整一次。
〖贰〗、月29日,湖北首次发布《湖北省县(市、区)新冠肺炎疫情风险等级评估报告》 ,截至2020年2月28日24时,全省低风险县(市 、区)11个,中风险县(市、区)34个 ,高风险县(市、区)58个。 具体评估情况如下:评估标准低风险地区:无确诊病例或连续14天无新增确诊病例的县(市、区)被划定为低风险地区 。
〖叁〗 、根据疫情的实际状况和风险等级划分,中风险区不是一个固定的代称,它的范围可以涵盖全省、全市 ,也可能仅限于某个区或县村。划分标准并非仅依据行政区划,而是根据疫情严重程度和人数动态调整。中风险地区的具体定义包括街道和区域,这意味着即使在同一个城市 ,如果位于不同的区,也可能被划分为中风险区 。
〖肆〗、云南省根据疫情风险等级评估结果,将129个县(市 、区)划分为高风险(15个)、较高风险(17个)、中风险(41个) 、较低风险(27个)、低风险(29个)五类地区 ,其中昆明主城四区中的官渡区、五华区 、西山区、盘龙区被列为高风险地区。
〖伍〗、选取地区进行查询:在疫情风险查询界面中,选取想要查询的地区,可以是省份 、城市或具体区县。输入或选取地区后,系统将显示该地区的疫情风险等级 。判断中高风险地区:通过查询结果 ,可以明确看到所选地区是否被列为中风险或高风险地区。
〖陆〗、中风险、高风险三个等级,具体标准可能因地区政策略有差异。数据更新频率:风险等级数据由各地卫生健康部门实时上报,小程序查询结果一般与官方发布同步 ,但可能存在极短时间延迟 。多地区查询:在“疫情风险查询 ”界面中,可通过手动输入具体地区名称(如省、市 、区县),查询其他区域的风险等级。
一夜之间,四个省下调疫情应急响应级别,从一级变二级、三级意味着什么...
从一级响应下调到二级 、三级响应 ,意味着突发公共卫生事件的决策层次和紧急程度发生了显著变化,防控策略更加精准和区域化,同时社会活动限制逐步放宽 ,但防控意识仍需保持。决策层次与紧急程度变化突发公共卫生事件根据性质、危害程度和涉及范围划分为四级:特别重大(Ⅰ级)、重大(Ⅱ级) 、较大(Ⅲ级)和一般(Ⅳ级)。
二级响应:发生重大突发公共卫生事件时启动,省指挥部立即组织指挥部成员和专家进行分析研判,对突发公共卫生事件影响及其发展趋势进行综合评估 ,由省人民政府决定启动Ⅱ级应急响应,并向各有关单位发布启动相关应急程序的命令 。相比一级响应,二级响应的措施会有所调整,但仍会保持必要的防控力度。
疫情形势的实质性好转应急响应级别的下调直接反映疫情范围、性质和危害程度的降低。数据支撑:上海市自3月3日起无新增本地确诊病例 ,广东省疫情传播风险显著下降,表明两地已有效控制疫情扩散,进入常态化防控阶段 。
法律分析:一级响应对应是“特别重大”也就是“重大疫情” ,而随着响应等级的降低,决策层次和紧急程度都发生了显著变化。三级响应是由地级以上市人民政府负责统筹,也意味着疫情的形势已经转“危急 ”为“可控” ,应急响应级别的调整,并不意味着疫情防控的松懈,疫情传播的不确定性及风险性依然不小。
报告疫情时,为什么说“31个省(自治区 、直辖市)和新疆生产建设兵团...
报告疫情时采用“31个省(自治区、直辖市)和新疆生产建设兵团”的说法 ,是为了全面、准确地反映中国大陆地区的疫情情况,具体原因如下:行政区划的完整性“31个省(自治区 、直辖市) ”涵盖了中国大陆最核心的省级行政区划层级,包括省、自治区和直辖市 。
在新闻通报疫情时 ,通常会提到“31省(自治区、直辖市)和新疆生产建设兵团”,这是因为台湾地区的数据通常不被统计在内。因此,实际上提到的31个单位是32个省级行政单位减去台湾地区。
新疆生产建设兵团虽然不是一个正式的行政区划,但它在很多方面享有相当于省的权限和地位 。因此 ,在提及全国性的疫情数据时,新疆生产建设兵团通常会被纳入“31省”的范畴内,与各省、自治区 、直辖市并列。
但新闻通报疫情等情况时所说的31省(自治区、直辖市) ,未将台湾省的数据单独统计在内。台湾是中国不可分割的一部分,在统计时因特殊情况未将其数据独立计算,所以32 - 1 = 31 。
省级应对新冠肺炎疫情一级响应是指省内
省级应对新冠肺炎疫情一级响应是指省域内2个及以上设区市出现严重的社区暴发流行 ,严重影响正常生产生活秩序,且本省份及相关设区市疫情防控和医疗救治能力严重不足,需要外部支援。根据防疫官方网站发布的防疫等级解析可知省级一级响应是指省内。
Ⅱ级响应(重大):由省级政府主导 ,应对跨市(州)的严重疫情。Ⅲ级响应(较大):由市级政府主导,应对单个市(州)的疫情 。Ⅳ级响应(一般):由县级政府主导,应对局部小范围疫情。Ⅰ级响应的典型案例2003年SARS疫情:我国首次启动Ⅰ级响应 ,采取严格隔离、医院改造等措施控制疫情。
Ⅱ级响应:针对重大突发公共卫生事件,由省级政府决策启动,但指挥权限下放至省级指挥部,重点强化省内资源协调 。Ⅲ级响应:针对较大事件 ,由地级市政府主导,省级部门提供指导支持,措施范围缩小至市域内。Ⅳ级响应:针对一般事件 ,由县级政府负责,主要采取局部管控和基础医疗应对措施。