国家卫健委:近来全国疫情处于攻坚阶段
〖壹〗、近来全国疫情处于攻坚阶段,疫情防控形势仍然严峻复杂。具体分析如下:全国疫情整体数据与波及范围:3月1日至24日 ,全国累计报告本土感染者超过56000例,波及28个省份 。

〖贰〗 、国家卫健委指出,当前我国面临德尔塔和奥密克戎毒株输入疫情的双重挑战 ,且春运即将开始,人员流动和聚集将大幅增加,疫情防控形势严峻。以下是详细介绍:全球疫情形势严峻:1月以来 ,全球新冠肺炎日新增确诊病例比较高已突破350万例。

〖叁〗、近来尚未明确回归正常生产生活的具体时间,但已看到胜利曙光,最终时间取决于多方面因素达到平衡状态 。具体如下:当前疫情防控形势:全球疫情仍处于高位运行 ,我国本土聚集性疫情呈现“点多、面广 、频发”的特点,防控形势依然严峻复杂。

形势严峻复杂,北京疫情防控处于吃紧阶段!
〖壹〗、防控措施的“因时因势因情 ”调整北京当前防控策略的调整,体现了对疫情形势的清醒认识:疫情严峻性:新增病例持续高位增长 ,社会面病例上升,防控处于“最关键最吃紧”阶段。
〖贰〗、“当前本市疫情持续处于高位,呈快速上升态势,地区差异明显 ,本市面临新冠疫情发生以来最复杂最严峻的防控形势,处于最关键最吃紧的时刻 。”11月21日,在北京市召开的第420场新冠肺炎疫情防控工作新闻发布会上 ,北京市疾病预防控制中心副主任刘晓峰表示。
〖叁〗 、当前,本市正面临新冠疫情发生以来最复杂最严峻的防控形势,处于最关键最吃紧的时刻。昨天下午 ,北京市第420场新冠肺炎疫情防控工作新闻发布会召开 。北京青年报记者从会上获悉,奥密克戎BF.7变异株是本轮疫情的主要毒株,传播速度快、隐匿性强 ,病毒传代时间平均约为2天。
〖肆〗、重庆的疫情严重程度,可以从21日抵达重庆指导抗疫工作的国务院副总理孙春兰的讲话中可以看出,重庆疫情传播范围广 、感染程度深 ,疫情仍处于高位、呈上升趋势,防控形势依然复杂严峻。国务院副秘书长孟扬,国家卫生健康委员会副主任、国家疾病预防控制局局长王贺胜也在重庆,同样说明重庆疫情的严重程度 。

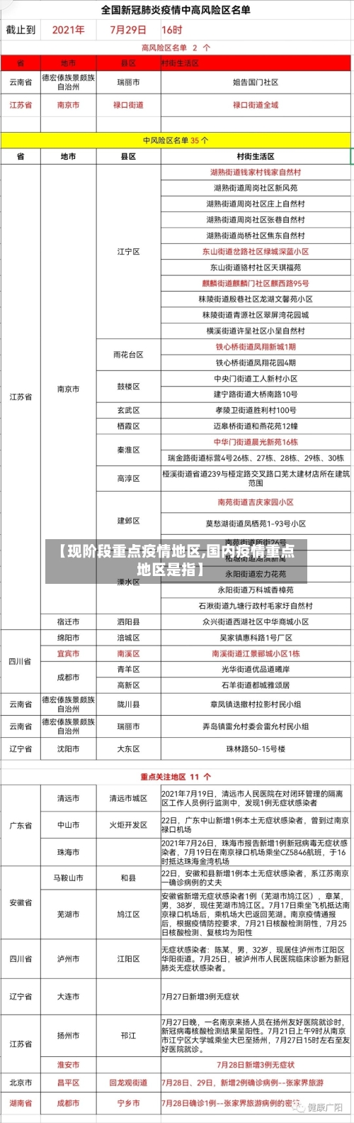
什么叫重点疫区
重点疫区是指累计确诊病例数超过100的城市或地区 ,包括国内和世界两类,具体判定标准及防控措施如下:国内重点疫区判定标准国内重点疫区通常以累计确诊病例数是否超过100为划分依据。
重点疫区是指累计确诊病例数超过100例的城市或地区,在疫情全球爆发背景下 ,也包含境外疫情严重 、累计确诊数较高的国家或地区。具体说明如下:国内重点疫区判定标准及实例国内重点疫区以城市为单元,判定标准为累计确诊病例数超过100例。
重点疫区指累计确诊病例数超过100例的城市或地区,在疫情全球爆发背景下 ,也包含境外疫情严重、输入风险高的国家或地区 。具体说明如下:国内重点疫区判定标准及实例 判定标准:以累计确诊病例数为核心指标,通常将累计确诊超过100例的城市或地区划定为重点疫区。
重点疫区的定义与划分:重点疫区指的是新型冠状病毒疫情较为严重的地区,通常以某一省份为主要疫源地。具体的划分是基于疫情的感染人数、传播范围、医疗资源等多方面的因素综合考量得出的 。 湖北省作为重点疫区:作为疫情的发源地 ,湖北省尤其是武汉市在疫情期间面临着极大的挑战。
广州规定的重点疫区:重点疫区是指湖北全省。鉴于温州近期疫情基本控制,从即日起,不再将温州来粤人员列入疫情高发地名单 。现在 ,中国境外的重点疫区是意大利 、韩国和日本,所以们对于从这些国家进入和境内的要严格把控。
涉疫区是指受到新冠病毒疫情影响的地区。具体来说,涉疫区主要包括以下几个范围:有病毒感染者居住、工作或曾经经过的地方:这些地方可能存在病毒传播的风险,因此被视为涉疫区 。新冠病毒疫情较为严重的地区:这些地区通常会出现大量病例 ,并且可能需要进行封锁管理,以防止疫情的扩散。
2025年南方甲流疫情的高峰阶段现在是否已经消退?
025年南方甲流疫情高峰阶段近来尚未消退,部分地区仍呈上升趋势。 当前疫情态势 2025年冬季我国流感病毒以甲型H3N2为主流毒株 ,活动水平显著上升 。
025年南方甲流高峰期尚未结束,当前仍处于活跃阶段。 疫情现状 根据国家流感中心最新监测数据,2025年冬季我国南方地区流感病毒活动水平持续升高 ,甲型H3N2为主要流行毒株。多地医疗机构报告显示,2025年12月儿科门诊量激增,甲流阳性检出率呈上升趋势 ,部分地区病例数较去年同期增长150%。
025年南方甲流高峰期尚未完全结束,近来仍处于高流行水平,但部分省份已出现阳性率下降的积极趋势 。 当前流行情况 根据中国疾控中心监测数据 ,2025年第50周(12月8日至14日)南方部分省份流感病毒检测阳性率开始下降。
甲流高峰期预计在4月底基本结束。以下是详细分析:高峰期结束时间依据:根据现有信息,甲流疫情在4月底左右高峰期差不多能够结束 。今年由于过去几年疫情导致人体免疫力下降,甲流情况相对严重,但进入4月后 ,随着天气转暖,甲流疫情会逐渐缓解,预计4月底基本结束。