2021年山西运城疫情封城时间
通过查询相关资料显示,2021年山西运城疫情封城时间是2021年1月13日 。2021年1月13日山西运城市出现了新冠病毒感染病例 ,为了控制疫情的传播,当地政府采取了封城措施,暂停了公共交通 、禁止人员出入等措施 ,以遏制疫情的扩散。封城措施实行期间,当地政府还采取了大规模的核酸检测和隔离措施,以确保疫情得到有效控制。

月13日 。通过查询运城人民政府网显示 ,运城疫情最新消息,自2022年3月13日中午12时起,实行临时性全域社会面管控,所以2022年运城市第一次封城从3月13日开始。管控期间 ,全区居民非必要不出市区,原则上居家。

在国务院联防联控机制新闻发布会上,黑龙江省大庆市、山西省太原市、山西省运城市 、河南省郑州市、广东省深圳市、贵州省毕节市 、四川省南充市等城市因疫情防控“层层加码”等问题被点名 。具体问题如下:对低风险地区人员采取强制劝返、隔离等限制措施:黑龙江省大庆市、山西省太原市此类投诉较多。
太原 ,清徐,古交,大同 ,阳泉,长治,晋城 ,运城,临猗,忻州 ,临汾,吕梁,晋中,汾阳 ,侯马,霍州,潞城和永济等地2021山西已经宣布封城的城市有哪些将根据疫情发展而定 ,具体以当地官方最新通告为准。
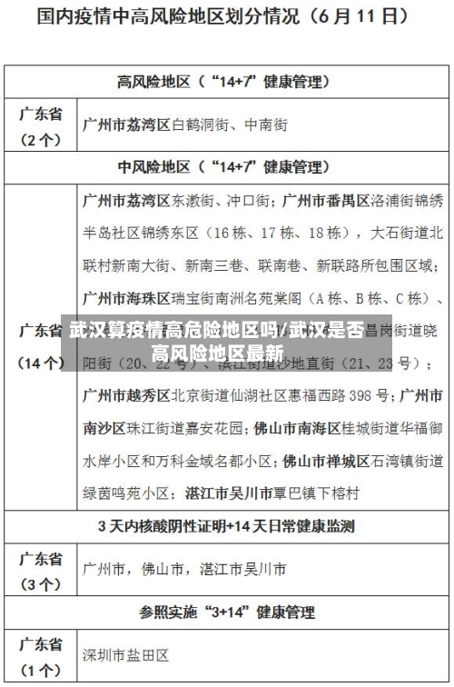
没有。根据相关资料查询显示,截止到2022年10月25日,运城部分地区为中高风险地区 ,虽然是中高风险地区但并没有严重到封城,只是中高风险地区被管控而已 。
山西省太原市:严格按照第九版防控方案要求,实时跟踪疫情形势 ,动态研判风险等级,坚持每天研判、每天调度,分级分类排查管控抵返太原人员。山西省运城市:解除了当地最后一个中风险区管控 ,全市范围内全面恢复正常生产生活秩序。
运城市新冠肺炎疫情防控指挥部办公室第28号通告
自9月10日以来,福建莆田相关疫情累计报告421例感染者,涉及莆田 、厦门、泉州、漳州4地市,防控形势严峻复杂 。9月21日 ,黑龙江省哈尔滨市巴彦县报告新增3例本土新冠病毒感染者,活动轨迹涉及高铁 、机场、酒店、浴池等多个人员密集场所,且感染源头尚不明确 ,存在进一步扩散蔓延的风险。
风险区调整情况新增高风险区1个:大渠办北城印象11号楼。高风险区调整为中风险区3个:南城办泰山巷西五巷 。姚孟办吕儒村。安邑办天泰·金水湾8号楼1单元。新增中风险区1个:大渠办北城印象除11号楼以外的其他区域 。中风险区调整为低风险区11个:西城办北方鹅业家属院。
河津市新冠肺炎疫情防控指挥部发布通告,宣布自即日起取消侯禹高速(原省际龙门收费站去临汾方向)及禹门口新大桥(禹门口公园门口)两处防疫监测卡口。具体内容如下:政策调整依据:此次取消卡口措施是根据运城市疫情防控指挥部通知要求作出的,旨在优化区域防控布局 ,提升交通通行效率 。
公职人员及志愿者安排 人员范围:全市机关 、事业单位、国企工作人员(除承担防疫任务者外)。职责转换:封控管控区内相关人员就地转为志愿者,向所在村、社区报到并参与服务。
西区街道新冠肺炎疫情防控指挥部办公室通告根据最新疫情形势综合研判,按照现行政策规定 ,西区街道新冠肺炎疫情防控指挥部研究决定如下:高 、中、低风险区管控措施维持不变。

运城有几个县有疫情
〖壹〗、个 。通过查询,垣曲县2022年8月26日和8月28日均发现无症状感染者,防控形势严峻 ,不过垣曲县防控有佳,截至2022年9月24日,垣曲县疫情已得到稳定,运城市除垣曲县外均没有疫情。所以运城市只有一个县有疫情。
〖贰〗 、运城市连续发生多起疫情 ,呈现出多点发生、局部暴发的态势 。截至10月9日19时,运城市有6个县(市、区)共报告新冠病毒阳性感染者299例,其中盐湖区236例 ,万荣县50例,绛县3例,芮城县7例 ,河津市1例,平陆县2例。初步在盐湖区、万荣县划定23个高风险区 、63个中风险区,一律实施封控管理。
〖叁〗、运城市临猗县 。2022年4月11日0-24时 ,山西新增本土确诊病例1例,在运城市临猗县(为无症状感染转确诊病例);无新增境外输入确诊病例。山西疫情特点 2022年4月6日0—24时,山西省新增无症状感染者1例(太原市迎泽区1例)。当日解除医学观察2例(境外输入2例) 。
〖肆〗、山西运城疫情防控最新消息如下:迅速启动应急响应:接到核酸检测阳性报告后 ,运城市和稷山县立即启动了应急响应机制。边流调边管控:稷山县 、新绛县共排查出阳性人员活动场所10处,密切接触者82人,次密接244人,以上人员均已被集中隔离观察并进行了核酸采样 ,近来报告结果均为阴性。
〖伍〗、月21日,黑龙江省哈尔滨市巴彦县报告新增3例本土新冠病毒感染者,活动轨迹涉及高铁、机场 、酒店、浴池等多个人员密集场所 ,且感染源头尚不明确,存在进一步扩散蔓延的风险 。
〖陆〗、运城市市场监督管理局近期对芮城县辖区药店的药品流通疫情防控工作进行了督导检查,具体情况如下:检查目的:进一步落实省 、市疫情防控会议精神 ,提高零售药店疫情防控责任意识,保障人民群众用药用械安全。检查内容:顾客管理:是否对到店顾客进行体温检测并查阅健康码、行程码。
山西运城市新绛县新增1名新冠病毒阳性感染者,近来当地溯源情况如何...
月18日,山西运城市新绛县新增了一名新冠病毒阳性感染者。相关的人员立即对这一个感染者进行了相关的调查 ,发现这一个阳性感染者的溯源情况是,这位感染者在8月17日的时候在西藏该地返还家乡 。
月18日,山西省新增本土新冠肺炎确诊病例1例(晋城市城区1例);新增无症状感染者5例(晋城市城区4例、运城市新绛县1例)。山西太原18日发现1名初筛阳性人员 ,系乘坐8月17日Z22次列车返并人员。新增病例均为Z22次列车乘客 。
运城:8月18日12时47分,山西运城市新绛县报告1名西藏返乡人员核酸检测阳性。
近日,山西运城 、广西东兴、云南昆明分别发现阳性感染者。具体情况分别为:?山西运城:12月22日,稷山县在对西安返稷人员进行摸排时 ,发现1例核酸检测阳性人员 。12月23日,运城市疾控中心核酸检测复核阳性,已用负压救护车将其转运至运城市第二医院(运城市传染病医院)进行隔离医学观察。
山西运城:8月18日12时47分 ,新绛县报告1名西藏返乡人员核酸检测阳性,该阳性感染者8月15日从西藏乘坐Z22次列车出发,8月17日凌晨3时59分抵达太原站 ,换乘K609次列车于8月17日13时50分抵达新绛火车站。