2025年回湖北需要隔离吗
〖壹〗、025年回湖北是否需要隔离 ,需根据出发地疫情风险等级及当地政策动态判断,若来自国内中高风险地区则需集中隔离,其他地区需查验核酸并落实健康监测。 具体如下:中高风险地区来鄂返鄂人员隔离要求:对有国内中高风险地区旅居史的来鄂返鄂人员 ,实施集中隔离医学观察至离开当地满14天 。

〖贰〗 、025年新冠在特定情况下仍需隔离。2025年,新冠变异株KP.3与XDV分支在全球卷土重来,我国南方感染人数上升。国家疾控局4月25日发布的通知指出,各地口岸要对来自重点国家和地区的进境人员、主动申报或检疫发现的异常人员开展相关工作 ,将口岸判定的检疫传染病染疫人、疑似染疫人点对点隔离收治或医学观察 。

〖叁〗 、025年从国外回国的人通常需要隔离。隔离政策概述:具体的隔离政策可能因时间和地区疫情形势而有所调整。有全国性指导原则表明,入境人员一般采取“5天集中隔离医学观察+3天居家隔离 ”措施,但具体实施时可能会根据地区疫情形势进行微调。另一种常见的政策是“7天集中隔离医学观察+3天居家健康监测” 。

〖肆〗、健康管理:入境后无需隔离 ,但需自觉进行健康监测,如出现症状应及时就医并主动告知近期入境史。
〖伍〗、政策详述:14天集中隔离加14天居家隔离医学观察。 湖北 隔离时间:14+14 政策详述: 湖北口岸入境:14天集中隔离医学观察,期间进行2次核酸检测和1次抗体检测;集中隔离医学观察期满后再实施14天居家医学观察 ,期间进行两次核酸检测 。
〖陆〗、例如从缅甸北部第一特区果敢的南伞口岸入境,需要在果敢老街125隔离点接受14天隔离,所有核酸检测结果正常后才能入境;从孟定清水河口岸入境同样需要在清水河隔离点完成14天隔离和核酸检测。失联情况这种情况下回家会面临更多困难和挑战。

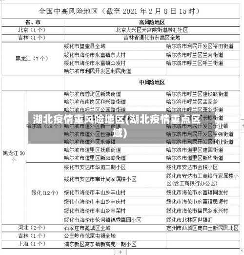
湖北疫情最严重的几个城市
湖北省内城市武汉:作为疫情最严重的城市 ,2019年度GDP位列全国第7位,平均房价为17659元/平米 。疫情期间确诊病例数居全国前列,其经济实力与疫情严峻程度均显著。其他湖北城市:受武汉疫情影响 ,省内其他城市也面临较大防控压力,但具体GDP与房价数据需进一步查询详细统计资料。
黄冈 、咸宁、孝感 。通过查询湖北发布的疫情公告显示,截止2022年12月27日,湖北疫情最严重的几个城市是黄冈、咸宁 、孝感。湖北省 ,中华人民共和国省级行政区,省会武汉。地处中国中部地区,东邻安徽 ,西连重庆,西北与陕西接壤,南接江西、湖南 ,北与河南毗邻 。
个。官方网站报道:截至2022年9月28日,湖北省疫情最严重的城市有:武汉和恩施。武汉为高风险地区,恩施为中风险地区。
湖北十堰疫情风险等级
〖壹〗、要查询湖北省十堰市的疫情风险等级 ,首先可以通过微信搜索并进入“国务院客户端”小程序,或者长按识别特定的小程序二维码直接进入 。进入小程序后,在首页的“便民服务 ”栏目中找到并点击“疫情风险查询”选项 ,即可跳转至疫情风险等级查询页面。
〖贰〗 、湖北十堰高风险地区为郧阳区茶店镇神河社区2组,中风险地区为张湾区汉江街办阳光栖谷小区。
〖叁〗、零风险 。通过查询湖北十堰疫情场所可知,截止到2022年9月2日,湖北十堰有中高风险地区0个 ,封控区,管控区,防范区0个 ,属于零风险地区,并不存在疫情风险等级划分。
〖肆〗、十堰城区属于:低风险区域高风险区域:在最后一例病例确诊后14天区域内无本地新增确诊病例时,可解除封锁。高风险地区采取极为严格的措施应对疫情 ,果断采取停工 、停业、停课等管控措施,必要时可采取区域封锁,限制人员进出 。
〖伍〗、低风险地区。截止到2022年9月4日根据十堰市疫情防控工作组公告显示 ,十堰市已连续21天无新增确诊病例属于低风险地区,全域实施常态化防控措施。