茂名市茂南区封了吗
现在都是精准防疫,整个茂南区没有全部封闭 ,只是封了个别路段和小区。

唯一明确免费地点:壹方城夜市该夜市位于茂名市茂南区茂南开发区站前大道16号壹方城楼盘北侧空地,于2023年8月16日正式开放,当前处于免租金阶段 。其优势在于无需承担场地费用 ,适合初期创业者或低成本试水。
茂南区是广东省茂名市的市辖区,位于茂名市南部。 具体位置:- 东接电白区- 南邻吴川市- 西连化州市- 北靠高州市全区总面积约5878平方公里,是茂名市的政治 、经济、文化中心 。
题主是否想询问“茂名市茂南区鳘头镇没有阳性病例何时解封 ”?8月14日。
不能进。茂名城央首府位于茂名市茂南区 ,通过查询茂南区疫情防控公告显示,截至2022年10月24日,由于疫情原因 ,茂名城央首府将北门封锁,从南门进入 。各乡镇要进一步提高思想认识,全面压实各方责任,要抓紧抓严抓细各项疫情防控措施落实 ,扩围加密、提高质效,坚决打赢疫情防控阻击战。
茂名的疫情茂南分局依法对三名因违反疫情防控相关规定致使多人被集中隔离,多区域被封控的违法行为人作出行政处罚。
信宜现在属于什么风险地区
〖壹〗 、没有 。截止2022年8月19日 ,通过查询信宜市疫情防控指挥部发布信息,信宜市是低风险地区,已趋于常态化防控管理 ,无新冠肺炎症状感染者。信宜市,茂名市代管县级市,位于广东省西南部、茂名市北部 ,东与阳春相接,南与高州交界。
〖贰〗、能做,但必须严格筛选国家 、港口和客户 ,高风险地区暂停一切新单。
〖叁〗、高风险地区:共12处 。高风险地区通常指疫情传播风险极高、病例集中或存在广泛社区传播的区域,需采取最严格的防控措施(如封控管理 、全员核酸筛查等)。中风险地区:共26处。中风险地区存在一定传播风险,但疫情规模相对可控,需采取强化管控措施(如限制聚集、分区管理、定期检测等) 。
〖肆〗、“高风险区”与“高风险地区”在官方语境中本质无区别 ,均指疫情传播风险较高的区域,但具体表述因政策文件或语境差异略有侧重。 规范表述的演变根据《新型冠状病毒肺炎防控方案(第九版)》及国务院联防联控机制文件,“高风险区 ”是当前官方统一使用的规范表述 ,强调精准划定和动态管理。
〖伍〗 、低风险地区:实施“严防输入”策略,公共场所正常开放,但需落实测温、扫码、戴口罩等常态化防控措施 。信息查询渠道 官方平台:通过“长沙发布”“湖南疾控 ”等微信公众号或政府官方网站获取最新风险等级名单。
〖陆〗 、指出疫情高风险地区:疫情风险增加的地区包括莫斯科和一些人口超过百万的大城市 ,这些地区人口密集、人口密度高。普京计划听取一份有关全国和特定地区采访防疫举措的报告 。
全国中高风险地区的分布
截至7月6日,全国现有高风险地区246个、中风险地区140个,涉及北京 、安徽、内蒙古、上海 、福建、江苏、山东 、陕西、辽宁9个省份 ,具体调整情况如下:辽宁高风险区:振兴区永昌街道振八街28-25号调整为高风险区,同时高风险区减少3个。
可以通过微信国家政务服务平台查看最新的全国中高风险疫情地区分布,具体步骤如下:进入微信国家政务服务平台:打开微信 ,在搜索栏输入“国家政务服务平台”,进入该程序页面。点击各地疫情风险等级查询:在程序页面中,找到并点击“各地疫情风险等级查询”选项 。
查看风险地区分布:跳转至新页面后,系统会以地图或列表形式展示全国高中低风险地区的分布情况。地图模式下 ,不同风险等级区域可能用不同颜色标注(如高风险为红色、中风险为橙色、低风险为绿色);列表模式则按省份 、城市逐级展示,可快速定位目标地区。
北京市朝阳区风险等级调整情况此前朝阳区为全国唯一的疫情高风险地区,自调整后 ,北京全市16个区均进入低风险状态。这一变化标志着北京疫情防控取得阶段性成效,生产生活秩序进一步恢复 。全国现存中风险地区分布黑龙江省(8个)哈尔滨市:道里区、道外区、南岗区 、呼兰区、阿城区、木兰县。
全国风险地区概况(截至摘星时):高风险地区(2个):广西百色市德保县都安乡伏计村陇意屯 、辽宁省葫芦岛市绥中县加碑岩乡窝岭村。中风险地区(24个):分布在内蒙古呼伦贝尔市、江苏苏州市、广西百色市 、黑龙江黑河市、天津河北区、广东深圳市 、辽宁葫芦岛市等地 。
查询全国中高风险区:在查询页面底部点击“查看全国中高风险疫情地区 ”,可获取实时更新的全国中高风险区列表 ,包含具体省份、城市及区域名称。注意事项:风险等级划分依据为当地疫情形势、病例数及传播风险,由省级卫生健康部门动态调整并公布。
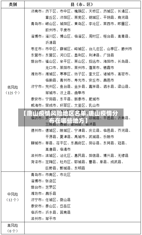
茂名现在是什么风险等级
〖壹〗、茂名近来部分地区存在不同等级的地质灾害气象风险,防风应急响应级别为Ⅲ级 。具体风险等级情况如下:防风应急响应级别截至2025年9月25日6时 ,茂名已将防风Ⅰ级应急响应调整为防风Ⅲ级应急响应。
〖贰〗 、茂名现在是中高风险等级。截止222年8月13日17时,茂名共有中风险地区4处,高风险地区4处 。
〖叁〗、茂名农商行理财产品风险等级一般分为低风险、中低风险 、中等风险、中高风险和高风险五个等级。低风险产品通常本金相对安全 ,收益波动较小。这类产品主要投资于一些流动性较好、信用等级较高的资产,比如国债 、大额存单等 。
茂名公馆镇能出去吗
〖壹〗、茂名公馆镇不能出去。截止2022年11月20日,11月12日0时起,茂名市茂南区疫情防控风险区调整 ,公馆镇油甘窝村委会等32个高风险区实行足不出户、上门服务等封控措施。
〖贰〗 、除了工业区,茂南区还有一部分农村。市区只是茂南区的一部分,真正市区包括红旗街道、河西街道、河东街道 、露天矿街道、新华街道、官渡街道、站前街道 。而金塘镇 、公馆镇、新坡镇、镇盛镇 、鳌头镇、袂花镇、高山镇 、山阁镇则属于农村 ,其中公馆镇、新坡镇、高山镇靠近市区边缘,勉强算郊区。
〖叁〗 、值得。茂名公馆图书囊括茂名地区的历史、建筑、风光 、风俗、民情、人物等内容,具有浓浓的茂名味道 ,浓缩了茂名本土文化的精华,深入挖掘茂名历史民俗,是作为观光旅游 ,以及对外交流的茂名明信片,同时也是茂名人民深入了解乡情文化,居家收藏的茂名手信 。
〖肆〗、凯德茂名公馆位于黄浦区茂名南路9弄 ,南京西路和淮海路两大繁华商圈在此交汇,属于上海的中心位置。交通:距离地铁13号线淮海中路约400米,距离地铁12号线南京西路站500米,距离1号线陕西南路600米 ,自驾可走延安高架,无论地铁还是自驾,这个项目都非常方便。
