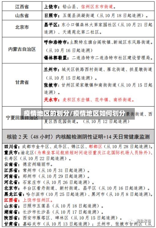
3月11日湖北疾控中心针对外省多地疫情紧急提示
〖壹〗 、江西省南昌市、江苏省南京市、山东省滨州市和烟台市报告多例确诊病例和无症状感染者湖北省疾病预防控制中心紧急提示3月17日,江西省南昌市 、江苏省南京市、山东省滨州市和烟台市报告新增多例新冠肺炎确诊病例和无症状感染者 。

〖贰〗、活动轨迹:3月1日至10日在长春市南关区居住和培训学习;3月10日乘坐C507次列车返白 ,出站后步行回家,随后前往洮北区疾控中心做核酸检测,之后居家隔离;3月11日至14日居家隔离。
〖叁〗 、外省多地报告多例确诊病例和无症状感染者湖北省疾病预防控制中心紧急提示3月15日 ,北京市、重庆市、浙江省衢州市和嘉兴市、山东省淄博市 、潍坊市和滨州市、江苏省南京市和苏州市、辽宁省沈阳市 、黑龙江省哈尔滨市、广东省东莞市报告新增多例新冠肺炎确诊病例和无症状感染者。
〖肆〗、山东省青岛市 、云南省临沧市、广东省深圳市和东莞市报告多例确诊病例和无症状感染者湖北省疾病预防控制中心紧急提示3月1日,山东省青岛市、云南省临沧市 、广东省深圳市和东莞市报告新增多例新冠肺炎确诊病例和无症状感染者 。
〖伍〗、福建省、辽宁省 、山东省、广东省、河北省、天津市 、重庆市多地报告多例确诊病例和无症状感染者湖北省疾病预防控制中心紧急提示3月20日,福建省福州市和漳州市、辽宁省沈阳市、山东省临沂市 、广东省中山市、河北省唐山市、天津市滨海新区 、重庆市永川区报告新增多例新冠肺炎确诊病例和无症状感染者。
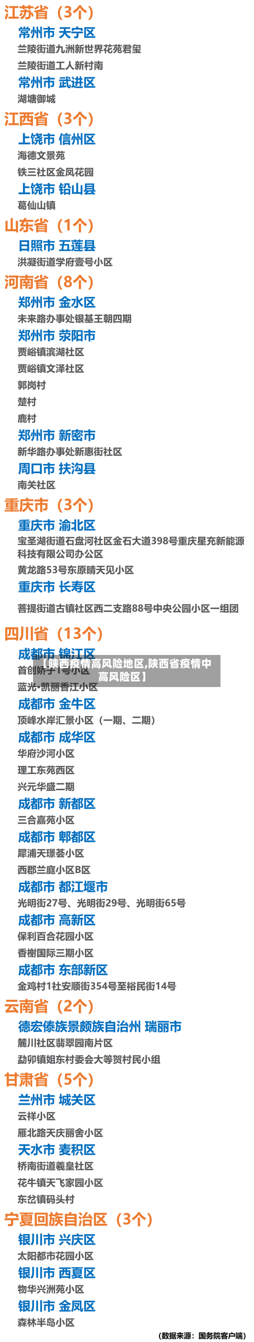
〖陆〗、上海市、陕西西安市和广西百色市报告多例确诊病例和无症状感染者湖北省疾病预防控制中心紧急提示3月7日 ,上海市 、陕西西安市、广西百色市报告新增多例新冠肺炎确诊病例和无症状感染者。
中关村地区企业联合会教育创新协会第三届第一次会员大会成功举办_百度...
中关村地区企业联合会教育创新协会第三届第一次会员大会于4月9日顺利举行,旨在贯彻党的二前十精神,推动教育科技领域创新变革,提升协会服务质量 。
000年11月16日 百度公司宣布 ,正式向三大门户网站之一的新浪网(Nasdaq:SINA)中国区提供中文网页信息检索服务,支持其全面推出综合搜索引擎。 2001年 2001年01月 百度为263提供全面搜索服务。 2001年02月 百度为tom提供全面搜索服务。
百度硅谷第二个研发中心正式运营,百度西雅图研发中心也同时成立 ,这标志着百度在北美核心术圈的布局初步完成 。 百度举办全球首个AI开发者大会,成立不足9个月的百度信息流业务日活跃用户破亿。百度与中国农业银行达成战略合作,并成立金融科技联合实验室。通过AI Fintech联合创新 ,双方将共推银行业进入智能金融新时代 。
但是终于有了第一家,于是就有了第二家,不久CAD将有意向代理的商家召集到一起 ,召开了一次小型的代理商会议,虽然参加的人不多,但是对杨元庆和联想来说意义重大 ,正是从这次会议开始,杨元庆形成了新的营销理念,他后来将这种模式用于联想PC的销售,改变了联想的命运。
百度(Nasdaq简称:BIDU)是全球最大的中文搜索引擎 ,2000年1月由李彦宏、徐勇两人创立于北京中关村,致力于向人们提供“简单,可依赖 ”的信息获取方式。“百度”二字源于中国宋朝词人辛弃疾的《青玉案·元夕》词句“众里寻他千百度” ,象征着百度对中文信息检索技术的执著追求 。
月 北京人民大会堂隆重召开了中国成人教育协会成人教育培训机构工作委员会第一届会员代表大会暨全国首届成人教育培训机构高层论坛。华育世界被选为常务理事单位,华育世界总裁张大力被选为副理事长。12月 华育世界推出了具有创新意义和浓厚职业教育特色的“Eduask工程 ” 。
中关村什么时候改造
〖壹〗 、当前进展:正在施工,计划于2022年6月竣工。中关村大街多节点改造提升项目 位置:道路西侧 ,起点民族大学,终点万寿寺路,覆盖首体节点和魏公村节点 ,全长约600米。改造面积:约1万平方米 。投资金额:约1662万元。当前进展:准备进场施工,计划于2022年12月竣工。两个项目总投资约5453万元。
〖贰〗、在京中央企业老旧小区综合整治项目(标包341)即海淀区老旧小区改造341标项目,计划于2025年9月30日至10月20日发布招标公告 ,由中国空间技术研究院作为招标单位,项目总投资估算为56386万元,标段划分为1个 。
〖叁〗、中关村的改造始于上世纪80年代初。中关村改造的详细情况如下:早期改造阶段:从上世纪80年代初开始,中关村地区进行了初步的改造 ,主要集中于基础设施的改善和产业的初步升级,逐渐转型为科技产业为主导的高技术园区。
〖肆〗、项目背景与意义中关村东区始建于20世纪50年代,伴随中国科学院诞生 ,南区为科春 、科育两个社区,北区为最早建设的科源社区,大多是中国科学院分配给职工居住的家属楼 。区域内建筑规模体量大、涉及主体众多 ,住户情况复杂,房屋确权和住户腾退等工作难度极大。
中关村街道沿革
〖壹〗、中关村街道沿革如下:早期情况:中关村街道的历史可以追溯到1961年。1996年,该街道占地面积3平方千米 ,常住人口为2万人,流动人口为0.7万人 。当时,中关村街道管辖一区到三十五区 ,以及市公汽三厂 、服务公司、铁路宿舍等多个居委会,共分为14个区。
〖贰〗、中关村街道的历史可以追溯到1961年,其早期的规模和人口情况如下:1996年,该街道占地面积3平方千米 ,常住人口为2万人,流动人口为0.7万人。那时,它管辖着一区到三十五区 ,以及市公汽三厂 、服务公司、铁路宿舍等多个居(家)委会,共分为14个区 。
〖叁〗、中关村街道是中华人民共和国北京市海淀区下属的一个重要行政区。它坐落在海淀区的中部核心区域,尤其紧密地围绕着著名的中关村科技园区。该街道的边界东至京包铁路线 ,西至繁华的中关村大街,北至成府路,南则与北三环西路相连 。
〖肆〗 、中关村街道简介如下:地理位置:中关村街道位于北京市海淀区中部核心区域 ,紧密围绕中关村科技园区。东至京包铁路线,西至中关村大街,北至成府路 ,南接北三环西路,总面积为23平方千米。人口构成:中关村街道的居民人口构成丰富,包括约16万的户籍人口和近4万的流动人口,共同营造了这片区域的多元活力。
〖伍〗、为北京市海淀区辖街道 。位于区境中部 ,中关村科技园区中心区。辖区东至京包线,西至中关村大街,北至成府路 ,南至北三环西路。总面积23平方千米,户籍人口16万余人,流动人口近4万人 。辖33个社区。办事处驻中关村南路甲2号。景点有大钟寺古钟博物馆等 。
