全国有哪4个中风险地区?
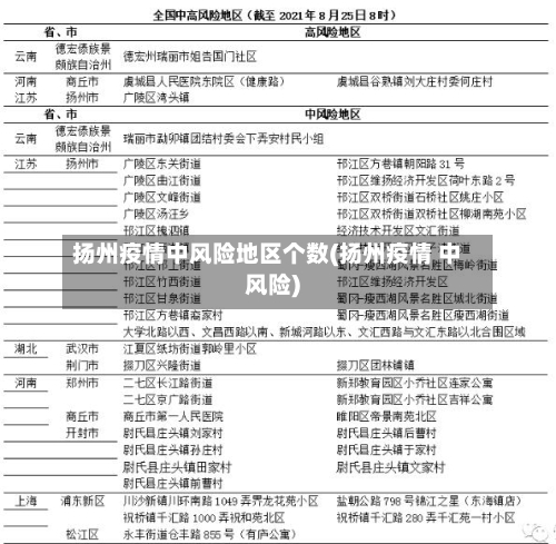
月4日0时起 ,全国无高风险地区,中风险地区有4个,分别是云南三个(瑞丽市勐卯镇姐勒村委会南闷村民小组 、瑞丽市勐卯镇姐东村委会大等贺村民小组、德宏傣族景颇族自治州瑞丽市姐告国门社区);江苏一个(扬州市蜀冈瘦西湖风景名胜区城北街道卜扬社区瘦西湖福苑小区) 。

北京日报客户端记者梳理发现 ,近来全国有1个高风险地区,在河北;49个中风险地区,其中7个在北京、4个在河北 、32个在辽宁、6个在黑龙江。

截至近来 ,国内共有2个高风险地区,76个中风险地区,主要分布在陕西省、河南省 、浙江省等地 ,以下为详细信息(数据不包括港澳台地区):高风险地区:具体地区名单会随疫情形势动态调整,可通过权威渠道实时查询。

近来全国50个中高风险地区集中在北方城市,主要与冬季气候、人员活动模式、病毒特性及偶然性因素有关,具体分析如下:冬季气候影响病毒存活与传播低温延长病毒存活时间:北半球进入冬季后 ,北方气温显著降低 。低温环境下,新冠病毒在物品表面和环境中的存活时间更长,传染性更明显。
扬州解封了吗?
〖壹〗 、扬州在2021年9月16日全面解封。随着这次全面正式解封 ,扬州的社会生活和经济活动逐渐恢复 。具体来说:港口码头复工:扬州的港口和码头在解封后陆续恢复了工作,待闸船舶的数量也逐渐增多。
〖贰〗、解封了。8月31日0至24时,江苏无新增本土确诊病例 。新增出院病例54例(均为本土确诊病例) ,7月20日至今,全省累计报告本土确诊病例820例。由于扬州疫情反复不定,预计疫情结束恢复正常时间为9月中旬左右 ,但具体还想要看疫情情况。
〖叁〗、2022年12月7日,扬州疫情实现全面清零,恢复了常态化管理 ,并允许市民正常出行,同时宣布解封。 扬州,古称广陵、江都 、维扬,是江苏省下辖的地级市 ,Ⅱ型大城市,也是长江经济带重要组成部分、南京都市圈成员城市以及长江三角洲中心区城市之一 。
〖肆〗、扬州清零后多久可以解封,取决于当地疫情防控的具体情况和政策 ,无法给出确切时间。具体来说:“清零”的含义:指在一定时间内,该地区没有新增的确诊病例或无症状感染者。但清零并不意味着没有感染风险,因为可能存在隐性感染或输入病例等情况 。
〖伍〗 、022年12月7日。根据疫情防控中心显示在2022年12月7日扬州疫情全面清零 ,恢复常态化管理区域,并在当天允许正常出行,并解封。扬州 ,古称广陵、江都、维扬,江苏省辖地级市,Ⅱ型大城市 ,是江苏长江经济带重要组成部分 、南京都市圈成员城市和长江三角洲中心区城市 。

江苏扬州疫情属于什么风险区
〖壹〗、选取全国疫情中高风险地区查询在疫情风险查询页面中,点击顶部“全国疫情中高风险疫情地区 ”选项。定位扬州市并查看高风险地区在地区列表中找到“扬州市”,点击进入后即可查看扬州最新高风险地区详情,包括具体区域、风险等级调整时间等信息。
〖贰〗 、低风险地区什么是疫情的高中低风险地区高风险区域:一般是指累计新冠肺炎病例超过50例 ,同时〖Fourteen〗、天内有聚集性疫情发生 。中风险区域:14天以内有新增确诊病例,合计新冠确诊病例未超过50病例;共合计确诊的病例超过了50例,14天之内并无出现聚集性疫情。
〖叁〗、扬州市广陵区 、邗江区、经济技术开发区等多个区域的部分小区或社区被调整为中风险地区。进出新规 中风险地区实行封闭管理 ,人员进出受到限制 。居民需严格遵守当地疫情防控政策,非必要不外出、不聚集。对于需要离开扬州的人员,需按照当地疫情防控要求执行相关手续和检测。