过年从大连回葫芦岛兴城需要隔离吗?
021年1月23日 ,最新公告显示,从2021年1月28日起,返乡人员需持有7天内的新冠病毒核酸检测阴性证明 。返乡后 ,需要进行14天的居家健康监测,期间不得聚集和流动,每7天需进行一次核酸检测。《冬春季农村地区新冠肺炎疫情防控工作方案》对农村地区的防疫工作进行了详细部署,强调了对返乡人员的严格管理。

大连到葫芦岛的直线距离约为300公里 ,驾车或乘坐高铁是最常见的出行方式 。交通方式 高铁:大连北站至葫芦岛北站约5小时,票价约150元,快捷方便。 自驾:经沈海高速(G15)或丹锡高速(G16) ,车程约4小时,沿途可欣赏辽南风光。 长途客车:耗时较长(约5-6小时),适合预算有限的旅客。

大连到葫芦岛的直线距离约为300公里 ,驾车距离约为380公里,车程约5小时 。交通方式与路线 从大连到葫芦岛,自驾是最常见的选取 ,途经沈海高速(G15)和京哈高速(G1),全程高速路况良好。如果选取高铁,可从大连北站乘坐动车至葫芦岛北站 ,车程约5小时,票价为150-200元不等。


从深圳回来到兴城要隔离吗
〖壹〗、需要 。截止到2022年10月10日,深圳属于高风险地区,兴城属于低风险地区 ,通过查询兴城疫情防控最新消息了解到,高风险进入需要报备行程,进行14天的隔离 ,最后确诊为阴性后即可解除隔离。
〖贰〗 、只要您的所在地和经过的地方不是中高风险区(如沈阳,现在有4个中风险区,营口也有多个中风险区) ,是不需要隔离的。
〖叁〗、建议至少安排4-5天的时间来游玩锦州及周边地区 。第一天用于从深圳出发,抵达锦州后的休息和调整;第二天开始游览锦州市区内的景点,如古塔公园、锦州博物馆等;第三天可以安排前往锦州港 ,参观港口设施,体验海港风情;第四天可以前往周边的旅游景点,如盘锦红海滩 、兴城古城等;最后一天返回深圳。
江苏有哪些中高风险地区(保持更新)
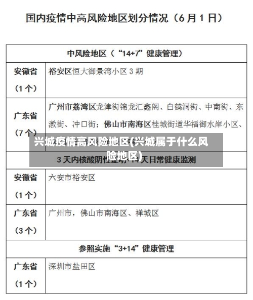
高风险地区 江苏省常州市(1个):钟楼区清云澜湾项目工地(常州市钟楼区五星街道龙江中路8-2高架桥下)。
淮安市:全市低风险 。盐城市:全市低风险。镇江市:全市低风险。泰州市:全市低风险 。连云港市:部分有中风险(点此查看详情)。
截至2022年5月10日 ,有徐州、淮安、盐城、连云港 、宿迁、南通、镇江 、常州旅居史的人员来南京不需要3+11,具体说明如下:防疫要求:只需携带48小时核酸阴性证明即可自由流动。若无阴性证明的,抵达后24小时内需进行一次核酸检测,在抵达后7两小时内再进行一次核酸检测。
兴城是中高风险地区吗
〖壹〗、不是 。通过查询相关地区疫情显示了解到 ,截止2022年12月5日,兴城不是中高风险地区,兴城处于低风险地区 ,处于封禁状态,解封时间未知。
〖贰〗、葫芦岛兴城是高风险地区吗?,据我所知到近来为止兴城还不是高风险地区。
〖叁〗 、截至2022年3月14日24时 ,江苏现有1个高风险地区和102个中风险地区,具体如下:高风险地区 江苏省常州市(1个):钟楼区清云澜湾项目工地(常州市钟楼区五星街道龙江中路8-2高架桥下) 。
〖肆〗、需要。截止到2022年10月10日,深圳属于高风险地区 ,兴城属于低风险地区,通过查询兴城疫情防控最新消息了解到,高风险进入需要报备行程 ,进行14天的隔离,最后确诊为阴性后即可解除隔离。
〖伍〗、盘山县 、大洼区、兴隆台区、溪湖区 、明山区、平山区、南芬区、龙城区 、建平县、双塔区、顺城区 、望花区、新抚区、新宾满族自治县 、东洲区、金普新区、甘井子区 、瓦房店市、沙河口区、普兰店区 、旅顺口区、中山区、振安区、振兴区 、元宝区 。
辽宁省高风险地区都有哪
中高风险地区范围:辽宁省中高风险区涉及丹东市、营口市(具体风险所在街道(社区)可点击相关链接查看)。核酸检测要求:从4月28日起,杭州在上城区、拱墅区 、西湖区、滨江区、萧山区 、余杭区、临平区、钱塘区及西湖风景名胜区开展常态化核酸检测工作,其他区县(市)同步参照实施。辽宁来杭州人员需要提供48小时核酸检测阴性报告 。
辽宁省高风险地区有32处。通过查询相关公开信息 ,截止到查询日期2022年12月11日,辽宁省高风险地区有鞍山市立山区三处,铁岭市开原市一处 、葫芦岛兴城三处、丹东振兴区九处、丹东元宝区六处 、振安区十处。辽宁省其他地区均为低风险地区 ,实行常态化防控措施 。
这五个区,四个中风险,一个高风险。大连最新升级一个高风险区和四个中风险区 7月25日全天 ,辽宁省新增本土新冠肺炎确诊病例13人,其中大连市有12人,包含11名普通型 ,1名轻型。这12人均为此前的无症状感染者转为确诊,并新增14人无症状感染。另外铁岭市新增1人,是大连病例的相关病例 。
处。通过查询辽宁省疫情官方网站了解到 ,辽宁省有77处高风险地区。截止2022年11月10日20时,辽宁共有高风险地区77处 。微信搜索公众号沈阳本地宝,关注后在对话框回复入沈可获来返沈阳报备指引、省内、省外、境外入沈最新防疫规定及风险等级查询入口等。
2月5号从葫芦岛兴城返回沈阳,码怎么变黄了?
兴城站(沈山铁路车站)建于1898年(清光绪二〖Fourteen〗 、年),原名宁远州站。现为三等站 ,是沈山线上重要现代化电子客运车站,上行接大甸站,下行接葫芦岛站 。兴城西站(京哈铁路(秦沈客运专线车站)建于2017年 ,上行接绥中北站,下行接葫芦岛北站,站场规模2台5线。
月就开始红了 ,10月由红变紫了。八月份到十月份之间、都非常的漂亮,盘锦红海滩开放时间:8:30-17:00(每年5-11月份为最佳观赏时间,每天潮汐时间不同 ,根据潮汐时间调整出行 。)滩织就红海滩的是一棵棵纤弱的碱蓬草——即一种适宜在盐碱土质——也是惟一一种可以在盐碱土质上存活的草。
兴城:16:53到达,16:55发车,停留2分钟 ,累计运行5小时25分钟。 葫芦岛:17:13到达,17:22发车,停留9分钟,累计运行5小时45分钟 。 锦州:18:05到达 ,18:17发车,停留12分钟,累计运行6小时37分钟。 大虎山:19:23到达 ,19:26发车,停留3分钟,累计运行7小时55分钟。
后改由葫芦岛市代管。【行政区划】行政区划设24个乡(镇)、7个街道和364个居民委员会 。