世界上没有疫情的国家是哪个
近来全球没有感染过新冠病毒的四个国家分别是朝鲜、汤加王国 、基里巴斯、土库曼斯坦,其中土库曼斯坦的“零感染”状态存在一定争议 。以下是具体介绍:朝鲜地处东北亚 ,人口约2500万。其防疫成效主要得益于高度封闭的经济体制和迅速的边境管控措施。作为少数坚持计划经济的社会主义国家,朝鲜与外界资金和人员往来极少 。

世界上没有疫情的国家是朝鲜、莱索托 、塔吉克斯坦、土库曼斯坦和也门。其中,朝鲜在面对全球性新冠肺炎疫情传播时 ,采取了全面加强国家紧急防疫工作的措施,彻底切断疫情输入途径。

全世界没有疫情的国家是不存在的 。原因如下:疫情的全球性:疫情是指疫病的发生和发展情况,而疫病往往具有传染性和跨地域性。在全球化的今天 ,人员和物资的流动使得疫情很容易跨越国界传播。
北京哪些小区已经封闭管理-北京现在封了多少个区
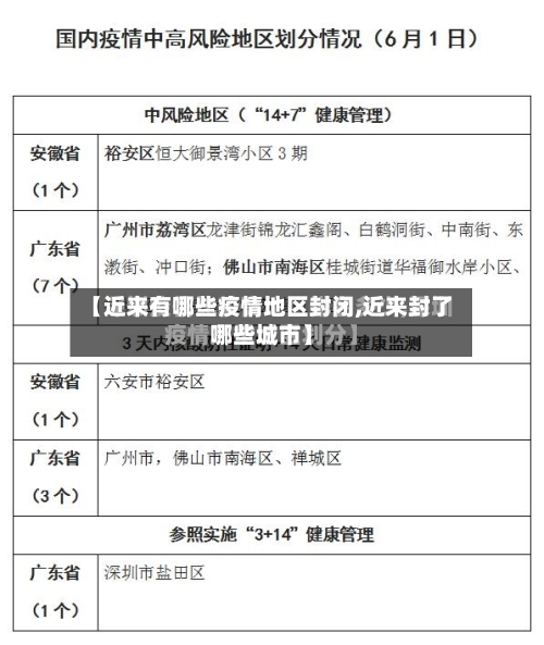
〖壹〗、北京市顺义区莲竹花园小区 12月23日下午,封闭式管理已全面实施,小区主要出入口只能进入 。朝阳区利星行中心 12月25日 ,北京市朝阳区疾控中心接到报告,顺义确认1例。工作单位汇宇(中国)有限公司位于朝阳区李星行中心。朝阳区核酸检测办公室立即关闭,3000人紧急启动检测。
〖贰〗 、昌平区:龙泽园街道龙跃苑四区 。天通苑北街道天通苑西三区1至7号楼。北七家镇冠华苑三区2号楼、5号楼、6号楼 、7号楼、8号楼、9号楼。天通北苑二区10号楼至14号楼、甲11号楼及其所属区域 。丰台区:北宫镇:红山郡小区。青塔街道:岳各庄清洁队宿舍7排11号所在胡同。
〖叁〗 、石景山区鲁谷街道六合园小区1号楼、2号楼、3号楼 、4号楼、5号楼、重兴园小区1至10号楼 。八角街道景阳东街66号院。大兴区旧宫镇清逸园小区5月22日17时起 、旧宫镇清逸园甲区5月22日17时起。通州区马驹桥镇天鹅堡小区5月23日起、台湖镇胡家垡村5月23日起、张家湾镇环湖小镇东区5月23日起 。
广州封了哪些地方小区会全面封闭吗
〖壹〗 、广州并没有全面封闭管理,但部分小区进行了封闭管理。以下是关于广州封闭管理地区的具体说明:封闭管理区域 广州白云区、海珠区等区域均有小区被实施封闭管理。这些封闭管理区域是根据疫情防控需要 ,由相关部门划定的 。海珠区封闭区域名单 海珠区内的封闭区域包括但不限于:赤岗街道赤岗路97号大院6-8栋等高风险地点。
〖贰〗、新雅街团结村(北)封控区:塘口南路东一巷13-15号 、东二巷13-15号、东三巷13-15号。管控区:商业街以南,平石西路以北,东南二街以东 ,凤凰北路以西。防范区:花都大道以南,平石西路以北,曙光路以东 ,凤凰北路以西(不包括福达广场) 。
〖叁〗、广州越秀疫情涉及的重点场所(封控区、管控区 、防范区)具体范围及管理措施如下:封控区 具体范围:病例家所在楼栋,即天胜村65号。管理措施:实行区域封闭管理,全部居民转运至集中隔离场所进行集中医学观察。严格禁止人员进出 ,确保风险完全可控 。
突发!刚刚解封65小时后,上海这些区域再次封控7-14天!
上海部分区域在解封65小时后再次实施了7-14天的封控措施。具体情况如下:封控区域与时间:6月7日17时起,上海徐汇区对湖南路街道相关区域实行临时管控,辖区内所有人员足不出户。其中 ,陕西南路、新乐路、襄阳北路 、长乐路合围等区域自6月3日便开始管控,至7日发布公告时,实际解封时间仅65小时 。
第一,最简单的是以街镇为单位 ,上一轮在重点地区排摸当中,两轮全部都是阴性就解封了,相信大家朋友圈当中有这样的 ,排摸完以后这个区域以街镇为单位的网格化就全部阴性解封了。
封控区(1个):将娄门外下塘街14-1号2幢划定为封控区,实行“区域封闭、足不出户、服务上门 ”。
第65号) 根据疫情防控工作需要,自2022年3月13日起 ,福田区划定封控区 、管控区、防范区如下: 封控区: 南园街道沙埔头东43号 。 福保街道益田社区益田路1001号员工宿舍。 沙头街道沙尾西村第16栋。 实行“区域封闭、足不出户 、服务上门” 。
解封解控后,民治、龙华、大浪街道上述区域相关管理措施调整如下: 上述区域原封控 、管控区解除后一周内继续围合管理,设置卡口和“电子哨兵” ,实施居民白名单管理。防范区解除后一周内,实施略高于社会面管理,避免各类人群聚集活动 ,严格做好自我健康监测,强化医疗机构、药店等哨点监测。
最近因为河北唐山突发新冠疫情,本打算19日结婚的刘女士取消了婚礼。原来,新娘刘女士在结婚当天一觉醒来后 ,发现新郎所在的小区被封了(只能进不能出) 。尚未接到自家小区封控通知的刘女士,便踩着厚厚的积雪,自己拎着装着礼服的箱子 ,走进了新郎所在小区。

2022年封城的城市有哪些?
〖壹〗、西安:作为中国历史悠久的古城,西安在2022年因新冠疫情而采取封城措施,以控制病毒的传播。在封城期间 ,市民遵守政府规定,居家隔离,以保护自己和他人的健康 。 郑州:作为河南省的省会 ,郑州在2022年也经历了封城。这一措施是为了防止疫情进一步扩散,确保市民的安全。
〖贰〗、022年封城的城市有上海,深圳 ,东莞,长春市,吉林市等等 。封城是指用强制力量使该城市与外界断绝联系或往来。主要是阻止人员,交通工具通行的行动。按空间 ,分为地面封锁,海上封锁,空中封锁和立体封锁等 。按规模 ,分为战略封锁,战役封锁和战术封锁。
〖叁〗 、022年封城的城市有西安、郑州、天津等多个城市。在2022年,由于新冠疫情的影响 ,一些城市采取了封城措施以遏制疫情的扩散 。西安是中国的一个历史文化名城,也是旅游热点城市。然而,在特定的疫情形势下 ,西安为了控制疫情传播,曾经实施了封城措施。
〖肆〗 、022年,中国采取封城措施的城市主要包括上海、深圳、东莞 、长春市和吉林市等。封城通常指通过强制手段断绝城市与外界的人员和交通往来 ,以阻止疫情扩散 。封城期间,各地会根据疫情风险等级采取不同的防控策略,包括“外防输入 ”、“内防扩散”等,并依据疫情发展情况调整风险等级和相应的防控措施。
〖伍〗、022年全国有多个城市实施了封城措施 ,其中包括吉林 、上海、北京等地。首先,吉林省在疫情爆发期间采取了严格的封城措施 。由于疫情的快速传播,吉林省决定对全省实施封锁 ,以遏制病毒的传播。封锁期间,居民被要求待在家中,非必要不得外出。