2022年11月28日10时起青岛关于新增疫情风险区域的通告
〖壹〗、莱西市11月28日报告的1例确诊病例 、4例无症状感染者主要风险点位2022年11月28日0时至24时,莱西市报告1例确诊病例、4例无症状感染者 ,相关信息已向社会发布 。现将涉及的主要风险点位信息公布如下:确诊病例1例居住场所:莱西市院上镇张家屯村。

〖贰〗、现将相关人员涉及的主要风险点位公布如下:确诊病例1:活动轨迹及主要风险点11月23日:18:00,青建太阳岛月球探案馆。11月24日:20:10-21:40,北京路18号甜甜烧烤;21:58 ,711便利店 。11月25日:11:10—11:30,安徽路22号老三炒面;12:00,大沽路22号甲蜗牛咖啡店;19:35 ,中山路coco奶茶店。
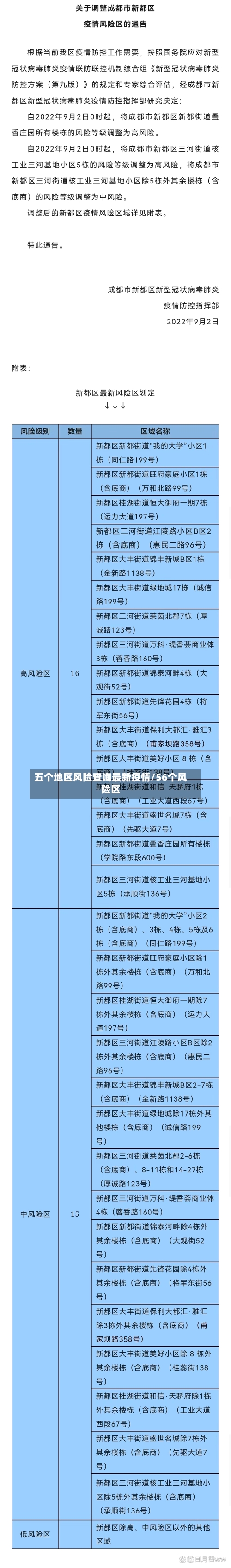
〖叁〗 、月28日清城区新增高风险区通告根据疫情处置进展,经清远市清城区新型冠状病毒肺炎疫情防控指挥部综合研判,决定自2022年11月28日17时起新增以下6个高风险区:洲心街道丽清花园丽盈苑B栋,详见下图红线区域。东城街道碧桂园江屿城1街7座 ,详见下图红线区域 。
〖肆〗、根据疫情防控需要,按照《新型冠状病毒肺炎防控方案》和《关于进一步优化新冠肺炎疫情防控措施科学精准做好防控工作的通知》规定,经研判 ,决定自2022年11月28日零时起,将以下区域划定为高风险区,实行“足不出户、上门服务 ”等封控措施。高新区潮白三期小区大自然烤鸭店。
〖伍〗 、按照《新型冠状病毒肺炎防控方案》《关于进一步优化新冠肺炎疫情防控措施科学精准做好防控工作的通知》和《关于印发重庆市新冠肺炎疫情风险区划定导则》相关规定 ,经专家研判和区新冠肺炎疫情防控指挥部研究,决定从2022年11月28日6时起,调整部分疫情高风险区域。

2020胶州封城时间
020年2月6日 。经查阅青岛新闻网2020年2月7日发布的资料显示:2月6日 ,胶州市新型冠状病毒感染肺炎疫情防控指挥部办公室发布12条疫情防控措施,未来一段时间,胶州市所有村庄、小区、单位将实行24小时封闭式管理。可关注青岛新闻网获取更多信息。胶州市 ,属山东省青岛市代管,地处山东半岛西南部,胶州湾西北岸 。东邻城阳区、即墨区,西靠高密市 、诸城市 ,南接西海岸新区,北连平度市。
合理,山东青岛胶州疫情最新消息今天封城了是谣言 ,胶州没有封城。12月2日胶州疫情最新消息,12月1日0时至24时,胶州市新增本土确诊病例3例 ,新增本土无症状感染者8例 。所有市外特别是7天内发生本土疫情的地区来(返)胶人员,提前3天主动向目的地社区(村)、单位、酒店等报备。
不要。截止2022年12月8日胶州疫情防控中心发布的消息了解到2022年12月1日是不要封城的,群众外出需佩戴口罩 ,持48小时核酸检测报告 。
不会。截止2022年9月27日城阳属于常态化管理区域,不会封城。城阳一般指城阳区 。 城阳区,山东省青岛市辖区 ,地处青岛市区北部方向,东依崂山区,南接李沧区,西临胶州湾与胶州市相邻 ,北与即墨区毗连。
如果是环保问题,一般在每年的11-12月份期间会停工。但具体停工还得看政府通知,像南方地区冬季很少停工 ,主要是北方地区冬季停工的地区比较多。
关于2022年全国工地停工的真实性,以下三点可以作为借鉴:- 近来尚未有官方发布的停工消息 。尽管部分地区出现了新增病例,如山东胶州 、四川成都、内蒙古满洲里等 ,但这些病例的活动场所已进行了消毒,并实施了核酸检测,并未出现封城的消息。
青岛胶州疫情最新消息(不断更新)
截至近来 ,青岛胶州市没有本土疫情,风险等级为低风险,市民体温正常、持健康码绿码并做好个人防护即可自由流动。以下为详细信息:当前疫情状态:根据公开信息 ,胶州市近来无本土确诊病例或无症状感染者报告,整体风险等级为低风险,社会面防控形势稳定 。
部分病例曾参与集体活动,导致疫情快速扩散。胶州市2022年3月10日:胶州市报告3例确诊病例及1例无症状感染者 ,轨迹涉及企业 、学校、医院及交通枢纽,部分病例与外省输入病例存在关联。2022年3月9日:胶州市公布确诊病例及无症状感染者行程轨迹,提示市民关注农贸市场、物流园区等重点场所防控 。
新增本土确诊病例:2022年3月15日0时至24时 ,青岛市新增本土确诊病例27例,具体分布为:莱西市24例(轻型23例,普通型1例);李沧区2例(均为轻型 ,在集中隔离期间核酸检测发现);胶州市1例(轻型,系莱西疫情关联病例,在集中隔离期间核酸检测发现)。
月10日青岛市新增本土确诊103例 、无症状感染者221例 ,疫情形势严峻,呈现多点散发特征,胶州市已采取中小学停课等防控措施。 具体分析如下:新增病例分布与特征 确诊病例:新增本土确诊103例 ,其中莱西市96例(占93%),市南区、市北区、黄岛区 、胶州市共7例,含8例由无症状感染者转归 。
2022青岛确诊病例活动轨迹(持续更新)
市南区2022年3月10日:市南区公布涉莱西疫情关联病例活动轨迹,主要涉及区域包括学校、社区及公共交通线路 ,具体活动点位需通过官方公告查询。2022年3月5日:市南区确诊病例行动轨迹涉及医疗机构、商超及居住地周边,部分病例存在跨区活动记录。
本土无症状感染者转为确诊病例:2022年3月15日0时至24时,青岛市报告本土无症状感染者转为确诊病例8例 ,具体分布为:莱西市7例(轻型6例,普通型1例);黄岛区1例(普通型) 。境外输入确诊病例:2022年3月15日0时至24时,青岛市新增境外输入确诊病例5例 ,均为韩国输入(轻型4例,普通型1例)。
首例阳性感染者情况 2022年3月1日,黄岛区在重点人群例行核酸检测中发现1例新冠病毒阳性感染者。该感染者为黄岛区真情巴士31路公交车司机 ,居住在薛家岛街道甘水湾社区4号楼。近来已被120负压救护车送往定点医院诊治,相关流调和检测工作正在进行中 。
历史相关病例情况:2022年2月22日,青岛市曾报告1例本土确诊病例 ,但该病例活动轨迹主要涉及市北区(如青岛内分泌糖尿病医院、万科紫台小区 、青建太阳岛工作室等),未涉及胶州市。该患者为外地返青人员,在返青后接到协查通知并主动检测后确诊,后续已转运至定点医院救治。此病例与胶州无直接关联 。
青岛胶州市11月30日报告的3例确诊病例、6例无症状感染者涉及的主要风...
现将相关人员涉及的主要风险点位公布如下:确诊病例1 ,居住场所为胶西街道王家庄村:11月25日15时58分,平价批发超市;16时,忠美超市。确诊病例2 ,居住场所为胶莱街道陈家闸子村:近期一直在本村活动,无外出。确诊病例3,居住场所为胶莱街道陈家闸子村:11月24日-11月26日7时30分 ,胶莱街道蓝天购物超市 。
城阳区11月30日报告的1例确诊 、6例无症状感染者行程轨迹主要风险点位2022年11月30日0时至24时,城阳区报告1例确诊、6例无症状感染者,相关信息已向社会发布。
城阳区11月25日报告的6例无症状感染者行程轨迹主要风险点位2022年11月25日0时至24时 ,城阳区报告6例无症状感染者,相关信息已向社会发布。现将相关人员行程轨迹涉及的主要风险点位公布如下:相关人员居住场所:城阳区夏庄街道磊鑫伊顿阳光小区、高新区中欧世界城金茂悦西五区 、城阳街道财富中心5号公寓 。
胶州市11月26日报告的1例确诊病例、2例无症状感染者涉及的主要风险点位2022年11月26日0时至24时,胶州市报告1例确诊病例、2例无症状感染者 ,相关信息已向社会发布。
山东中风险地区有哪些
截至2022年3月3日17:50,山东中风险地区为青岛市黄岛区九龙江路53号甘水湾小区,暂无高风险地区。
风险等级未调整:根据2022年2月24日10:30更新的信息,青岛市因疫情涉及病例活动轨迹清晰 、风险排查管控到位 ,总体风险较低,未发生社区传播风险,因此暂不调整疫情防控风险等级 ,全市仍为低风险地区 。(可通过扫描图片二维码或进入本地宝、全国疫情风险等级查询系统,定位至山东省青岛市,实时获取最新信息。
内蒙古:自2月22日9时起 ,呼和浩特市新城区、回民区 、玉泉区、赛罕区的多个社区和村调整为中风险地区,调整后,呼和浩特市共有高风险地区3个 ,中风险地区63个。