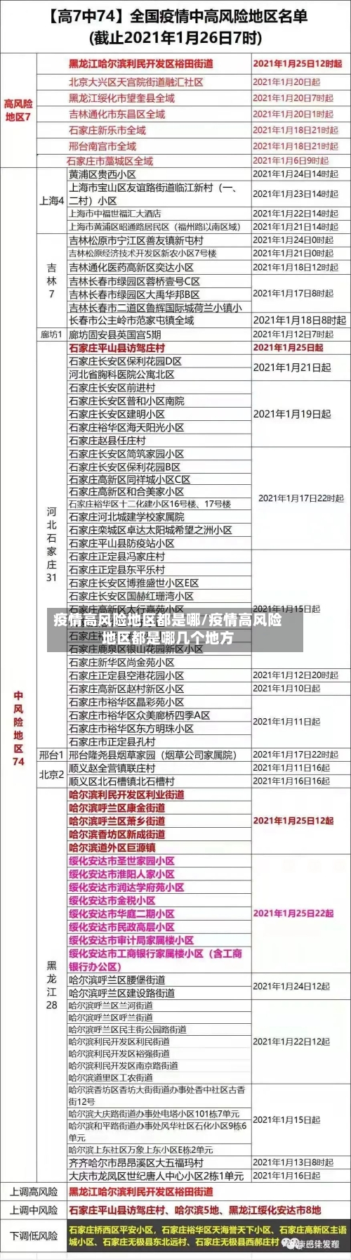
请问疫情期间中高风险地区都包含哪些县市区
疫情所在县市区指的是有疫情发生的地区。中高风险地区所在县(市 、区)指被划定为中高风险地区的村/街道/社区/小区所在的那个县(市、区) 。根据居民近期旅行史或居住史、近来健康状况 、病例密切接触史等判断其传播疾病风险 ,将居民划分为高风险、中风险、低风险人员,采取针对性的管控措施。

中高风险地区所在设区市是指被划定为中高风险地区的村/街道/社区/小区所在的那个县(市 、区)所属的地级及以上城市。以下是关于中高风险地区所在设区市的详细解释:定义范围 中高风险地区通常是根据疫情形势和防控工作需要,由相关部门动态划定的 。

若来自西安中高风险地区所在县(区)涉及区域:雁塔区、碑林区、灞桥区 、新城区、长安区、高新区、西咸新区。管控措施:赋红码 ,落实14天集中隔离;期间进行4次核酸检测(第13天);隔离时间从离开西安相应地区时计算,费用自理。

发生疫情后的县(市 、区、旗)所有中高风险区解除后,所在的县(市、区 、旗)全域实行常态化防控措施 。
划为中风险区 ,风险区域范围根据流调研判结果划定。(二)防控措施。实行管控措施,期间“人不出区、错峰取物” 。(三)解除标准。连续7天无新增感染者,且第7天风险区域内所有人员完成一轮核酸筛查均为阴性 ,降为低风险区。
时隔33天,全国再现高风险区!百名医护冒雨核酸检测,广州加油
〖壹〗、时隔33天全国再现高风险区,广州荔湾区白鹤洞街 、中南街调整为高风险地区,当地医护人员、社区工作者及市民正全力应对疫情挑战。高风险地区调整背景调整情况:6月2日,广州市卫健委官方网站发布消息 ,荔湾区白鹤洞街、中南街由中风险地区调整为高风险地区 。这是自4月29日瑞丽市高风险地区降级后,全国再次出现高风险地区。
〖贰〗 、广州市卫生健康委副主任、新闻发言人张屹通报,11月18日0时至24时 ,广州市新增8713例新冠病毒本土感染者,社会面发现17例,其余在隔离观察、高风险区筛查或闭环管理重点人员检测中发现。新增感染者中无症状8444例 ,轻型及普通型269例,情况稳定,无重型 、危重型病例 。
〖叁〗、唐大爷的样本迅速送达北京宣武医院检验科主任王培昌领衔的方舱PCR新型冠状病毒核酸检测团队;核酸检测在这里分为样本采集、样本接受、信息录入 、病毒灭活、核酸提取、核酸扩增 、结果审核与报告7个步骤 ,全程需要8个小时。
疫情中高风险地区包括哪些?
〖壹〗、高风险地区:指病例和无症状感染者的居住地,以及活动频繁且疫情传播风险较高的工作地和活动地等区域。通常以居住小区(村)为单位划定,具体范围可根据流调研判结果调整 。
〖贰〗、中高风险地区通常所指范围中高风险地区一般是指城市中疫情爆发的某个区 ,或者是市下辖的县或县级市,是根据确诊或疑似患者的数量建立的隔离区域。中高风险地区的认定标准 地域:以街道 、乡镇为基本单位。时间:以最长潜伏期14天为一个评估单位 。疫情情况:根据病例数量及是否发生聚集性疫情划分风险等级。
〖叁〗、高风险地区是指本行政区域内累计确诊病例超过5例,14天内有聚集性疫情发生。病例和无症状感染者居住地,以及活动频繁且疫情传播风险较高的工作地和活动地等区域 ,划为高风险区 。原则上以居住小区(村)为单位划定,根据流调研判结果可调整风险区域范围。实行封控措施,期间“足不出户、上门服务 ”。
高风险地区怎么划分?
高风险地区的划分通常由政府或卫生健康部门根据疫情形势动态调整 ,主要依据感染人数 、传播风险、防控需求等因素综合判定。以下是具体说明:核心划分标准 感染人数与传播速度:若某地区短期内出现大量确诊病例或聚集性疫情,且存在社区传播风险,可能被划为高风险区 。
根据《关于依法科学精准做好新冠肺炎疫情防控工作的通知》 ,高风险地区的分级标准为累计确诊病例超过50例,并且14天内发生过聚集性疫情。这意味着,如果一个地区在较短时间内出现大量病例 ,且病例间存在明显的聚集现象,该区域就有可能被划定为高风险地区。
高风险地区是指有着高度感染新冠病毒风险的地区 。按照国家《关于依法科学精准做好新冠肺炎疫情防控工作的通知》要求,高风险地区的分级标准为累计确诊病例超过50例 ,并且14天内有聚集性疫情发生。被定性为高风险地区,实行“内防蔓延、外防输出”的策略,进一步实行疫区封锁 、限制人员聚集等措施。
划分基本单位:一般以县区、街道、乡镇、社区等为基本单位进行分区分级 。通过这种相对集中的区域划分,能够更精准地掌握当地疫情的实际情况 ,包括感染人数 、传播范围等关键信息,为后续的风险等级判定提供基础数据。划分考虑因素:综合考虑发病时间和疫情情况等因素。
中高风险地区的划定主要依据疫情传播风险,结合确诊病例数量和聚集性疫情情况综合判定 ,具体判定方法和查看方式如下:判定方法中风险地区:需同时满足以下两个条件之一:条件一:14天以内有新增确诊病例,且累计确诊病例不超过50例 。条件二:累计确诊病例超过50例,但14天内未发生聚集性疫情。
