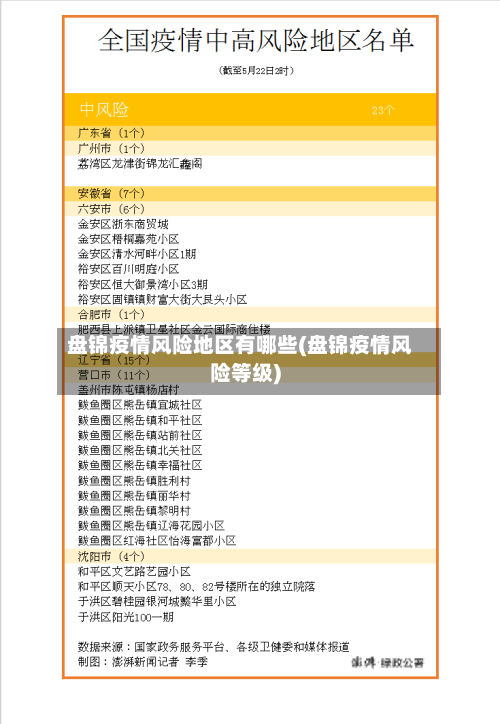
全国疫情中高风险地区名单最新
截至近来,国内共有2个高风险地区 ,76个中风险地区,主要分布在陕西省 、河南省、浙江省等地,以下为详细信息(数据不包括港澳台地区):高风险地区:具体地区名单会随疫情形势动态调整 ,可通过权威渠道实时查询 。

使用“国务院客户端”APP进行查询,该应用会每天更新中高风险地区目录。 通过全国疫情风险等级查询小程序进行查询。

在微信中查看全国疫情中高风险地区名单,可通过“粤省事 ”小程序实现 ,具体操作如下:工具/原料 手机微信app方法/步骤 打开微信搜索功能打开手机中的微信app,点击顶部“搜索”选项 。进入粤省事小程序在搜索页面输入“粤省事”,点击搜索结果中的“粤省事 ”小程序。

近期国内多地出现新冠肺炎关联病例,各地疫情风险等级随时发生变化 ,以下是国内中高风险地区名单,将持续更新最新消息,详情请见下文。
过完春节回盘锦市双台子区要隔离吗?
〖壹〗、最新的政策是:低风险地区 ,不需要隔离,仅仅需要核酸检测证明啦!但是如果是中高风险或者当地没有发布疫情解除的相关公告的话,去外地还是要被集中隔离或者居家隔离的 。
〖贰〗 、现在从内蒙古赤峰市敖汉旗被子镇到盘锦市双台子区 ,也必须有核酸检测报告,不需要隔离的,只要是从低风险地区来有48小时的核酸检测报告扫码正常就可以。
〖叁〗、023年春节放假。盘锦双台城他们的春节期间放假时间为2023年1月21日-1月27日 ,一共7天。盘锦双台城它是位于辽宁省盘锦市双台子区胜利街61号,是由盘锦叶阳置业有限公司开发的一个楼盘,处于中心地段的一个房子 ,而且设施很完善 。
〖肆〗、综合来看,双台子区以深厚的历史积淀 、便捷的交通条件、均衡的生态经济布局,成为盘锦市北部的核心城区,既保留传统城镇的烟火气 ,又展现出现代化城区的治理水平。

低风险区在盘锦下火车隔离吗?
〖壹〗、亲~您好,盘锦属于低风险地区。您不需要隔离 。根据疫情政策要求:因为你那边属于低风险地区 因此省外来(返)辽人员建议携带48小时核酸检测阴性证明;提倡外省来(返)辽人员抵辽后24小时内进行1次核酸检测。
〖贰〗、在盘锦火车站坐车必须有48小时的核酸报告,现在无论坐车 ,坐飞机,坐高铁,都必须有核酸检测报告 ,才会让你做的。
〖叁〗 、在疫情中高风险地方:要是要坐火车离开当地的人员,需要持有48小时内核酸检测报告,要是没有的 ,不可以坐火车离开该地区 。如若是想要从该地区火车站进入当地的,低风险地区的人员不用做核酸,但中高风险地区的乘客必须要有48小时内核酸检测阴性证明 ,要是没有不能入该地区。
〖肆〗、低风险地区,不需要隔离,仅仅需要核酸检测证明啦!但是如果是中高风险或者当地没有发布疫情解除的相关公告的话 去外地还是要被集中隔离或者居家隔离的。
〖伍〗、其次到盘锦,来返盘人员应提前24小时向目的地所在社区(村)或接待单位报备 ,向接待单位报备人员由接待单位向所在街道(乡镇)报备,鼓励来(返)盘人员抵盘后24小时内进行一次免费核酸检测 。高中低风险地区来返盘人员未报备者一律集中隔离7天,费用自理 ,引发疫情传播者,追究相关责任。
〖陆〗 、不用报备,但要求3天2检正常健康码才可绿码出行。
盘锦去沈阳就呆一晚上,回盘锦用隔离吗,会不会变黄码?
〖壹〗、大连、丹东 、锦州、营口、盘锦 、葫芦岛六市海港以及丹东陆路口岸入境的全部人员 ,一律严格卫生检疫,一律就地(第一入境点所在市)集中隔离14天,一律进行两次核酸检测和一次血清抗体检测 。隔离期间食宿和检测费用自理。
〖贰〗、不需要。截止到2022年10月13日从沈阳低风险区回盘锦须不需要居家隔离 ,从低风险区域回盘锦要主动报备,持有48小时的核酸检测证明,3天内完成两次核酸检测 ,并做好健康监测,具体要以当地疫情防控最新消息为准。
〖叁〗、近来来说,你回到盘锦肯定还是要接着集中隔离14天以上的,期间还要继续做两次核酸检测 ,建议你还是不要回盘锦,很麻烦的 。
〖肆〗 、在沈阳于洪区上学,放假可以回盘锦吗?现在有麻烦了 ,基本上不让离开沈阳了,如果真想回盘锦,那就得去做核酸检测 ,拿到核酸检测报告就可以回盘锦,但是回到盘锦也不能回家,得去集中隔离14天 ,期间还得做两次核酸检测,没有问题才可以回家,这是我知道的答案 ,就是这样。
〖伍〗、从威海坐飞机到沈阳再回盘锦,用隔离不?如果不下飞机到沈阳再回到盘锦是不用隔离的,但是必须得做核酸检测,按照防护措施来 ,嗯测温戴口罩,嗯,核酸检测等一些手续。
哪些地方有疫情
022年9月14日最新报道:中国有疫情的地方有贵州、四川、西藏 、广西、江西、湖北 、新疆、黑龙江、甘肃 、山东、天津、内蒙古 、辽宁、陕西、河南 、广东、河北、江苏、浙江 、云南、北京、重庆 。
此次疫情在陕西西安爆发 ,最初是陕西西安某所高校的老师感染新冠,最终经过排查,密接人员也相继查出 ,当时正值放假期间,因此疫情传播的及其迅速,但是好在相关部门及时发现疫情的源头 ,开始了迅速治疗和隔离,现在疫情也得到了相应的控制。
内蒙古赤峰最近就爆发了疫情,波及了好几个地方 ,有一天竟然位居榜首了,不过经过全市上下共同努力,中心城区低风险地区已经解封了。
这些病例涉及到绍兴市 、宁波市、杭州市、呼伦贝尔市 、齐齐哈尔市以及西安市 。
尽量减少外出,以免给更多人带来麻烦 ,减轻国家负担。湖南的张家界、株洲、长沙 、湘西自治州、湘潭、益阳,那里的疫情相当严重。长沙 、益阳、衡阳、永州、怀化 、张家界等 。,这些地方的疫情非常严重 ,而且处于不断更新的状态。长沙、浏阳、望城 、开福、南岳、衡阳 、衡南、衡山、启东等。,那里疫情相当严重 。