西安是疫区吗
西安所在的关中地区是我国流行性出血热的主要疫区之一,这背后有几个关键因素共同作用。宿主动物分布集中 ,黑线姬鼠和褐家鼠是汉坦病毒的主要携带者,而关中地区的气候 、地形和植被环境特别适合黑线姬鼠栖息,野外鼠群的病毒携带率较高 ,为疫情发生提供了自然条件 。人群暴露机会多也是重要原因。

西安是出血热的高发地区,具有显著的流行特征。出血热,即肾综合征出血热 ,是由汉坦病毒引起的自然疫源性疾病,主要通过鼠类传播 。西安所在的关中地区是该病的高发区域,每年报告的病例数合计约占全省总病例数的95%。这种高发态势与当地的气候、地理环境以及鼠类分布密切相关。

当地流行情况西安市是出血热的老疫区也是重点疫区 ,每8 - 10年左右有一个发病高峰,且一年四季均可发病,每年有两个发病高峰,4 - 6月(或5至7月)会出现春峰 ,10月至次年1月会出现秋冬峰 。陕西科技大学镐京学院位于西安,学生处于该流行区域内,感染出血热的风险相对较高。
西安喜欢打出血热疫苗是因为西安是出血热的高发地区 ,接种疫苗是防控出血热的重要手段。西安是出血热高发地区西安所在的关中地区是出血热的高发区域,每年报告的病例数合计约占全省总病例数的95% 。出血热,即肾综合征出血热 ,是由汉坦病毒引起的一种自然疫源性疾病,主要通过鼠类传播。
西安市社区层面疫情传播快速上升势头已得到控制,疫情总体呈下降态势 ,但仍处于攻坚期。具体分析如下:社区传播势头得到控制:西安市经过数轮大规模核酸检测和12天的严格社会管控,疫情初期社区层面导致的传播快速上升势头已被遏制。

西安只出不进怎么回事
特殊情况说明西安辖区收费站入口封闭“只出不进 ”的信息与跨年夜管控无关,此类措施通常因恶劣天气、重大活动等场景启动 ,需结合具体公告确认,不可直接关联至跨年夜管控 。综上,西安的“只出不进”措施具有明确的时间 、空间及对象限制,市民需关注官方公告 ,避免误读信息。
当前(2026年1月)西安“只出不进”最可能的原因是疫情防控封闭管理。
西安出现只出不进的管控措施,是因为疫情防控以及跨年夜安全保障,有两类情况 。疫情防控导致的离市管控1)2025年12月西安有本土疫情 ,截至2026年1月1日有确诊病例,疫情扩散到低风险区域还外溢到4个城市,所以采取严格管控。2)非必要不能离市 ,确实要离开得有48小时核酸阴性证明。
西安是低风险区还是中风险区?
西安市雁塔区长延堡街道因社会面连续14天无新增确诊病例,符合风险等级下调标准,被调整为低风险地区 ,市民因此欢欣鼓舞 。调整背景与依据长延堡街道是西安疫情传播较早且严重的区域之一,但通过政府集中隔离措施有效控制了疫情扩散。根据疫情防控通用标准,14天内社会面无新增病例即可下调风险等级 ,无论原风险等级为高或中。
自2022年1月24日0时起,西安高新区、西咸新区沣东新城全域降为低风险区,在严格落实常态化疫情防控措施的前提下,有序恢复正常生产生活秩序 。 具体安排如下:社区(村组)出入管理出入小区不再查验48小时核酸检测阴性证明 ,市民凭“一码通 ”绿码正常出入。
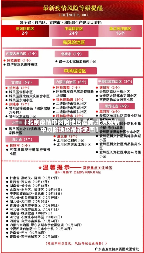
截至2021年11月13日21时,西安属于低风险地区。截至2021年11月13日21时,全国高风险地区汇总如下:河北省石家庄市深泽县河庄村 。河北省辛集市小辛庄乡小章北宋片区。辽宁省大连市庄河市新华街道小寺社区。黑龙江省黑河市爱辉区鹿源春社区宏志小区。
西安疫情a类b类c类什么意思
A类人员:定义:指新冠确诊患者和无症状感染者 。传染性:是最具有传染性的群体。防控措施:需要进行严格的隔离和治疗 ,需住院治疗,在专门的医疗机构接受隔离,以避免疫情进一步传播。B类人员:定义:主要指可能有新冠感染风险的患者 ,包括与新冠患者有过密切接触的人员 。这些人可能已经暴露于病毒之中,但尚未表现出明显症状。
高风险区域:一般是指该地区新冠病例超过了50例,而且〖Fourteen〗、天内是有聚集性疫情出现。中风险地区:14天以内有新增确诊的病例 ,累计新冠确诊病例不会超过50病例;总计新冠肺炎确诊病例超过了50例,14天内并未发生聚集性疫情 。低风险地区:近来没有确诊新冠病例,或者持续14天没有新增加确诊病例。
疫情B类接触者是指那些在公共场所无意间接触过A类接触者 ,但彼此之间并不知道的个体。以下是关于疫情B类接触者的具体解释:定义:B类接触者是在不知情的情况下,与A类接触者在公共场所如商场 、超市、机场、公交车 、地铁、火车站、电梯间等地方有过接触的人 。
b类密接也就是次密接者,就是感染概率是要比密接者小的。次密接者同样需要核酸检测以及医学观察。在过了一定时间以后才可以解除医学观察 。
C类密切接触者,一般是指在新型冠状病毒疫情防治中 ,与新型冠状病毒或感染者接触的一类人员的分级,包括在14天内有中高风险地区的旅居史人员。新型冠状病毒是一种传染性病毒,感染后可出现急性传染性肺炎 ,对人体危害较大。
定义:B类接触者是在不知情的情况下,与A类接触者在公共场所有过无意间接触的人。特点:B类接触者通常较难被发现,因为他们往往不知道自己是否与A类接触者有过接触 。排查难度:相较于C类人群 ,B类接触者的排查工作更为复杂和困难。