怎么查风险地区
〖壹〗 、进入支付宝风险等级查询里;点击“地区 ”;再选取查询的地区即可 。

〖贰〗、要出远门查询全国中高风险地区 ,可通过微信的国务院客户端小程序完成,具体步骤如下:进入微信小程序页面打开微信,点击底部导航栏的“发现”选项 ,选取“小程序”进入页面。搜索“国务院客户端 ”在小程序页面右上角点击放大镜图标,输入“国务院客户端”并搜索,选取官方小程序进入。

〖叁〗、可以通过支付宝中的风控地区查询功能来查看自己所在区域是否为中高风险地区 ,具体操作如下:工具/原料 华为P50HarmonyOS0.0支付宝80方法/步骤 第一步:打开手机进入支付宝,在首页点击国内新增 。第二步:点击风险区域菜单。第三步:在疫情风险等级查询页面选取自己所在区域查看风险等级。
〖肆〗 、可以通过手机支付宝上的国务院客户端查询风险地区,具体步骤如下:打开国务院客户端在手机支付宝上打开国务院客户端 。进入疫情风险查询功能在国务院客户端界面中 ,找到并点击“疫情风险查询”选项。查看全国风险区域进入疫情风险等级查询界面后,点击“查看全国疫情风险区域 ”,系统将展示最新的全国风险地区分布。

2022年全国中高风险地区查询方式入口
022年全国中高风险地区查询可通过以下两种主要方式实现:查询方式一:国务院客户端小程序——疫情风险等级查询入口获取:通过微信搜索“国务院客户端”小程序,进入后即可找到“疫情风险等级查询”功能入口 。查询流程:进入小程序后 ,点击页面上部的查询按钮,系统将直接展示全国中高风险地区名单,信息一目了然 ,无需复杂操作。
022年清明节期间,国内中高风险地区因疫情形势动态变化,无法直接列举具体地区名称 ,但可通过官方查询入口实时获取最新名单。
打开抖音APP首页:启动应用后,默认显示首页内容,点击页面顶部“同城 ”选项。进入抗疫频道:在同城界面中 ,点击页面上方的“抗疫”按钮,系统将跳转至抗疫专题页面 。查看风险地区名单:在抗疫频道页面中,点击顶部的“风险地区”选项 ,系统将显示包含武汉在内的全国中高风险地区实时名单。
如何查询地区疫情风险等级
首先打开微信,点击右下角的“我”。然后点击“支付 ” 。接着点击“城市服务”。然后点击底部的“国务院”进入。然后点击“国务院客户端 ” 。然后点击“疫情风险查询”。进入后,就可以看到所在地区的风险等级,点击上面的倒三角形可以切换城市 ,从而查询全国各地的风险等级。
在微信国务院客户端中可以查询自己所在区域的风险等级,具体操作步骤如下:点击国务院打开微信,在搜索框中输入【国务院客户端】 ,点击进入该小程序 。点击疫情风险等级进入国务院客户端小程序后,切换到新页面,在页面中找到并点击【疫情风险等级】选项。
搜索“国务院客户端”在小程序页面右上角点击放大镜图标 ,输入“国务院客户端 ”并搜索,选取官方小程序进入。进入“疫情风险查询”功能在国务院客户端首页找到“疫情风险查询”入口,点击进入查询页面 。
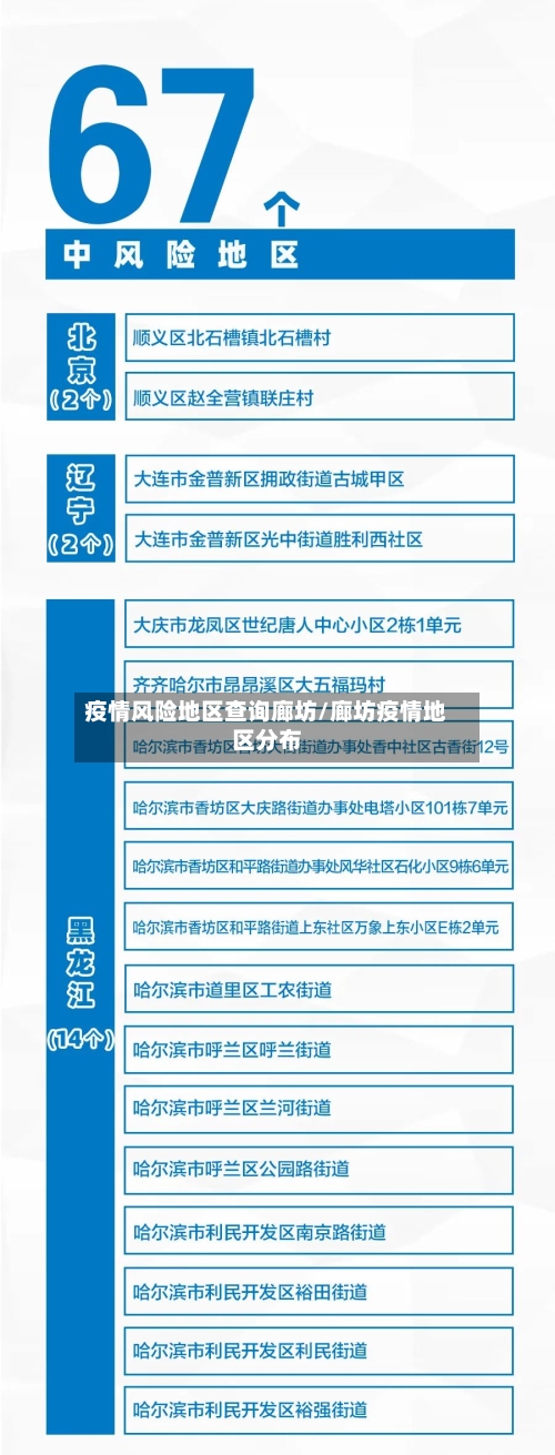
廊坊疫情风险等级查询流程
想要查询廊坊市的疫情风险等级 ,您可以按照以下步骤进行操作。首先,使用微信的“搜一搜 ”功能,输入“国家政务” ,进入国家政务服务平台的小程序。或者,您也可以长按识别小程序的二维码直接进入。进入小程序后,您会看到一个主页,点击主页上的“各地疫情风险等级查询”选项 。进入查询页面后 ,系统会列出全国各个城市的疫情风险等级。
全国中高风险区域查询方式根据“国务院客户端 ”APP进行查询,每天会对全国疫情中高风险地区目录调整全国疫情风险等级查询小程序 全国疫情风险等级查询步骤:『1』在微信首页点击发现,然后选取小程序进入。『2』进入后 ,点击右上方的搜索框 。『3』输入国务院客户端搜索,并点击进入。
全国隔离政策查询系统app下载地址:http://m.k1u.com/az/234html 低风险地区查询入口 国务院客户端上线,疫情风险等级查询功能 ,全国近3000个县(市、区、旗)都能查,数据每天更新!全国低风险地区名单zui新 大家可以用上面的查询小程序查询呢。
国务院客户端小程序:用户可以通过搜索“国务院客户端”小程序,进入应用后 ,点击页面上部的【疫情风险等级查询】按钮 。该功能可以一键查看全国中高风险地区,信息更新及时,方便用户随时掌握疫情动态。建议用户定期关注官方发布的疫情信息 ,做好个人防护,减少不必要的聚集活动,共同抗击疫情。
线上渠道:可通过微信搜索“广州本地宝”公众号,回复“报备”获取报备指南 、社区电话及线上报备入口 。询问途径:如有疑问可拨打公共卫生服务热线12320。健康管理措施 社区跟进:报备后 ,社区将根据风险等级实施分类管理,如居家隔离、健康监测或核酸检测等。
截止2021年3月15日,根据国务院“疫情风险等级查询 ”系统结果 ,廊坊市属于疫情低风险区 。2021年3月15日,河北省无新增新型冠状病毒肺炎确诊病例,无新增无症状感染者。截至3月15日24时 ,河北省现有确诊病例0例;尚在医学观察无症状感染者0例。
本地宝全国疫情风险等级查询入口_全国隔离政策查询器系统
〖壹〗、本地宝全国疫情风险等级查询入口 网址链接:m.sh.bendibao.com/news/yqdengji/(请将此链接复制到浏览器中打开)使用方法:打开链接后,进入本地宝全国疫情风险等级查询系统。在系统中切换至您想查询的城市,即可获取该城市的疫情风险等级信息 。
〖贰〗 、最新全国风险地区名单可通过本地宝——全国疫情中高风险地区名单查询器实时查询。查询平台:本地宝——全国疫情中高风险地区名单查询器查询入口:点击进入(实时更新)本地宝的全国疫情风险等级名单查询系统由小编们实时维护 ,风险地区有调整时会第一时间更新专题,确保用户获取的信息准确且及时。