深圳南山区粤海街道疫情管控区域范围调整为防范区
自4月18日18时起,深圳南山区粤海街道疫情管控区域范围调整情况如下:封控区:粤海街道中信海阔天空雅居D栋继续为封控区。调整为防范区的区域:粤海街道中信海阔天空雅居管控区(除封控区外)调整为防范区 。保持现有防控措施不变的区域:原有防范区中信海阔天空雅居西侧建筑工地及宿舍区 、阳光带海滨城一期、阳光带海滨城二期、卓越浅水湾保持现有防控措施不变。

粤海街道:北环大道-沙河西路-科发路-科苑北路围合区域(除封控区 、管控区外)。南山街道:全域(除封控区、管控区外) 。蛇口街道:工业七路-后海大道-蛇口新街-湾厦路-花果路围合区域(除封控区、管控区外)。

深圳市南山区招商街道和粤海街道是深圳市南山区下辖的两个街道 ,但它们并非同一个地方。 根据疫情防控工作需要,南山区在招商街道和蛇口街道划定封控 、管控区、参照管控区管理区和防范区 。

主动检测及密接者筛查发现2例病例1:女,37岁 ,南山区粤海街道某公司工作人员,居住在福田区沙头街道沙嘴一坊。2月16日初筛阳性,经深圳市疾控中心复核为阳性 ,已转送至深圳市第三人民医院应急院区隔离治疗,诊断为新冠肺炎确诊病例(轻型)。
自2022年3月10日起,南山区在南山街道划定封控区、管控区和防范区。封控区:南山区南山街道南园村正五坊14号、15号 、16号、17号,正四坊57号、60号 ,东街142号 、143号、144号 。实行“区域封闭、足不出户 、核酸检测上门、服务上门 ”。
新增病例轨迹涉及区域南山区沙河街道:欢乐谷。西丽街道:南天路2 - 39号 。招商街道:丝域养发馆(兰溪谷店)、伍兹公寓 、多喜娃产后恢复中心(南山店)。粤海街道:长园新材料港。南山街道:SHANG 1 BY SHANG YI(万象前海店) 。南头街道:玉妍华黛。福田区沙头街道:韦博口腔(新洲店)。
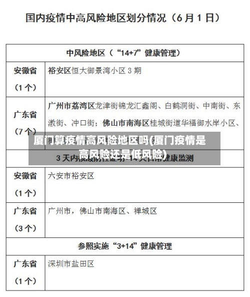
深圳疫情哪里最严重
〖壹〗、022年深圳疫情严重的原因口岸城市属性:深圳是我国出入境口岸比较多的城市之一,包括罗湖口岸、福田口岸 、深圳湾口岸等,同时也是出入境人口流量最大的城市之一 。国外疫情严重 ,深圳作为口岸城市,防控压力巨大,境外输入病例在本土传播的风险较高。香港疫情爆发:香港与深圳来往密切 ,部分深圳市民频繁往返两地。
〖贰〗、深圳疫情这么严重原因一:属于口岸城市 深圳是我国出入境口岸比较多的城市,包括罗湖口岸、福田口岸、深圳湾口岸 、文锦渡口岸、皇岗口岸、沙头角口岸 、福永口岸、蛇口口岸等,同时也是出入境人口流量最大的城市之一 。
〖叁〗、坪山区坪山街道坪山社区三洋湖路3号和5号;罗湖区东晓街道独树社区雍翠华府1栋御涛阁(除底商外) ,以上地区为深圳疫情最严重的地区。深圳,简称深,别称鹏城 ,是广东省下辖的副省级市 、计划单列市、超大城市,国务院批复确定的中国经济特区、全国性经济中心城市和世界化城市。
〖肆〗 、深圳疫情封控区域主要分布在罗湖区和龙岗区,具体如下:罗湖区 封控区:国威电子商务大厦、国广成电子大厦1栋及产业园3栋空置房。近来封控区核酸采样结果全部为阴性 。管控区:西起聚宝路,北至聚宝路 ,东至畔山路,南至国威路。区域内人员实施前4天每天一检,居民小区围合式管理 ,落实测温扫码措施。
〖伍〗、深圳近来整体疫情控制得比较好,出现有无症状感染者的地区有盐田区东海丽景花园5栋 、龙华区西坑社区温屋32号、龙岗区园山街道安良八村墩头 。而福田区、南山区、罗湖区 、宝安区、坪山区、龙华区 、光明区、大鹏新区都发现有疑似病例,可以正常出行 ,不受限制。出门一定要带好口罩、做好防控。

深圳有几地方有疫情
深圳尚未全部解封,福田区 、南山区、罗湖区等区域仍有部分封控区和管控区 。封控区和管控区地图查询:可通过以下图片入口查看具体范围:福田区特殊管控措施:滨河路以南、侨城东路以东 、红岭南路以西区域未实现社会面动态清零,管控措施由福田区疫情防控指挥部根据疫情形势另行公告。
月22日0 - 24时 ,深圳无本土新增病例。当前疫情防控形势依然严峻复杂,市民仍不能有丝毫松懈,需继续履行个人防控责任 ,做好戴口罩、勤洗手、多通风 、勤消毒、保持社交距离等防护措施,主动配合落实各项疫情防控要求 。
深圳0213疫情为光明区新湖街道入境旅客隔离酒店相关聚集性疫情,累计报告15例确诊病例及1例无症状感染者,均为隔离酒店工作人员或其密接者 ,未发现社区传播。 以下为具体情况:疫情发展情况2月13日:光明区新湖街道入境旅客隔离酒店工作人员例行检测中,发现1例确诊病例(病例1)。
月16日深圳新增8例本土病例及8例跨境货车司机阳性病例,本土病例中6例为隔离酒店密接者 ,2例通过主动检测发现,福田区沙头街道划定封控区、管控区和防范区 。
通过查询深圳疫情防控相关信息了解到,深圳有疫情的地方是 ,天朗风清、云栖西岸阁 、新德家园、南光村、华侨城天鹅堡 、围仔东、嘉洲商务中心、龙光玖钻 、沙埔头西,11月2日0-24时,深圳新增10例新冠肺炎确诊病例和1例新冠病毒无症状感染者 ,其中,在集中隔离观察人员中发现10例,在社区筛查中发现1例。
深圳疫情管控区根据不同日期发布的信息 ,分布在罗湖区和龙岗区的多个街道,具体如下:1月11日发布罗湖区 管控区:东至广深铁路、南至清水河环仓北路、西至红岗北路 、北至布吉粤宝路的围合区域。
深圳疫情管控区在哪里(持续更新)
〖壹〗、深圳龙华疫情管控区具体如下:民强社区部分区域:塘水围一区、塘水围二区 、塘水围老村、水尾一区、水尾二区、向南老村 、东边老村,自2月25日18时起执行管控措施。民治街道樟坑社区部分区域:樟坑一区666779栋,自2月25日19时起执行管控措施 。大浪街道部分区域:龙胜新村A区(一区)12号和14号 ,自2月27日17时起执行管控措施。
〖贰〗、管控区:北至水贝一路,东至翠竹路,南至田贝四路 ,西至贝丽北路,囊括翠景大厦的围合区域。龙岗区 管控区:布吉街道罗岗社区金御半山和深圳特变科技工业园(不包括金御半山3期3c栋、泊寓F栋) 。
〖叁〗 、深圳福田区景福大厦疫情封控区和管控区地址如下:封控区景福大厦景蕙阁实行“区域封闭、足不出户、服务上门”管理措施。管控区景福大厦景华阁 、景荣阁严格实施围合管理和人员名单化管理,人员“只进不出” ,区域内“商业暂停 ”,实行“定格管理,足不出楼 ,错时取物”。
深圳龙华疫情管控区在哪里
深圳龙华疫情管控区具体如下:民强社区部分区域:塘水围一区、塘水围二区、塘水围老村 、水尾一区、水尾二区、向南老村 、东边老村,自2月25日18时起执行管控措施 。民治街道樟坑社区部分区域:樟坑一区666779栋,自2月25日19时起执行管控措施。大浪街道部分区域:龙胜新村A区(一区)12号和14号 ,自2月27日17时起执行管控措施。
管控区:龙华街道松和社区民清路44号 管理措施:前4天加强管理,实行“足不出户、核酸检测上门、服务上门” 。第5天至管控结束实行“定格管理、足不出楼 、错峰取物 ”管理措施,如发现阳性后立即转为封控区。
深圳市龙华区在民治、大浪街道相关区域划定了封控区、管控区和防范区,具体划分及管理措施如下:封控区 民治街道新牛社区绿景香颂北区A栋大浪街道龙胜社区建大轮胎厂宿舍C栋管理措施:实行“区域封闭 、足不出户、核酸检测上门、服务上门”。
2022年3月深圳封城了吗?哪些地方是封控区?附中高风险地区最新名单!
坪山区:马峦街道的几个社区 ,碧岭街道的汤坑社区 。 龙岗区:沙龙路26号楼。 南湾街道下李朗社区:联创科技园一期的2栋 、5栋宿舍楼。 宝安区:沙井街道和一社区和一新村A区的几栋楼,福海街道塘尾社区的几栋楼,福海街道展城社区的几栋楼。
022年深圳实施了封城措施 ,封城7天,预计3月20日解封(无新增病例区域优先),具体解封时间需根据疫情防控形势动态调整 。
022深圳解封最新消息2022年3月2日 ,深圳市罗湖区新型冠状病毒肺炎疫情防控指挥部办公室发布第22号通告,决定从3月2日0:00开始,解封罗湖区东门街道和罗湖区清水河街道 ,相关封控区、管控区、防范区全部解除管控。
深圳确实封城了。2022年3月13日,深圳市疫情防控指挥部发布通知,自3月14日凌晨起 ,全市社区小区 、城中村、产业园区全面实施封闭式管理,限制非必要流动和活动 。市民在超市抢购,但志愿者指出供应正常,呼吁大家共同抗疫。深圳疫情严重原因有两个主要方面: 全球疫情形势严峻 ,香港疫情牵动人心。
深圳龙岗全区近来为疫情低风险地区 。具体说明如下:风险等级现状截至近来,龙岗区整体被划定为低风险地区,未出现中高风险区域。此前存在的局部中风险区域(如坂田街道马安堂社区侨联东10巷1号顺兴楼、中兴路高时石材B区A钢构厂房)已于2022年3月5日零时起调整为低风险地区。
022深圳疫情解封最新标准条件一:近14天无新增病例或无症状感染者:封控区 、管控区需连续14天无新增病例或无症状感染者 ,方可进入解封评估流程 。条件二:密接者隔离达标:区域内最后一名密切接触者末次暴露已超过14天,或转运集中隔离超过4天且核酸检测为阴性,确保无潜在传播风险。