• 疫情严重地区火车会停吗/疫情火车停了吗?

    路过疫情区不停车有问题吗,下车需要隔离吗〖壹〗、法律分析:没有问题的,不需要的,只要是火车上没有感染人员,火车经过高风险地区不停车,下车不需要隔离。〖贰〗、只要是火车上没有感染人员,火车经过高风险地区不停车,下车不需要隔离。传染病隔离,是...

    2026-03-29
    21
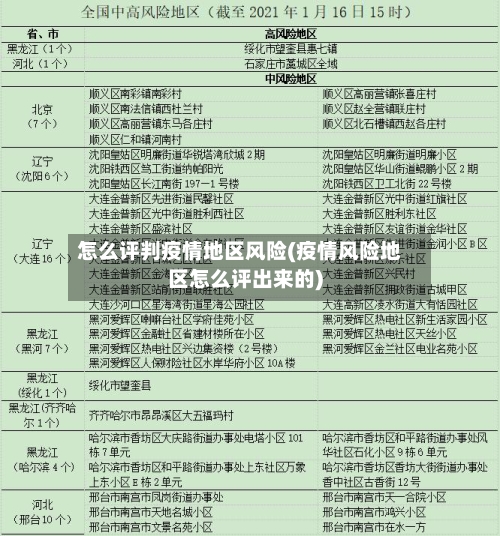
  • 怎么评判疫情地区风险(疫情风险地区怎么评出来的)

    低风险地区是什么意思低风险地区是指当地无确诊病例,或连续14天无新增确诊病例的地区。关于低风险地区的具体说明如下:划分标准:依据国务院应对新型冠状病毒感染肺炎疫情联防联控机制的相关指导意见,以县为单位,如果无确诊病例或连续14天无新增确诊...

    2026-03-29
    21
  • 广河县疫情风险地区图/广河疫情最新数据消息

    甘肃省新增无症状感染者17例!采取了哪些措施?当地疫情形势如何...〖壹〗、对于当地一些积积极性的场所,比如KTV,网吧,酒吧,棋牌室,足浴店,洗浴中心茶馆等,以及各类健身房,体育馆,瑜伽馆,培训中心,中介机构,文化馆,图书馆,博物馆,影...

    2026-03-29
    21
  • 沂河新区疫情高风险地区(沂河高都有什么问题吗)

    11月13日起临沂调整多个区县风险区域临沂现在是什么风险区月13日起临沂费县、河东区、沂河新区风险区域调整中风险→低风险:费县费城街道自由市场、阳光上城小区河东区九曲街道甘家屯村临沂畅胜五金厂沂河新区梅家埠街道月亮湾社区小庄子村1号楼和4...

    2026-03-29
    24
  • 嘉祥疫情中高风险地区(嘉祥疫情中高风险地区名单)

    嘉祥县高风险地区降低通告嘉祥县高风险地区降低通告最新〖壹〗、济宁嘉祥县近来属于低风险区域具体解封还没有落实。中风险地区实施“外防输入、内防扩散”,尽快有序恢复正常的生产生活秩序,组织人员有序返岗,指导用工企业严格执行消毒、通风、测温等要求...

    2026-03-29
    19
  • 吉林省都有哪些疫情地区(吉林省都有哪些疫情地区呢)

    吉林省疫情最严重的城市四平。12月2日0时—24时,四平市无新增本地确诊病例。新增本地无症状感染者32例,其中,铁东区13例,铁西区10例,梨树县6例,双辽市2例,伊通县1例。四平,吉林省第三大城市,地处松辽平原中部腹地,辽、吉、蒙三省区...

    2026-03-29
    23
  • 昌江疫情风险地区/昌江疫情风险地区划分

    从昌江海尾到临高新盈可以来吗〖壹〗、通过查询相关资料显示,从昌江海尾到临高新盈可以来。根据出行防疫政策查询,了解到截止到2022年9月30日昌江海尾和临高新盈都是低风险地区,是可以随意进出的,只需要提供48小时以内的核酸检测报告和绿色健康...

    2026-03-29
    19
  • 广州市疫情最严峻的地区(广州市疫情最严峻的地区是哪里)

    广州面临最严峻疫情形势,大参林坚守“哨点”一线〖壹〗、广州正面临抗疫三年以来最复杂、最严峻的疫情形势,大参林药店积极响应政府号召,坚守疫情防控“哨点”一线,全力保障海珠区居民的用药需求。广州严峻的疫情形势11月4日,广州新增本土确诊病例7...

    2026-03-29
    17
  • 地区疫情管理方法(地区疫情防控措施)

    新型冠状病毒疫情期间采用行政管理措施包括哪些新型冠状病毒疫情期间采用的行政管理措施主要包括以下方面:限制人群聚集活动:限制或停止集市、影剧院演出等人群聚集的活动,以减少病毒传播的机会。停工、停业、停课:根据疫情形势,采取停工、停业、停课等...

    2026-03-29
    22
  • 阿勒泰地区疫情解封/阿勒泰解封了吗

    新疆阿勒泰地区有疫情吗通过查询相关资料显示,新疆阿勒泰地区没有疫情。阿勒泰地区疫情防控工作指挥部通报:8月24日0时至17时,阿勒泰地区布尔津县1例、阿勒泰市2例无症状感染者解除集中隔离医学观察。经专家组联合会诊、综合研判,3例无症状感染...

    2026-03-29
    21