• 【汉中市疫情集中隔离地区,汉中市疫情集中隔离地区有哪些】

    外地返回陕西是否需要隔离?陕西各市最新政策梳理对西安口岸入境目的地为外省的人员,实施14天集中隔离,第13天进行核酸检测,其中第13天要求核酸平行检测+抗体检测,“点对点”送至离陕交通工具。工作方案所指返乡人员是指从外地返回农村地区的人员...

    2026-04-12
    19
  • 疫情结束各地区解封时间(各地解封时间表)

    2022年深圳疫情什么时候恢复正常?具体在哪个区?附疫情解封消息〖壹〗、022年深圳疫情预计在3月下旬恢复正常,但具体以官方发布的解除通告为准。此次疫情主要分布在龙岗区、福田区、罗湖区、宝安区,2月20日零时起宝安区石岩街道相关区域已解封...

    2026-04-12
    43
  • 山东28个地区疫情(山东疫情都有哪些地区)

    疫情反扑!蔓延28省,多地停运!全球能源费用飙涨!多家工厂停摆!〖壹〗、近期国内疫情反扑至28省,多地采取停运、封闭管理等措施,同时全球能源费用因俄乌局势飙涨,导致国内外部分工厂停产,经济形势不确定性增加。国内疫情反扑情况疫情波及范围:3...

    2026-04-12
    15
  • 疫情重点地区明确(疫情重点地区和非重点地区)

    重点关注地区是什么意思?重点关注地区是指政府或机构在某个时期或某个问题上所特别关注和关心的地区。这些地区往往存在某些重要特征,例如经济发展潜力、人口变化、社会问题等等,这些特征使得这些地区在中央政府或省级政府的规划中处于特别的位置,需要采...

    2026-04-12
    16
  • 公主岭疫情中风险地区(公主岭市区风险等级)

    1传98!吉林“超级传播链”再延长〖壹〗、021年1月,吉林省出现一起由一名黑龙江籍个体营销人员引发的“超级传播链”事件,该传播链直接或间接传染98人,其中通化市78人,公主岭市19人,松原市1人,包括确诊病例9人(通化市6人,公主岭市3...

    2026-04-12
    18
  • 东北疫情地区分布图片(东北疫情分布图最新)

    出现阳性疫情的地区〖壹〗、0月3日新疆伊犁州霍尔果斯市新增2例新冠肺炎无症状感染者,当地已启动应急响应,采取多项防控措施,包括交通管制、全员核酸检测、流调排查等,自治区党委书记陈全国主持会议部署全区防控工作。疫情基本情况10月3日,新疆伊...

    2026-04-12
    14
  • 疫情地区退快递怎么退(疫情快递退回快递费谁出)

    快递退货因为疫情寄不过去怎么办〖壹〗、快递退货因疫情寄不过去,可通过电商平台申请退款处理。具体操作如下:操作平台:以淘宝平台为例,需确保手机型号(如OPPOPCET00)、系统版本(ColorOSV11)及淘宝版本(0)支持相关功能。操作...

    2026-04-12
    19
  • 疫情苏州风险地区最新(疫情苏州风险地区最新查询)

    3月27日苏州新增本土无症状感染者7例月27日苏州新增本土无症状感染者7例,均为周边外省市中高风险地区来返苏州的货运、通勤等重点人员及其关联人员,具体信息如下:无症状感染者68:系外省市返苏州货运人员,住址为太仓市城厢镇花墙村。无症状感染...

    2026-04-12
    15
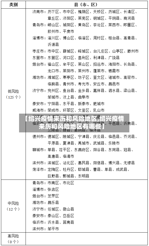
  • 【绍兴疫情来历和风险地区,绍兴疫情来历和风险地区有哪些】

    绍兴可以正常出入吗〖壹〗、该地区现在可以去,没有出入限制。通过查询绍兴市本地宝显示,截止2023年11月15日,绍兴能正常出入。绍兴市,浙江省辖地级市,是长江三角洲中心区城市。浙江绍兴是一个历史悠久的城市,有着丰富的文化和旅游资源。绍兴市...

    2026-04-12
    13
  • 河南疫情中风险地区/河南中风险地区最新名单最新

    新一轮疫情波及20省38市,全国高中风险地区“5+66”,本轮疫情由多个不...截至11月6日19时,新一轮疫情已波及20个省(自治区、直辖市)38个市,全国现有高风险地区5个、中风险地区66个,本轮疫情由多个不关联的境外输入源头引发。截...

    2026-04-12
    13